
65W HEXFET 功率放大器
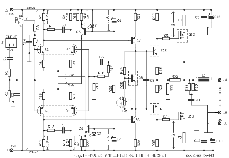
一款中等功率放大器,具有许多良好的音质特性,但同时构造非常简单。在其输出级使用了非常好的 FET 晶体管,采用 HEXFET 技术,这种晶体管是电压控制而非电流控制,与经典的双极晶体管不同。电路采用对称设计,从而解决了谐波失真问题。电路中使用的所有晶体管都很简单,并且在市场上供应充足。差分放大器对 Q1-2 和 Q3-4 应相互匹配,并且彼此接近。因此,您可以购买足够数量的 BC550C 和 BC560C 型晶体管,并用万用表对它们进行匹配,创建具有相同特性的对,从而确保在温度变化等情况下行为一致。



这里还没有内容,您有什么问题吗?