电路图
首页 > 遥控电路 >遥控电路(综合) > 红外遥控音量控制
红外遥控音量控制

红外遥控 音量控制 2026/03/24

红外遥控音量控制

红外遥控音量控制

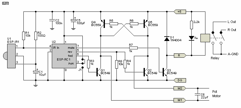
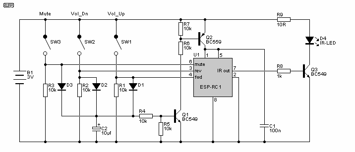
这是一个真正的’极简主义’遥控器,只有三个功能:音量增大、音量减小和静音。音量是通过电动电位器控制的,而不是现在泛滥的’数字’电位器,这样做有几个很好的理由。

红外遥控音量控制

遥控发射器和接收器基于12F683(8引脚)器件,迄今为止已证明运行非常可靠。

红外遥控音量控制

红外遥控音量控制

红外遥控音量控制

提问/讨论

这里还没有内容,您有什么问题吗?

我要提问/讨论

可能感兴趣的电路图
可能感兴趣的器件
推荐帖子