首页 > 器件类别 > 存储 > 存储
 PDF数据手册

MD51V64165-50JA

描述:
Fast Page DRAM, 4MX16, 25ns, CMOS, PDSO50, 0.400 INCH, 0.80 MM PITCH, PLASTIC, SOJ-50
分类:
存储    存储   
文件大小:
687KB,共17页
制造商:
概述
Fast Page DRAM, 4MX16, 25ns, CMOS, PDSO50, 0.400 INCH, 0.80 MM PITCH, PLASTIC, SOJ-50
器件参数
参数名称
属性值
厂商名称
LAPIS Semiconductor Co Ltd
零件包装代码
SOJ
包装说明
SSOP, SOJ50,.44,32
针数
50
Reach Compliance Code
unknown
ECCN代码
EAR99
访问模式
FAST PAGE WITH EDO
最长访问时间
25 ns
其他特性
RAS ONLY/CAS BEFORE RAS/HIDDEN REFRESH
I/O 类型
COMMON
JESD-30 代码
R-PDSO-G50
长度
20.95 mm
内存密度
67108864 bit
内存集成电路类型
FAST PAGE DRAM
内存宽度
16
功能数量
1
端口数量
1
端子数量
50
字数
4194304 words
字数代码
4000000
工作模式
ASYNCHRONOUS
最高工作温度
70 °C
最低工作温度
组织
4MX16
输出特性
3-STATE
封装主体材料
PLASTIC/EPOXY
封装代码
SSOP
封装等效代码
SOJ50,.44,32
封装形状
RECTANGULAR
封装形式
SMALL OUTLINE, SHRINK PITCH
电源
3.3 V
认证状态
Not Qualified
刷新周期
8192
座面最大高度
3.85 mm
自我刷新
NO
最大待机电流
0.0005 A
最大压摆率
0.14 mA
最大供电电压 (Vsup)
3.6 V
最小供电电压 (Vsup)
3 V
标称供电电压 (Vsup)
3.3 V
表面贴装
YES
技术
CMOS
温度等级
COMMERCIAL
端子形式
GULL WING
端子节距
0.8 mm
端子位置
DUAL
宽度
10.16 mm
文档预览
Dear customers,
About the change in the name such as "Oki Electric Industry Co. Ltd." and
"OKI" in documents to OKI Semiconductor Co., Ltd.
The semiconductor business of Oki Electric Industry Co., Ltd. was succeeded to OKI
Semiconductor Co., Ltd. on October 1, 2008.
Therefore, please accept that although
the terms and marks of "Oki Electric Industry Co., Ltd.", “Oki Electric”, and "OKI"
remain in the documents, they all have been changed to "OKI Semiconductor Co., Ltd.".
It is a change of the company name, the company trademark, and the logo, etc. , and
NOT a content change in documents.
October 1, 2008
OKI Semiconductor Co., Ltd.
550-1 Higashiasakawa-cho, Hachioji-shi, Tokyo 193-8550, Japan
http://www.okisemi.com/en/
E2G0145-18-11
¡ Semiconductor
MD51V64165
¡ Semiconductor
This version: Mar. 1998
MD51V64165
4,194,304-Word
¥
16-Bit DYNAMIC RAM : FAST PAGE MODE TYPE WITH EDO
DESCRIPTION
The MD51V64165 is a 4,194,304-word
¥
16-bit dynamic RAM fabricated in Oki's silicon-gate CMOS
technology. The MD51V64165 achieves high integration, high-speed operation, and low-power
consumption because Oki manufactures the device in a quadruple-layer polysilicon/double-layer
metal CMOS process. The MD51V64165 is available in a 50-pin plastic SOJ or 50-pin plastic TSOP.
FEATURES
• 4,194,304-word
¥
16-bit configuration
• Single 3.3 V power supply,
±0.3
V tolerance
• Input
: LVTTL compatible, low input capacitance
• Output : LVTTL compatible, 3-state
• Refresh :
RAS-only
refresh
: 8192 cycles/64 ms
CAS
before
RAS
refresh, hidden refresh
: 4096 cycles/64 ms
• Fast page mode with EDO, read modify write capability
CAS
before
RAS
refresh, hidden refresh,
RAS-only
refresh capability
• Package options:
50-pin 400 mil plastic SOJ
(SOJ50-P-400-0.80)
(Product : MD51V64165-xxJA)
50-pin 400 mil plastic TSOP
(TSOPII50-P-400-0.80-1K) (Product : MD51V64165-xxTA)
xx indicates speed rank.
PRODUCT FAMILY
Family
MD51V64165-50
MD51V64165-60
Access Time (Max.)
t
RAC
t
AA
t
CAC
t
OEA
50 ns 25 ns 13 ns 13 ns
60 ns 30 ns 15 ns 15 ns
Cycle Time
Power Dissipation
(Min.)
Operating (Max.) Standby (Max.)
84 ns
104 ns
504 mW
432 mW
1.8 mW
1/16
¡ Semiconductor
PIN CONFIGURATION (TOP VIEW)
V
CC
1
DQ1 2
DQ2 3
DQ3 4
DQ4 5
V
CC
6
DQ5 7
DQ6 8
DQ7 9
DQ8 10
NC 11
V
CC
12
WE
13
RAS
14
NC 15
NC 16
NC 17
NC 18
A0 19
A1 20
A2 21
A3 22
A4 23
A5 24
V
CC
25

50 V
SS
V
CC
1
49 DQ16
48 DQ15
47 DQ14
46 DQ13
45 V
SS
44 DQ12
43 DQ11
42 DQ10
41 DQ9
40 NC
39 V
SS
DQ1 2
DQ2 3
DQ3 4
DQ4 5
V
CC
6
DQ5 7
DQ6 8
DQ7 9
DQ8 10
NC 11
V
CC
12
WE
13
38
LCAS
36
OE
35 NC
34 NC
33 A12R
32 A11R
31 A10R
30 A9R
29 A8
28 A7
27 A6
26 V
SS
37
UCAS
RAS
14
NC 15
NC 16
NC 17
NC 18
A0 19
A1 20
A2 21
A3 22
A4 23
A5 24
V
CC
25
MD51V64165
50 V
SS
49 DQ16
48 DQ15
47 DQ14
46 DQ13
45 V
SS
44 DQ12
43 DQ11
42 DQ10
41 DQ9
40 NC
39 V
SS
38
LCAS
37
UCAS
36
OE
35 NC
34 NC
33 A12R
32 A11R
31 A10R
30 A9R
29 A8
28 A7
27 A6
26 V
SS
50-Pin Plastic SOJ
50-Pin Plastic TSOP
(K Type)
Function
Address Input
Row Address Strobe
Lower Byte Column Address Strobe
Upper Byte Column Address Strobe
Data Input/Data Output
Output Enable
Write Enable
Power Supply (3.3 V)
Ground (0 V)
No Connection
Pin Name
A0 - A8,
A9R - A12R
RAS
LCAS
UCAS
DQ1 - DQ16
OE
WE
V
CC
V
SS
NC
Note :
The same power supply voltage must be provided to every V
CC
pin, and the same GND
voltage level must be provided to every V
SS
pin.
2/16
¡ Semiconductor
MD51V64165
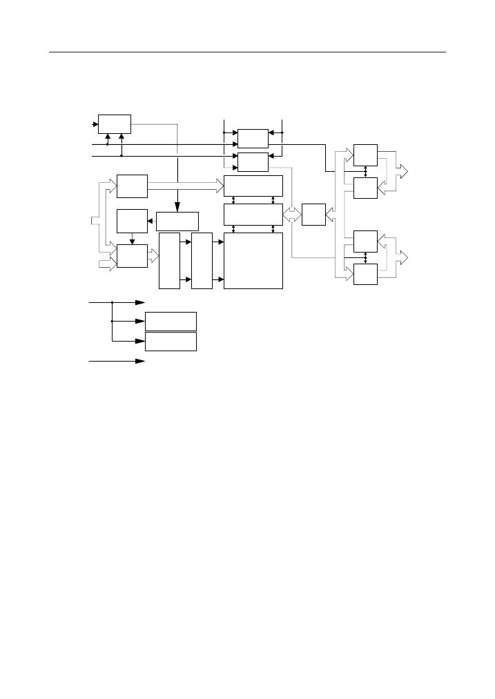
BLOCK DIAGRAM
WE
RAS
LCAS
UCAS
Column
Address
Buffers
Internal
Address
Counter
9
OE
I/O
Controller
I/O
Controller
8
Timing
Generator
Output
Buffers
8
DQ1 - DQ8
8
9
9
Column Decoders
Input
Buffers
8
A0 - A8
Refresh
Control Clock
Sense Amplifiers
16
I/O
Selector
16
8
A9R - A12R
4
Row
Row
Address
13
Deco-
Buffers
ders
Input
Buffers
8
Word
Drivers
Memory
Cells
8
DQ9 - DQ16
Output
Buffers
8
V
CC
On Chip
V
BB
Generator
On Chip
IV
CC
Generator
V
SS
3/16
¡ Semiconductor
MD51V64165
ELECTRICAL CHARACTERISTICS
Absolute Maximum Ratings
Parameter
Voltage on Any Pin Relative to V
SS
Short Circuit Output Current
Power Dissipation
Operating Temperature
Storage Temperature
Symbol
V
T
I
OS
P
D
*
T
opr
T
stg
Rating
–0.5 to 4.6
50
1
0 to 70
–55 to 150
Unit
V
mA
W
°C
°C
*: Ta = 25°C
Recommended Operating Conditions
Parameter
Power Supply Voltage
Input High Voltage
Input Low Voltage
Symbol
V
CC
V
SS
V
IH
V
IL
Min.
3.0
0
2.0
–0.3
Typ.
3.3
0
Max.
3.6
0
V
CC
+ 0.3
0.8
(Ta = 0°C to 70°C)
Unit
V
V
V
V
Capacitance
Parameter
Input Capacitance
(A0 - A8, A9R - A12R)
Input Capacitance
(RAS,
LCAS, UCAS, WE, OE)
Output Capacitance (DQ1 - DQ16)
Symbol
C
IN1
C
IN2
C
I/O
Typ.
(V
CC
= 3.3 V ±0.3 V, Ta = 25°C, f = 1 MHz)
Max.
5
7
7
Unit
pF
pF
pF
4/16
参数对比
与MD51V64165-50JA相近的元器件有:MD51V64165-60TA、MD51V64165-60JA、MD51V64165-50TA。描述及对比如下:
型号 MD51V64165-50JA MD51V64165-60TA MD51V64165-60JA MD51V64165-50TA
描述 Fast Page DRAM, 4MX16, 25ns, CMOS, PDSO50, 0.400 INCH, 0.80 MM PITCH, PLASTIC, SOJ-50 Fast Page DRAM, 4MX16, 30ns, CMOS, PDSO50, 0.400 INCH, 0.80 MM PITCH, PLASTIC, TSOP2-50 Fast Page DRAM, 4MX16, 30ns, CMOS, PDSO50, 0.400 INCH, 0.80 MM PITCH, PLASTIC, SOJ-50 Fast Page DRAM, 4MX16, 25ns, CMOS, PDSO50, 0.400 INCH, 0.80 MM PITCH, PLASTIC, TSOP2-50
厂商名称 LAPIS Semiconductor Co Ltd LAPIS Semiconductor Co Ltd LAPIS Semiconductor Co Ltd LAPIS Semiconductor Co Ltd
零件包装代码 SOJ TSOP2 SOJ TSOP2
包装说明 SSOP, SOJ50,.44,32 TSOP2, TSOP50,.46,32 SSOP, SOJ50,.44,32 TSOP2, TSOP50,.46,32
针数 50 50 50 50
Reach Compliance Code unknown unknown unknown unknown
ECCN代码 EAR99 EAR99 EAR99 EAR99
访问模式 FAST PAGE WITH EDO FAST PAGE WITH EDO FAST PAGE WITH EDO FAST PAGE WITH EDO
最长访问时间 25 ns 30 ns 30 ns 25 ns
其他特性 RAS ONLY/CAS BEFORE RAS/HIDDEN REFRESH RAS ONLY/CAS BEFORE RAS/HIDDEN REFRESH RAS ONLY/CAS BEFORE RAS/HIDDEN REFRESH RAS ONLY/CAS BEFORE RAS/HIDDEN REFRESH
I/O 类型 COMMON COMMON COMMON COMMON
JESD-30 代码 R-PDSO-G50 R-PDSO-G50 R-PDSO-G50 R-PDSO-G50
长度 20.95 mm 20.95 mm 20.95 mm 20.95 mm
内存密度 67108864 bit 67108864 bit 67108864 bit 67108864 bit
内存集成电路类型 FAST PAGE DRAM FAST PAGE DRAM FAST PAGE DRAM FAST PAGE DRAM
内存宽度 16 16 16 16
功能数量 1 1 1 1
端口数量 1 1 1 1
端子数量 50 50 50 50
字数 4194304 words 4194304 words 4194304 words 4194304 words
字数代码 4000000 4000000 4000000 4000000
工作模式 ASYNCHRONOUS ASYNCHRONOUS ASYNCHRONOUS ASYNCHRONOUS
最高工作温度 70 °C 70 °C 70 °C 70 °C
组织 4MX16 4MX16 4MX16 4MX16
输出特性 3-STATE 3-STATE 3-STATE 3-STATE
封装主体材料 PLASTIC/EPOXY PLASTIC/EPOXY PLASTIC/EPOXY PLASTIC/EPOXY
封装代码 SSOP TSOP2 SSOP TSOP2
封装等效代码 SOJ50,.44,32 TSOP50,.46,32 SOJ50,.44,32 TSOP50,.46,32
封装形状 RECTANGULAR RECTANGULAR RECTANGULAR RECTANGULAR
封装形式 SMALL OUTLINE, SHRINK PITCH SMALL OUTLINE, THIN PROFILE SMALL OUTLINE, SHRINK PITCH SMALL OUTLINE, THIN PROFILE
电源 3.3 V 3.3 V 3.3 V 3.3 V
认证状态 Not Qualified Not Qualified Not Qualified Not Qualified
刷新周期 8192 8192 8192 8192
座面最大高度 3.85 mm 1.2 mm 3.85 mm 1.2 mm
自我刷新 NO NO NO NO
最大待机电流 0.0005 A 0.0005 A 0.0005 A 0.0005 A
最大压摆率 0.14 mA 0.12 mA 0.12 mA 0.14 mA
最大供电电压 (Vsup) 3.6 V 3.6 V 3.6 V 3.6 V
最小供电电压 (Vsup) 3 V 3 V 3 V 3 V
标称供电电压 (Vsup) 3.3 V 3.3 V 3.3 V 3.3 V
表面贴装 YES YES YES YES
技术 CMOS CMOS CMOS CMOS
温度等级 COMMERCIAL COMMERCIAL COMMERCIAL COMMERCIAL
端子形式 GULL WING GULL WING GULL WING GULL WING
端子节距 0.8 mm 0.8 mm 0.8 mm 0.8 mm
端子位置 DUAL DUAL DUAL DUAL
宽度 10.16 mm 10.16 mm 10.16 mm 10.16 mm
热门器件
热门资源推荐
器件捷径:
00 01 02 03 04 05 06 07 08 09 0A 0C 0F 0J 0L 0M 0R 0S 0T 0Z 10 11 12 13 14 15 16 17 18 19 1A 1B 1C 1D 1E 1F 1H 1K 1M 1N 1P 1S 1T 1V 1X 1Z 20 21 22 23 24 25 26 27 28 29 2A 2B 2C 2D 2E 2F 2G 2K 2M 2N 2P 2Q 2R 2S 2T 2W 2Z 30 31 32 33 34 35 36 37 38 39 3A 3B 3C 3D 3E 3F 3G 3H 3J 3K 3L 3M 3N 3P 3R 3S 3T 3V 40 41 42 43 44 45 46 47 48 49 4A 4B 4C 4D 4M 4N 4P 4S 4T 50 51 52 53 54 55 56 57 58 59 5A 5B 5C 5E 5G 5H 5K 5M 5N 5P 5S 5T 5V 60 61 62 63 64 65 66 67 68 69 6A 6C 6E 6F 6M 6N 6P 6R 6S 6T 70 71 72 73 74 75 76 77 78 79 7A 7B 7C 7M 7N 7P 7Q 7V 7W 7X 80 81 82 83 84 85 86 87 88 89 8A 8D 8E 8L 8N 8P 8S 8T 8W 8Y 8Z 90 91 92 93 94 95 96 97 98 99 9A 9B 9C 9D 9F 9G 9H 9L 9S 9T 9W
索引文件:
2703  1836  912  2876  1469  55  37  19  58  30 
需要登录后才可以下载。
登录取消
下载 PDF 文件