首页 > 器件类别 > 存储 > 存储
 PDF数据手册

MD51V64800-60TA

描述:
Fast Page DRAM, 8MX8, 30ns, CMOS, PDSO32, 0.400 INCH, 1.27 MM PITCH, PLASTIC, TSOP2-32
分类:
存储    存储   
文件大小:
460KB,共16页
制造商:
概述
Fast Page DRAM, 8MX8, 30ns, CMOS, PDSO32, 0.400 INCH, 1.27 MM PITCH, PLASTIC, TSOP2-32
器件参数
参数名称
属性值
厂商名称
LAPIS Semiconductor Co Ltd
零件包装代码
TSOP2
包装说明
SOP, SOJ32,.44
针数
32
Reach Compliance Code
unknown
ECCN代码
EAR99
访问模式
FAST PAGE
最长访问时间
30 ns
其他特性
RAS ONLY/CAS BEFORE RAS/HIDDEN REFRESH
I/O 类型
COMMON
JESD-30 代码
R-PDSO-G32
内存密度
67108864 bit
内存集成电路类型
FAST PAGE DRAM
内存宽度
8
功能数量
1
端口数量
1
端子数量
32
字数
8388608 words
字数代码
8000000
工作模式
ASYNCHRONOUS
最高工作温度
70 °C
最低工作温度
组织
8MX8
输出特性
3-STATE
封装主体材料
PLASTIC/EPOXY
封装代码
SOP
封装等效代码
SOJ32,.44
封装形状
RECTANGULAR
封装形式
SMALL OUTLINE
电源
3.3 V
认证状态
Not Qualified
刷新周期
8192
自我刷新
NO
最大待机电流
0.0005 A
最大压摆率
0.12 mA
最大供电电压 (Vsup)
3.6 V
最小供电电压 (Vsup)
3 V
标称供电电压 (Vsup)
3.3 V
表面贴装
YES
技术
CMOS
温度等级
COMMERCIAL
端子形式
GULL WING
端子节距
1.27 mm
端子位置
DUAL
文档预览
Dear customers,
About the change in the name such as "Oki Electric Industry Co. Ltd." and
"OKI" in documents to OKI Semiconductor Co., Ltd.
The semiconductor business of Oki Electric Industry Co., Ltd. was succeeded to OKI
Semiconductor Co., Ltd. on October 1, 2008.
Therefore, please accept that although
the terms and marks of "Oki Electric Industry Co., Ltd.", “Oki Electric”, and "OKI"
remain in the documents, they all have been changed to "OKI Semiconductor Co., Ltd.".
It is a change of the company name, the company trademark, and the logo, etc. , and
NOT a content change in documents.
October 1, 2008
OKI Semiconductor Co., Ltd.
550-1 Higashiasakawa-cho, Hachioji-shi, Tokyo 193-8550, Japan
http://www.okisemi.com/en/
E2G0139-18-11
¡ Semiconductor
MD51V64800
¡ Semiconductor
This version: Mar. 1998
MD51V64800
8,388,608-Word
¥
8-Bit DYNAMIC RAM : FAST PAGE MODE TYPE
DESCRIPTION
The MD51V64800 is a 8,388,608-word
¥
8-bit dynamic RAM fabricated in Oki's silicon-gate CMOS
technology. The MD51V64800 achieves high integration, high-speed operation, and low-power
consumption because Oki manufactures the device in a quadruple-layer polysilicon/double-layer
metal CMOS process. The MD51V64800 is available in a 32-pin plastic SOJ or 32-pin plastic TSOP.
FEATURES
• 8,388,608-word
¥
8-bit configuration
• Single 3.3 V power supply,
±0.3
V tolerance
• Input
: LVTTL compatible, low input capacitance
• Output : LVTTL compatible, 3-state
• Refresh :
RAS-only
refresh
: 8192 cycles/64 ms
CAS
before
RAS
refresh, hidden refresh
: 4096 cycles/64 ms
• Fast page mode, read modify write capability
CAS
before
RAS
refresh, hidden refresh,
RAS-only
refresh capability
• Package options:
32-pin 400 mil plastic SOJ
(SOJ32-P-400-1.27)
(Product : MD51V64800-xxJA)
32-pin 400 mil plastic TSOP
(TSOPII32-P-400-1.27-K) (Product : MD51V64800-xxTA)
xx indicates speed rank.
PRODUCT FAMILY
Family
MD51V64800-50
MD51V64800-60
Access Time (Max.)
t
RAC
t
AA
t
CAC
t
OEA
50 ns 25 ns 13 ns 13 ns
60 ns 30 ns 15 ns 15 ns
Cycle Time
Power Dissipation
(Min.)
Operating (Max.) Standby (Max.)
90 ns
110 ns
504 mW
432 mW
1.8 mW
1/15
¡ Semiconductor
PIN CONFIGURATION (TOP VIEW)


V
CC
1
32 V
SS
V
CC
1
32 V
SS
DQ1 2
31 DQ8
DQ1 2
DQ2 3
DQ3 4
DQ4 5
NC 6
V
CC
7
WE
8
31 DQ8
30 DQ7
29 DQ6
28 DQ5
DQ2 3
DQ3 4
DQ4 5
NC 6
V
CC
7
WE
8
30 DQ7
29 DQ6
28 DQ5
27 V
SS
25
OE
26
CAS
27 V
SS
25
OE
26
CAS
RAS
9
24 A12R
23 A11R
22 A10R
21 A9
20 A8
19 A7
RAS
9
24 A12R
23 A11R
22 A10R
21 A9
20 A8
19 A7
A0 10
A1 11
A2 12
A3 13
A4 14
A0 10
A1 11
A2 12
A3 13
A4 14
A5
15
V
CC
16
MD51V64800
A5 15
V
CC
16
32-Pin Plastic SOJ
18 A6
17 V
SS
18
A6
17 V
SS
32-Pin Plastic TSOP
(K Type)
Pin Name
A0 - A9,
A10R - A12R
RAS
CAS
DQ1 - DQ8
OE
WE
V
CC
V
SS
NC
Function
Address Input
Row Address Strobe
Column Address Strobe
Data Input/Data Output
Output Enable
Write Enable
Power Supply (3.3 V)
Ground (0 V)
No Connection
Note :
The same power supply voltage must be provided to every V
CC
pin, and the same GND
voltage level must be provided to every V
SS
pin.
2/15
¡ Semiconductor
MD51V64800
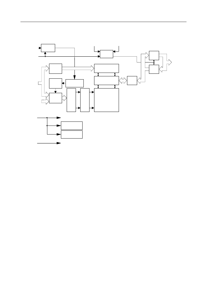
BLOCK DIAGRAM
WE
RAS
CAS
10
OE
I/O
Controller
Output
Buffers
8
Timing
Generator
8
DQ1 - DQ8
Column
Address
Buffers
Internal
Address
Counter
10
10
Column Decoders
8
Input
Buffers
8
A0 - A9
Refresh
Control Clock
Sense Amplifiers
8
I/O
Selector
8
A10R - A12R
3
Row
Row
Address
13
Deco-
Buffers
ders
Word
Drivers
Memory
Cells
V
CC
On Chip
V
BB
Generator
On Chip
IV
CC
Generator
V
SS
3/15
¡ Semiconductor
MD51V64800
ELECTRICAL CHARACTERISTICS
Absolute Maximum Ratings
Parameter
Voltage on Any Pin Relative to V
SS
Short Circuit Output Current
Power Dissipation
Operating Temperature
Storage Temperature
Symbol
V
T
I
OS
P
D
*
T
opr
T
stg
Rating
–0.5 to 4.6
50
1
0 to 70
–55 to 150
Unit
V
mA
W
°C
°C
*: Ta = 25°C
Recommended Operating Conditions
Parameter
Power Supply Voltage
Input High Voltage
Input Low Voltage
Symbol
V
CC
V
SS
V
IH
V
IL
Min.
3.0
0
2.0
–0.3
Typ.
3.3
0
Max.
3.6
0
V
CC
+ 0.3
0.8
(Ta = 0°C to 70°C)
Unit
V
V
V
V
Capacitance
Parameter
Input Capacitance
(A0 - A9, A10R - A12R)
Input Capacitance (RAS,
CAS, WE, OE)
Output Capacitance (DQ1 - DQ8)
Symbol
C
IN1
C
IN2
C
I/O
Typ.
(V
CC
= 3.3 V ±0.3 V, Ta = 25°C, f = 1 MHz)
Max.
5
7
7
Unit
pF
pF
pF
4/15
参数对比
与MD51V64800-60TA相近的元器件有:MD51V64800-50TA、MD51V64800-50JA、MD51V64800-60JA。描述及对比如下:
型号 MD51V64800-60TA MD51V64800-50TA MD51V64800-50JA MD51V64800-60JA
描述 Fast Page DRAM, 8MX8, 30ns, CMOS, PDSO32, 0.400 INCH, 1.27 MM PITCH, PLASTIC, TSOP2-32 Fast Page DRAM, 8MX8, 25ns, CMOS, PDSO32, 0.400 INCH, 1.27 MM PITCH, PLASTIC, TSOP2-32 Fast Page DRAM, 8MX8, 25ns, CMOS, PDSO32, 0.400 INCH, 1.27 MM PITCH, PLASTIC, SOJ-32 Fast Page DRAM, 8MX8, 30ns, CMOS, PDSO32, 0.400 INCH, 1.27 MM PITCH, PLASTIC, SOJ-32
厂商名称 LAPIS Semiconductor Co Ltd LAPIS Semiconductor Co Ltd LAPIS Semiconductor Co Ltd LAPIS Semiconductor Co Ltd
零件包装代码 TSOP2 TSOP2 SOJ SOJ
包装说明 SOP, SOJ32,.44 0.400 INCH, 1.27 MM PITCH, PLASTIC, TSOP2-32 SOP, SOJ32,.44 SOP, SOJ32,.44
针数 32 32 32 32
Reach Compliance Code unknown unknown unknown unknow
ECCN代码 EAR99 EAR99 EAR99 EAR99
访问模式 FAST PAGE FAST PAGE FAST PAGE FAST PAGE
最长访问时间 30 ns 25 ns 25 ns 30 ns
其他特性 RAS ONLY/CAS BEFORE RAS/HIDDEN REFRESH RAS ONLY/CAS BEFORE RAS/HIDDEN REFRESH RAS ONLY/CAS BEFORE RAS/HIDDEN REFRESH RAS ONLY/CAS BEFORE RAS/HIDDEN REFRESH
I/O 类型 COMMON COMMON COMMON COMMON
JESD-30 代码 R-PDSO-G32 R-PDSO-G32 R-PDSO-G32 R-PDSO-G32
内存密度 67108864 bit 67108864 bit 67108864 bit 67108864 bi
内存集成电路类型 FAST PAGE DRAM FAST PAGE DRAM FAST PAGE DRAM FAST PAGE DRAM
内存宽度 8 8 8 8
功能数量 1 1 1 1
端口数量 1 1 1 1
端子数量 32 32 32 32
字数 8388608 words 8388608 words 8388608 words 8388608 words
字数代码 8000000 8000000 8000000 8000000
工作模式 ASYNCHRONOUS ASYNCHRONOUS ASYNCHRONOUS ASYNCHRONOUS
最高工作温度 70 °C 70 °C 70 °C 70 °C
组织 8MX8 8MX8 8MX8 8MX8
输出特性 3-STATE 3-STATE 3-STATE 3-STATE
封装主体材料 PLASTIC/EPOXY PLASTIC/EPOXY PLASTIC/EPOXY PLASTIC/EPOXY
封装代码 SOP SOP SOP SOP
封装等效代码 SOJ32,.44 SOJ32,.44 SOJ32,.44 SOJ32,.44
封装形状 RECTANGULAR RECTANGULAR RECTANGULAR RECTANGULAR
封装形式 SMALL OUTLINE SMALL OUTLINE SMALL OUTLINE SMALL OUTLINE
电源 3.3 V 3.3 V 3.3 V 3.3 V
认证状态 Not Qualified Not Qualified Not Qualified Not Qualified
刷新周期 8192 8192 8192 8192
自我刷新 NO NO NO NO
最大待机电流 0.0005 A 0.0005 A 0.0005 A 0.0005 A
最大压摆率 0.12 mA 0.14 mA 0.14 mA 0.12 mA
最大供电电压 (Vsup) 3.6 V 3.6 V 3.6 V 3.6 V
最小供电电压 (Vsup) 3 V 3 V 3 V 3 V
标称供电电压 (Vsup) 3.3 V 3.3 V 3.3 V 3.3 V
表面贴装 YES YES YES YES
技术 CMOS CMOS CMOS CMOS
温度等级 COMMERCIAL COMMERCIAL COMMERCIAL COMMERCIAL
端子形式 GULL WING GULL WING GULL WING GULL WING
端子节距 1.27 mm 1.27 mm 1.27 mm 1.27 mm
端子位置 DUAL DUAL DUAL DUAL
热门器件
热门资源推荐
器件捷径:
S0 S1 S2 S3 S4 S5 S6 S7 S8 S9 SA SB SC SD SE SF SG SH SI SJ SK SL SM SN SO SP SQ SR SS ST SU SV SW SX SY SZ T0 T1 T2 T3 T4 T5 T6 T7 T8 T9 TA TB TC TD TE TF TG TH TI TJ TK TL TM TN TO TP TQ TR TS TT TU TV TW TX TY TZ U0 U1 U2 U3 U4 U6 U7 U8 UA UB UC UD UE UF UG UH UI UJ UK UL UM UN UP UQ UR US UT UU UV UW UX UZ V0 V1 V2 V3 V4 V5 V6 V7 V8 V9 VA VB VC VD VE VF VG VH VI VJ VK VL VM VN VO VP VQ VR VS VT VU VV VW VX VY VZ W0 W1 W2 W3 W4 W5 W6 W7 W8 W9 WA WB WC WD WE WF WG WH WI WJ WK WL WM WN WO WP WR WS WT WU WV WW WY X0 X1 X2 X3 X4 X5 X7 X8 X9 XA XB XC XD XE XF XG XH XK XL XM XN XO XP XQ XR XS XT XU XV XW XX XY XZ Y0 Y1 Y2 Y4 Y5 Y6 Y9 YA YB YC YD YE YF YG YH YK YL YM YN YP YQ YR YS YT YX Z0 Z1 Z2 Z3 Z4 Z5 Z6 Z8 ZA ZB ZC ZD ZE ZF ZG ZH ZJ ZL ZM ZN ZP ZR ZS ZT ZU ZV ZW ZX ZY
索引文件:
1527  400  2851  1361  2458  31  9  58  28  50 
需要登录后才可以下载。
登录取消
下载 PDF 文件