首页 > 器件类别 > 存储 > 存储
 PDF数据手册

MD51V65400-60TA

描述:
Fast Page DRAM, 16MX4, 30ns, CMOS, PDSO32, 0.400 INCH, 1.27 MM PITCH, PLASTIC, TSOP2-32
分类:
存储    存储   
文件大小:
460KB,共16页
制造商:
概述
Fast Page DRAM, 16MX4, 30ns, CMOS, PDSO32, 0.400 INCH, 1.27 MM PITCH, PLASTIC, TSOP2-32
器件参数
参数名称
属性值
厂商名称
LAPIS Semiconductor Co Ltd
零件包装代码
TSOP2
包装说明
SOP,
针数
32
Reach Compliance Code
unknown
ECCN代码
EAR99
访问模式
FAST PAGE
最长访问时间
30 ns
其他特性
RAS ONLY/CAS BEFORE RAS/HIDDEN REFRESH
JESD-30 代码
R-PDSO-G32
内存密度
67108864 bit
内存集成电路类型
FAST PAGE DRAM
内存宽度
4
功能数量
1
端口数量
1
端子数量
32
字数
16777216 words
字数代码
16000000
工作模式
ASYNCHRONOUS
最高工作温度
70 °C
最低工作温度
组织
16MX4
封装主体材料
PLASTIC/EPOXY
封装代码
SOP
封装形状
RECTANGULAR
封装形式
SMALL OUTLINE
认证状态
Not Qualified
最大供电电压 (Vsup)
3.6 V
最小供电电压 (Vsup)
3 V
标称供电电压 (Vsup)
3.3 V
表面贴装
YES
技术
CMOS
温度等级
COMMERCIAL
端子形式
GULL WING
端子位置
DUAL
文档预览
Dear customers,
About the change in the name such as "Oki Electric Industry Co. Ltd." and
"OKI" in documents to OKI Semiconductor Co., Ltd.
The semiconductor business of Oki Electric Industry Co., Ltd. was succeeded to OKI
Semiconductor Co., Ltd. on October 1, 2008.
Therefore, please accept that although
the terms and marks of "Oki Electric Industry Co., Ltd.", “Oki Electric”, and "OKI"
remain in the documents, they all have been changed to "OKI Semiconductor Co., Ltd.".
It is a change of the company name, the company trademark, and the logo, etc. , and
NOT a content change in documents.
October 1, 2008
OKI Semiconductor Co., Ltd.
550-1 Higashiasakawa-cho, Hachioji-shi, Tokyo 193-8550, Japan
http://www.okisemi.com/en/
E2G0136-18-11
¡ Semiconductor
MD51V65400
¡ Semiconductor
This version: Mar. 1998
MD51V65400
16,777,216-Word
¥
4-Bit DYNAMIC RAM : FAST PAGE MODE TYPE
DESCRIPTION
The MD51V65400 is a 16,777,216-word
¥
4-bit dynamic RAM fabricated in Oki's silicon-gate CMOS
technology. The MD51V65400 achieves high integration, high-speed operation, and low-power
consumption because Oki manufactures the device in a quadruple-layer polysilicon/double-layer
metal CMOS process. The MD51V65400 is available in a 32-pin plastic SOJ or 32-pin plastic TSOP.
FEATURES
• 16,777,216-word
¥
4-bit configuration
• Single 3.3 V power supply,
±0.3
V tolerance
• Input
: LVTTL compatible, low input capacitance
• Output : LVTTL compatible, 3-state
• Refresh :
RAS-only
refresh
: 4096 cycles/64 ms
CAS
before
RAS
refresh, hidden refresh
: 4096 cycles/64 ms
• Fast page mode, read modify write capability
CAS
before
RAS
refresh, hidden refresh,
RAS-only
refresh capability
• Package options:
32-pin 400 mil plastic SOJ
(SOJ32-P-400-1.27)
(Product : MD51V65400-xxJA)
32-pin 400 mil plastic TSOP
(TSOPII32-P-400-1.27-K) (Product : MD51V65400-xxTA)
xx indicates speed rank.
PRODUCT FAMILY
Family
MD51V65400-50
MD51V65400-60
Access Time (Max.)
t
RAC
t
AA
t
CAC
t
OEA
50 ns 25 ns 13 ns 13 ns
60 ns 30 ns 15 ns 15 ns
Cycle Time
Power Dissipation
(Min.)
Operating (Max.) Standby (Max.)
90 ns
110 ns
504 mW
432 mW
1.8 mW
1/15
¡ Semiconductor
PIN CONFIGURATION (TOP VIEW)


V
CC
1
32 V
SS
V
CC
1
32 V
SS
DQ1 2
31 DQ4
29 NC
28 NC
27 NC
25
OE
DQ1 2
DQ2 3
NC 4
NC 5
31 DQ4
DQ2 3
NC 4
NC 5
NC 6
NC 7
30 DQ3
30 DQ3
29 NC
28 NC
NC 6
NC 7
27 NC
25
OE
26
CAS
24 NC
26
CAS
WE
8
WE
8
RAS
9
RAS
9
24 NC
A0 10
A1 11
A2 12
A3 13
A4 14
A5 15
V
CC
16
32-Pin Plastic SOJ
23 A11
22 A10
21 A9
20 A8
19 A7
18 A6
17 V
SS
A0 10
A1 11
A2 12
A3 13
A4 14
A5 15
V
CC
16
23 A11
22 A10
21 A9
20 A8
19 A7
18 A6
17 V
SS
32-Pin Plastic TSOP
(K Type)
Pin Name
A0 - A11
RAS
CAS
DQ1 - DQ4
OE
WE
V
CC
V
SS
NC
Function
Address Input
Row Address Strobe
Column Address Strobe
Data Input/Data Output
Output Enable
Write Enable
Power Supply (3.3 V)
Ground (0 V)
No Connection
MD51V65400
Note :
The same power supply voltage must be provided to every V
CC
pin, and the same GND
voltage level must be provided to every V
SS
pin.
2/15
¡ Semiconductor
MD51V65400
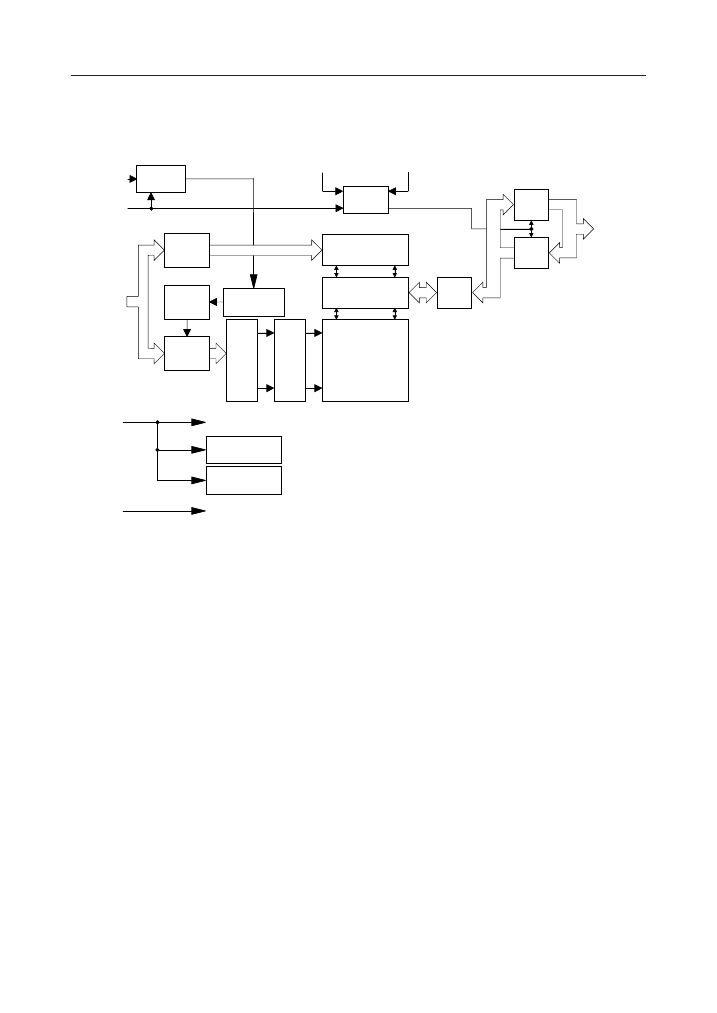
BLOCK DIAGRAM
WE
RAS
CAS
12
OE
I/O
Controller
Output
Buffers
4
Timing
Generator
4
DQ1 - DQ4
Column
Address
Buffers
Internal
Address
Counter
12
Column Decoders
4
Input
Buffers
4
A0 - A11
Refresh
Control Clock
Sense Amplifiers
4
I/O
Selector
4
12
Row
Row
Address
12
Deco-
Buffers
ders
Word
Drivers
Memory
Cells
V
CC
On Chip
V
BB
Generator
On Chip
IV
CC
Generator
V
SS
3/15
¡ Semiconductor
MD51V65400
ELECTRICAL CHARACTERISTICS
Absolute Maximum Ratings
Parameter
Voltage on Any Pin Relative to V
SS
Short Circuit Output Current
Power Dissipation
Operating Temperature
Storage Temperature
Symbol
V
T
I
OS
P
D
*
T
opr
T
stg
Rating
–0.5 to 4.6
50
1
0 to 70
–55 to 150
Unit
V
mA
W
°C
°C
*: Ta = 25°C
Recommended Operating Conditions
Parameter
Power Supply Voltage
Input High Voltage
Input Low Voltage
Symbol
V
CC
V
SS
V
IH
V
IL
Min.
3.0
0
2.0
–0.3
Typ.
3.3
0
Max.
3.6
0
V
CC
+ 0.3
0.8
(Ta = 0°C to 70°C)
Unit
V
V
V
V
Capacitance
(V
CC
= 3.3 V ±0.3 V, Ta = 25°C, f = 1 MHz)
Parameter
Input Capacitance (A0 - A11)
Input Capacitance (RAS,
CAS, WE, OE)
Output Capacitance (DQ1 - DQ4)
Symbol
C
IN1
C
IN2
C
I/O
Typ.
Max.
5
7
7
Unit
pF
pF
pF
4/15
参数对比
与MD51V65400-60TA相近的元器件有:MD51V65400-50TA、MD51V65400-50JA、MD51V65400-60JA。描述及对比如下:
型号 MD51V65400-60TA MD51V65400-50TA MD51V65400-50JA MD51V65400-60JA
描述 Fast Page DRAM, 16MX4, 30ns, CMOS, PDSO32, 0.400 INCH, 1.27 MM PITCH, PLASTIC, TSOP2-32 Fast Page DRAM, 16MX4, 25ns, CMOS, PDSO32, 0.400 INCH, 1.27 MM PITCH, PLASTIC, TSOP2-32 Fast Page DRAM, 16MX4, 25ns, CMOS, PDSO32, 0.400 INCH, 1.27 MM PITCH, PLASTIC, SOJ-32 Fast Page DRAM, 16MX4, 30ns, CMOS, PDSO32, 0.400 INCH, 1.27 MM PITCH, PLASTIC, SOJ-32
零件包装代码 TSOP2 TSOP2 SOJ SOJ
包装说明 SOP, SOP, SOJ, SOJ,
针数 32 32 32 32
Reach Compliance Code unknown unknown unknown unknow
ECCN代码 EAR99 EAR99 EAR99 EAR99
访问模式 FAST PAGE FAST PAGE FAST PAGE FAST PAGE
最长访问时间 30 ns 25 ns 25 ns 30 ns
其他特性 RAS ONLY/CAS BEFORE RAS/HIDDEN REFRESH RAS ONLY/CAS BEFORE RAS/HIDDEN REFRESH RAS ONLY/CAS BEFORE RAS/HIDDEN REFRESH RAS ONLY/CAS BEFORE RAS/HIDDEN REFRESH
JESD-30 代码 R-PDSO-G32 R-PDSO-G32 R-PDSO-J32 R-PDSO-J32
内存密度 67108864 bit 67108864 bit 67108864 bit 67108864 bi
内存集成电路类型 FAST PAGE DRAM FAST PAGE DRAM FAST PAGE DRAM FAST PAGE DRAM
内存宽度 4 4 4 4
功能数量 1 1 1 1
端口数量 1 1 1 1
端子数量 32 32 32 32
字数 16777216 words 16777216 words 16777216 words 16777216 words
字数代码 16000000 16000000 16000000 16000000
工作模式 ASYNCHRONOUS ASYNCHRONOUS ASYNCHRONOUS ASYNCHRONOUS
最高工作温度 70 °C 70 °C 70 °C 70 °C
组织 16MX4 16MX4 16MX4 16MX4
封装主体材料 PLASTIC/EPOXY PLASTIC/EPOXY PLASTIC/EPOXY PLASTIC/EPOXY
封装代码 SOP SOP SOJ SOJ
封装形状 RECTANGULAR RECTANGULAR RECTANGULAR RECTANGULAR
封装形式 SMALL OUTLINE SMALL OUTLINE SMALL OUTLINE SMALL OUTLINE
认证状态 Not Qualified Not Qualified Not Qualified Not Qualified
最大供电电压 (Vsup) 3.6 V 3.6 V 3.6 V 3.6 V
最小供电电压 (Vsup) 3 V 3 V 3 V 3 V
标称供电电压 (Vsup) 3.3 V 3.3 V 3.3 V 3.3 V
表面贴装 YES YES YES YES
技术 CMOS CMOS CMOS CMOS
温度等级 COMMERCIAL COMMERCIAL COMMERCIAL COMMERCIAL
端子形式 GULL WING GULL WING J BEND J BEND
端子位置 DUAL DUAL DUAL DUAL
厂商名称 LAPIS Semiconductor Co Ltd LAPIS Semiconductor Co Ltd - LAPIS Semiconductor Co Ltd
AD698型LVDT信号调理电路的原理与应用
摘要: 介绍 AD698 型线性位移差分变压器 (LVDT) 专用信号调理电路 ...
feifei 测试/测量
PIC单片机16F84的内部硬件资源(六)
PIC 单片机 16F 84 的内部硬件资源(六) PIC单片机16F84的内部硬件资源(...
rain Microchip MCU
学习(单片机C语言程序设计实训100例)遇到问题 未定义的标识符 请教解决办法!
单片机C语言程序设计实训100例 基于8051+Proteus仿真(第2版) 04 160...
wang5825 51单片机
《大模型时代的基础架构:大模型算力中心建设指南》第5-8章阅读心得——阅读难度在...
本次是对阅读计划第二部分的收获与总结。 在《大模型时代的基础架构:大模型算力中心建设指南》一...
a54137621 测评中心专版
【NUCLEO H533RE】I2C接口温湿度传感器测试
1、测试介绍 本次使用NUCLEO-H533RE的I2C外设总线功能读取SHT21温湿度传感器的...
bigbat stm32/stm8
【Follow me第二季第1期】 开发过程用到的库与支持包
三、如何确定 CircuitPython 需要的库文件 1、我们在使用CircuitPython...
pildio DigiKey得捷技术专区
热门器件
热门资源推荐
器件捷径:
00 01 02 03 04 05 06 07 08 09 0A 0C 0F 0J 0L 0M 0R 0S 0T 0Z 10 11 12 13 14 15 16 17 18 19 1A 1B 1C 1D 1E 1F 1H 1K 1M 1N 1P 1S 1T 1V 1X 1Z 20 21 22 23 24 25 26 27 28 29 2A 2B 2C 2D 2E 2F 2G 2K 2M 2N 2P 2Q 2R 2S 2T 2W 2Z 30 31 32 33 34 35 36 37 38 39 3A 3B 3C 3D 3E 3F 3G 3H 3J 3K 3L 3M 3N 3P 3R 3S 3T 3V 40 41 42 43 44 45 46 47 48 49 4A 4B 4C 4D 4M 4N 4P 4S 4T 50 51 52 53 54 55 56 57 58 59 5A 5B 5C 5E 5G 5H 5K 5M 5N 5P 5S 5T 5V 60 61 62 63 64 65 66 67 68 69 6A 6C 6E 6F 6M 6N 6P 6R 6S 6T 70 71 72 73 74 75 76 77 78 79 7A 7B 7C 7M 7N 7P 7Q 7V 7W 7X 80 81 82 83 84 85 86 87 88 89 8A 8D 8E 8L 8N 8P 8S 8T 8W 8Y 8Z 90 91 92 93 94 95 96 97 98 99 9A 9B 9C 9D 9F 9G 9H 9L 9S 9T 9W
索引文件:
559  2259  1974  2643  1107  12  46  40  54  23 
需要登录后才可以下载。
登录取消
下载 PDF 文件