首页 > 器件类别 > 存储 > 存储
 PDF数据手册

MD56V62160F-6TA

描述:
Synchronous DRAM, 4MX16, 5ns, CMOS, PDSO54
分类:
存储    存储   
文件大小:
371KB,共33页
制造商:
概述
Synchronous DRAM, 4MX16, 5ns, CMOS, PDSO54
器件参数
参数名称
属性值
是否Rohs认证
不符合
厂商名称
LAPIS Semiconductor Co Ltd
包装说明
TSOP, TSOP54,.46,32
Reach Compliance Code
unknown
最长访问时间
5 ns
最大时钟频率 (fCLK)
166 MHz
I/O 类型
COMMON
交错的突发长度
1,2,4,8
JESD-30 代码
R-PDSO-G54
内存密度
67108864 bit
内存集成电路类型
SYNCHRONOUS DRAM
内存宽度
16
端子数量
54
字数
4194304 words
字数代码
4000000
最高工作温度
70 °C
最低工作温度
组织
4MX16
输出特性
3-STATE
封装主体材料
PLASTIC/EPOXY
封装代码
TSOP
封装等效代码
TSOP54,.46,32
封装形状
RECTANGULAR
封装形式
SMALL OUTLINE, THIN PROFILE
电源
3.3 V
认证状态
Not Qualified
刷新周期
4096
连续突发长度
1,2,4,8,FP
最大待机电流
0.001 A
最大压摆率
0.15 mA
标称供电电压 (Vsup)
3.3 V
表面贴装
YES
技术
CMOS
温度等级
COMMERCIAL
端子形式
GULL WING
端子节距
0.8 mm
端子位置
DUAL
文档预览
OKI Semiconductor
MD56V62160F
4-Bank
×
1,048,576-Word
×
16-Bit SYNCHRONOUS DYNAMIC RAM
FEDD56V62160F-02
Issue Date: Oct. 31, 2003
DESCRIPTION
The MD56V62160F is a 4-Bank
×
1,048,576-word
×
16-bit Synchronous dynamic RAM fabricated in
Oki’s silicon-gate CMOS technology. The device operates at 3.3 V. The inputs and outputs are LVTTL
compatible.
FEATURES
Silicon gate, 1-transistor memory cell
• 4-Bank
×
1,048,576-word
×
16-bit configuration
Single 3.3 V power supply,
±0.3
V tolerance
Input : LVTTL compatible
Output : LVTTL compatible
Refresh : 4096 cycles/64 ms
Programmable data transfer mode
-
CAS
Latency (2, 3)
- Burst Length (1, 2, 4, 8, Full Page)
- Data scramble (sequential, interleave)
CBR auto-refresh, Self-refresh capability
• Packages:
54-pin 400 mil plastic TSOP (TypeII)
(
TSOP(2)54-P-400-0.80-K
)
(Product: MD56V62160F-xxTA)
xx indicates speed rank.
PRODUCT FAMILY
Family
Max.
Frequency
166 MHz
133 MHz
Access Time (Max.)
t
AC2
-
6 ns
t
AC3
5 ns
5.4 ns
MD56V62160F-6
MD56V62160F-75
1/33
FEDD56V62160F-02
OKI Semiconductor
MD56V62160F
PIN CONFIGURATION (TOP VIEW)
V
CC
1
DQ1 2
V
CC
Q 3
DQ2 4
DQ3 5
V
SS
Q 6
DQ4 7
DQ5 8
V
CC
Q 9
DQ6 10
DQ7 11
V
SS
Q 12
DQ8 13
V
CC
14
LDQM 15
WE
16
CAS
17
RAS
18
CS
19
A13 20
A12 21
A10 22
A0 23
A1 24
A2 25
A3 26
V
CC
27
54 V
SS
53 DQ16
52 V
SS
Q
51 DQ15
50 DQ14
49 V
CC
Q
48 DQ13
47 DQ12
46 V
SS
Q
45 DQ11
44 DQ10
43 V
CC
Q
42 DQ9
41 V
SS
40 NC
39 UDQM
38 CLK
37 CKE
36 NC
35 A11
34 A9
33 A8
32 A7
31 A6
30 A5
29 A4
28 V
SS
54-Pin Plastic TSOP(II)
(K Type)
Pin Name
CLK
CS
CKE
A0–A11
A12, A13
RAS
CAS
WE
Function
System Clock
Chip Select
Clock Enable
Address
Bank Select Address
Row Address Strobe
Column Address Strobe
Write Enable
Pin Name
UDQM, LDQM
DQi
V
CC
V
SS
V
CC
Q
V
SS
Q
NC
Function
Data Input/ Output Mask
Data Input/ Output
Power Supply (3.3 V)
Ground (0 V)
Data Output Power Supply (3.3 V)
Data Output Ground (0 V)
No Connection
Note : The same power supply voltage must be provided to every V
CC
pin and V
CC
Q pin.
The same GND voltage level must be provided to every V
SS
pin and V
SS
Q pin.
2/33
FEDD56V62160F-02
OKI Semiconductor
MD56V62160F
PIN DESCRIPTION
CLK
CS
Fetches all inputs at the “H” edge.
Disables or enables device operation by asserting or deactivating all inputs except CLK, CKE,
UDQM and LDQM.
Masks system clock to deactivate the subsequent CLK operation.
If CKE is deactivated, system clock will be masked so that the subsequent CLK operation is
deactivated. CKE should be asserted at least one cycle prior to a new command.
Row & column multiplexed.
Row address
: RA0 – RA11
Column Address
: CA0 – CA7
Slects bank to be activated during row address latch time and selects bank for precharge and
read/write during column address latch time.
CKE
Address
A13, A12
(BA0, BA1)
RAS
CAS
WE
UDQM,
LDQM
DQi
Functionality depends on the combination. For details, see the function truth table.
Masks the read data of two clocks later when UDQM and LDQM are set “H” at the “H” edge of the
clock signal. Masks the write data of the same clock when UDQM and LDQM are set “H” at the “H”
edge of the clock signal. UDQM controls upper byte and LDQM controls lower byte.
Data inputs/outputs are multiplexed on the same pin.
3/33
FEDD56V62160F-02
OKI Semiconductor
MD56V62160F
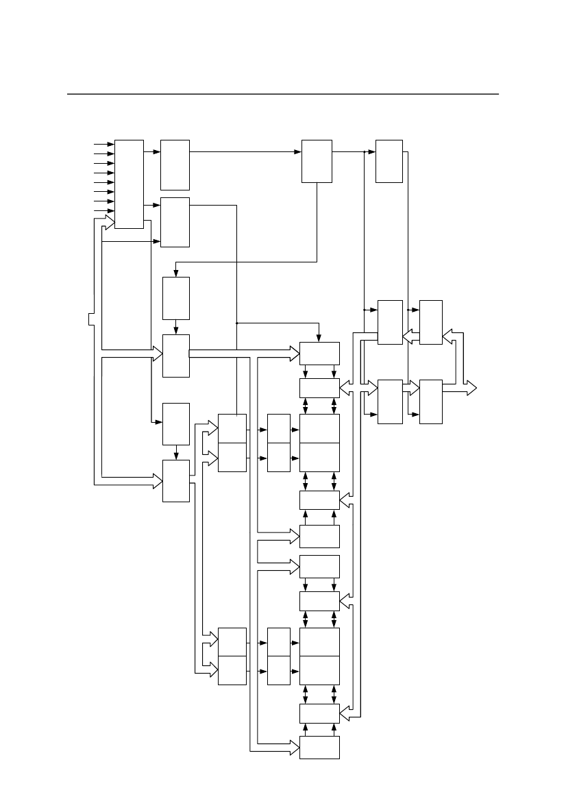
BLOCK DIAGRAM
CKE
CLK
CS
RAS
CAS
WE
UDQM
LDQM
Progra-m
ing
Register
Latency
& Burst
Controller
I/O
Controller
Timing
Register
Bank
Controller
A13, A12
Internal
Col.
Address
Counter
A0 - A11
Input
Data
Register
16
88
Column
Address
Buffers
8
Column
Decoders
Input
Buffers
16
Sense
Amplifiers
Internal
Row
Address
Counter
16
Read
Data
Register
16
Output
Buffers
16
DQ1 -
DQ16
12
Row
Decoders
Row
Decoders
Word
Drivers
Word
Drivers
16Mb
Memory
Cells
16Mb
Memory
Cells
12
12
Row
Address
Buffers
Sense
Amplifiers
Column
Decoders
8
Column
Decoders
Sense
Amplifiers
Row
12 Decoders
Row
12 Decoders
Word
Drivers
Word
Drivers
16Mb
Memory
Cells
16Mb
Memory
Cells
Sense
Amplifiers
8
Column
Decoders
4/33
FEDD56V62160F-02
OKI Semiconductor
MD56V62160F
ELECTRICAL CHARACTERISTICS
Absolute Maximum Ratings
Parameter
Voltage on Any Pin Relative to V
SS
V
CC
Supply Voltage
Storage Temperature
Power Dissipation
Short Circuit Output Current
Operating Temperature
Symbol
V
IN
, V
OUT
V
CC
, V
CC
Q
T
stg
P
D*
I
OS
T
opr
Value
–0.5 to 4.6
–0.5 to 4.6
–65 to 150
1000
50
0 to 70
Unit
V
V
°C
mW
mA
°C
*: Ta = 25°C
Recommended Operating Conditions
(Voltages referenced to V
SS
= 0 V)
Parameter
Power Supply Voltage
Input High Voltage
Input Low Voltage
Symbol
V
CC
, V
CC
Q
V
IH
V
IL
Min.
3.0
2.0
−0.3
*2
Typ.
3.3
Max.
3.6
V
CCQ
+ 0.3
*1
0.8
Unit
V
V
V
Notes: 1. V
IH(max)
= 5.5V for pulse width less than 10ns.
2. V
IL(min)
=
−1.0V
for pulse width less than 10ns.
Pin Capacitance
(V
bias
= 1.4 V, Ta = 25°C, f = 1 MHz)
Parameter
Input Capacitance (A0 - A13)
Input Capacitance
(RAS,
CAS, WE, CS,
CKE, UDQM, LDQM)
Input Capacitance (CLK)
Input/Output Capacitance (DQ1 – DQ16)
Symbol
C
CLK
C
CON
C
CLK
C
OUT
Min.
2.5
2.5
2.5
4.0
Max.
5.0
5.0
4.0
6.5
Unit
pF
pF
pF
pF
5/33
参数对比
与MD56V62160F-6TA相近的元器件有:MD56V62160F-75TA。描述及对比如下:
型号 MD56V62160F-6TA MD56V62160F-75TA
描述 Synchronous DRAM, 4MX16, 5ns, CMOS, PDSO54 Synchronous DRAM, 4MX16, 5.4ns, CMOS, PDSO54
是否Rohs认证 不符合 不符合
厂商名称 LAPIS Semiconductor Co Ltd LAPIS Semiconductor Co Ltd
包装说明 TSOP, TSOP54,.46,32 TSOP, TSOP54,.46,32
Reach Compliance Code unknown unknown
最长访问时间 5 ns 5.4 ns
最大时钟频率 (fCLK) 166 MHz 133 MHz
I/O 类型 COMMON COMMON
交错的突发长度 1,2,4,8 1,2,4,8
JESD-30 代码 R-PDSO-G54 R-PDSO-G54
内存密度 67108864 bit 67108864 bit
内存集成电路类型 SYNCHRONOUS DRAM SYNCHRONOUS DRAM
内存宽度 16 16
端子数量 54 54
字数 4194304 words 4194304 words
字数代码 4000000 4000000
最高工作温度 70 °C 70 °C
组织 4MX16 4MX16
输出特性 3-STATE 3-STATE
封装主体材料 PLASTIC/EPOXY PLASTIC/EPOXY
封装代码 TSOP TSOP
封装等效代码 TSOP54,.46,32 TSOP54,.46,32
封装形状 RECTANGULAR RECTANGULAR
封装形式 SMALL OUTLINE, THIN PROFILE SMALL OUTLINE, THIN PROFILE
电源 3.3 V 3.3 V
认证状态 Not Qualified Not Qualified
刷新周期 4096 4096
连续突发长度 1,2,4,8,FP 1,2,4,8,FP
最大待机电流 0.001 A 0.001 A
最大压摆率 0.15 mA 0.13 mA
标称供电电压 (Vsup) 3.3 V 3.3 V
表面贴装 YES YES
技术 CMOS CMOS
温度等级 COMMERCIAL COMMERCIAL
端子形式 GULL WING GULL WING
端子节距 0.8 mm 0.8 mm
端子位置 DUAL DUAL
89c51与U盘
各位大虾请教个问题,能不能把89c51输出的数据通过USB口存到U盘里呢?如果能的话,能不能给个建议...
wy3168 51单片机
转贴:发射功率接收灵敏度以及通信距离
功率 灵敏度 (dBm dBmV dBuV) dBm=10log(Pout/1mW),其中ou...
mutoudonggua 无线连接
[求助]有关TMS320F206
请问它使用的是哪个编译环境?我用了CCS2.2,CCS3.1,CCS2000都没有发现该芯片的型号!...
nashzhang 微控制器 MCU
PIC8位单片机的基本组成
PIC8 位单片机的基本组成 PIC8位单片机的基本组成 ...
rain Microchip MCU
20位单片音频数模转换器PCM63P
PCM63P 是美国 BB 公司生产的具有超低失真性能 ( 满量程输出最大为 -93dB) 的精密...
fighting 模拟电子
《大语言模型:原理与工程实践》-大模型概述
感谢EEWorld提供了此次书籍阅读和分享的机会。 一、《大语言模型:原理与工程实践》概览 电子工...
kit7828 机器人开发
热门器件
热门资源推荐
器件捷径:
S0 S1 S2 S3 S4 S5 S6 S7 S8 S9 SA SB SC SD SE SF SG SH SI SJ SK SL SM SN SO SP SQ SR SS ST SU SV SW SX SY SZ T0 T1 T2 T3 T4 T5 T6 T7 T8 T9 TA TB TC TD TE TF TG TH TI TJ TK TL TM TN TO TP TQ TR TS TT TU TV TW TX TY TZ U0 U1 U2 U3 U4 U6 U7 U8 UA UB UC UD UE UF UG UH UI UJ UK UL UM UN UP UQ UR US UT UU UV UW UX UZ V0 V1 V2 V3 V4 V5 V6 V7 V8 V9 VA VB VC VD VE VF VG VH VI VJ VK VL VM VN VO VP VQ VR VS VT VU VV VW VX VY VZ W0 W1 W2 W3 W4 W5 W6 W7 W8 W9 WA WB WC WD WE WF WG WH WI WJ WK WL WM WN WO WP WR WS WT WU WV WW WY X0 X1 X2 X3 X4 X5 X7 X8 X9 XA XB XC XD XE XF XG XH XK XL XM XN XO XP XQ XR XS XT XU XV XW XX XY XZ Y0 Y1 Y2 Y4 Y5 Y6 Y9 YA YB YC YD YE YF YG YH YK YL YM YN YP YQ YR YS YT YX Z0 Z1 Z2 Z3 Z4 Z5 Z6 Z8 ZA ZB ZC ZD ZE ZF ZG ZH ZJ ZL ZM ZN ZP ZR ZS ZT ZU ZV ZW ZX ZY
索引文件:
2373  40  2429  832  2276  48  1  49  17  46 
需要登录后才可以下载。
登录取消
下载 PDF 文件