首页 > 器件类别 > 存储 > 存储
 PDF数据手册

MD56V62800A-10TA

描述:
Synchronous DRAM, 8MX8, 9ns, CMOS, PDSO54, 0.400 INCH, 0.80 MM PITCH, PLASTIC, TSOP2-54
分类:
存储    存储   
文件大小:
380KB,共29页
制造商:
概述
Synchronous DRAM, 8MX8, 9ns, CMOS, PDSO54, 0.400 INCH, 0.80 MM PITCH, PLASTIC, TSOP2-54
器件参数
参数名称
属性值
是否无铅
含铅
是否Rohs认证
不符合
厂商名称
LAPIS Semiconductor Co Ltd
零件包装代码
TSOP2
包装说明
SOP, TSOP54,.46,32
针数
54
Reach Compliance Code
unknow
ECCN代码
EAR99
访问模式
FOUR BANK PAGE BURST
最长访问时间
9 ns
其他特性
AUTO/SELF REFRESH
最大时钟频率 (fCLK)
100 MHz
I/O 类型
COMMON
交错的突发长度
1,2,4,8
JESD-30 代码
R-PDSO-G54
JESD-609代码
e0
内存密度
67108864 bi
内存集成电路类型
SYNCHRONOUS DRAM
内存宽度
8
功能数量
1
端口数量
1
端子数量
54
字数
8388608 words
字数代码
8000000
工作模式
SYNCHRONOUS
最高工作温度
70 °C
最低工作温度
组织
8MX8
输出特性
3-STATE
封装主体材料
PLASTIC/EPOXY
封装代码
SOP
封装等效代码
TSOP54,.46,32
封装形状
RECTANGULAR
封装形式
SMALL OUTLINE
峰值回流温度(摄氏度)
NOT SPECIFIED
电源
3.3 V
认证状态
Not Qualified
刷新周期
4096
自我刷新
YES
连续突发长度
1,2,4,8,FP
最大待机电流
0.002 A
最大压摆率
0.185 mA
最大供电电压 (Vsup)
3.6 V
最小供电电压 (Vsup)
3 V
标称供电电压 (Vsup)
3.3 V
表面贴装
YES
技术
CMOS
温度等级
COMMERCIAL
端子面层
Tin/Lead (Sn/Pb)
端子形式
GULL WING
端子节距
0.8 mm
端子位置
DUAL
处于峰值回流温度下的最长时间
NOT SPECIFIED
文档预览
Dear customers,
About the change in the name such as "Oki Electric Industry Co. Ltd." and
"OKI" in documents to OKI Semiconductor Co., Ltd.
The semiconductor business of Oki Electric Industry Co., Ltd. was succeeded to OKI
Semiconductor Co., Ltd. on October 1, 2008.
Therefore, please accept that although
the terms and marks of "Oki Electric Industry Co., Ltd.", “Oki Electric”, and "OKI"
remain in the documents, they all have been changed to "OKI Semiconductor Co., Ltd.".
It is a change of the company name, the company trademark, and the logo, etc. , and
NOT a content change in documents.
October 1, 2008
OKI Semiconductor Co., Ltd.
550-1 Higashiasakawa-cho, Hachioji-shi, Tokyo 193-8550, Japan
http://www.okisemi.com/en/
E2G1054-18-X3
¡ Semiconductor
MD56V62800A
¡ Semiconductor
This version: Oct. 1998
MD56V62800A
Pr
el
im
in
ar
y
4-Bank
¥
2,097,152-Word
¥
8-Bit SYNCHRONOUS DYNAMIC RAM
DESCRIPTION
The MD56V62800A is a 4-bank
¥
2,097,152-word
¥
8-bit synchronous dynamic RAM, fabricated
in Oki's CMOS silicon-gate process technology. The device operates at 3.3 V. The inputs and
outputs are LVTTL compatible.
FEATURES
Silicon gate, quadruple polysilicon CMOS, 1-transistor memory cell
4-bank
¥
2,097,152-word
¥
8-bit configuration
3.3 V power supply,
±0.3
V tolerance
Input
: LVTTL compatible
Output : LVTTL compatible
Refresh : 4096 cycles/64 ms
Programmable data transfer mode
CAS
latency (1, 2, 3)
– Burst length (1, 2, 4, 8, full page)
– Data scramble (sequential, interleave)
• Burst read single bit write capability
• CBR auto-refresh, Self-refresh capability
• Package:
54-pin 400 mil plastic TSOP (Type II) (TSOPII54-P-400-0.80-K) (Product : MD56V62800A-xxTA)
xx indicates speed rank.
PRODUCT FAMILY
Family
MD56V62800A-8
MD56V62800A-10
Max.
Frequency
125 MHz
100 MHz
Access Time (Max.)
t
AC2
10 ns
9 ns
t
AC3
6 ns
9 ns
1/28
¡ Semiconductor
PIN CONFIGURATION (TOP VIEW)
V
CC
DQ1
V
CC
Q
NC
DQ2
V
SS
Q
NC
DQ3
V
CC
Q
NC
DQ4
V
SS
Q
NC
V
CC
NC
WE
CAS
RAS
CS
A13/BA0
A12/BA1
A10
A0
A1
A2
A3
V
CC
1
2
3
4
5
6
7
8
9
MD56V62800A


10
11
12
13
14
15
16
17
18
19
20
21
22
23
24
25
26
27
54
V
SS
53
DQ8
52
V
SS
Q
51
NC
50
DQ7
49
V
CC
Q
48
NC
47
DQ6
46
V
SS
Q
45
NC
44
DQ5
43
V
CC
Q
42
NC
41
V
SS
40
NC
39
DQM
38
CLK
37
CKE
36
NC
35
A11
34
A9
33
A8
32
A7
31
A6
30
A5
29
A4
28
V
SS
54-Pin Plastic TSOP (II)
(K Type)
Pin Name
CLK
CS
CKE
A0 - A11
A12, A13
RAS
CAS
WE
Function
System Clock
Chip Select
Clock Enable
Address
Bank Select Address
Row Address Strobe
Column Address Strobe
Write Enable
Pin Name
DQM
DQi
V
CC
V
SS
V
CC
Q
V
SS
Q
NC
Function
Data Input/Output Mask
Data Input/Output
Power Supply (3.3 V)
Ground (0 V)
Data Output Power Supply (3.3 V)
Data Output Ground (0 V)
No Connection
Note:
The same power supply voltage must be provided to every V
CC
pin and V
CC
Q pin.
The same GND voltage level must be provided to every V
SS
pin and V
SS
Q pin.
2/28
¡ Semiconductor
MD56V62800A
PIN DESCRIPTION
CLK
CS
CKE
Fetches all inputs at the "H" edge.
Disables or enables device operation by asserting or deactivating all inputs except CLK, CKE and DQM.
Masks system clock to deactivate the subsequent CLK operation.
If CKE is deactivated, system clock will be masked so that the subsequent CLK operation is
deactivated. CKE should be asserted at least one cycle prior to a new command.
Address
Row & column multiplexed.
Row address: RA0 – RA11
Column address: CA0 – CA8
A12, A13
(BA1, BA0)
RAS
CAS
WE
DQM
DQi
Masks the read data of two clocks later when DQM is set "H" at the "H" edge of the clock signal.
Masks the write data of the same clock when DQM is set "H" at the "H" edge of the clock signal.
Data inputs/outputs are multiplexed on the same pin.
Functionality depends on the combination. For details, see the function truth table.
Bank Access pins. These pins are dedicated to select one of 4 banks.
3/28
¡ Semiconductor
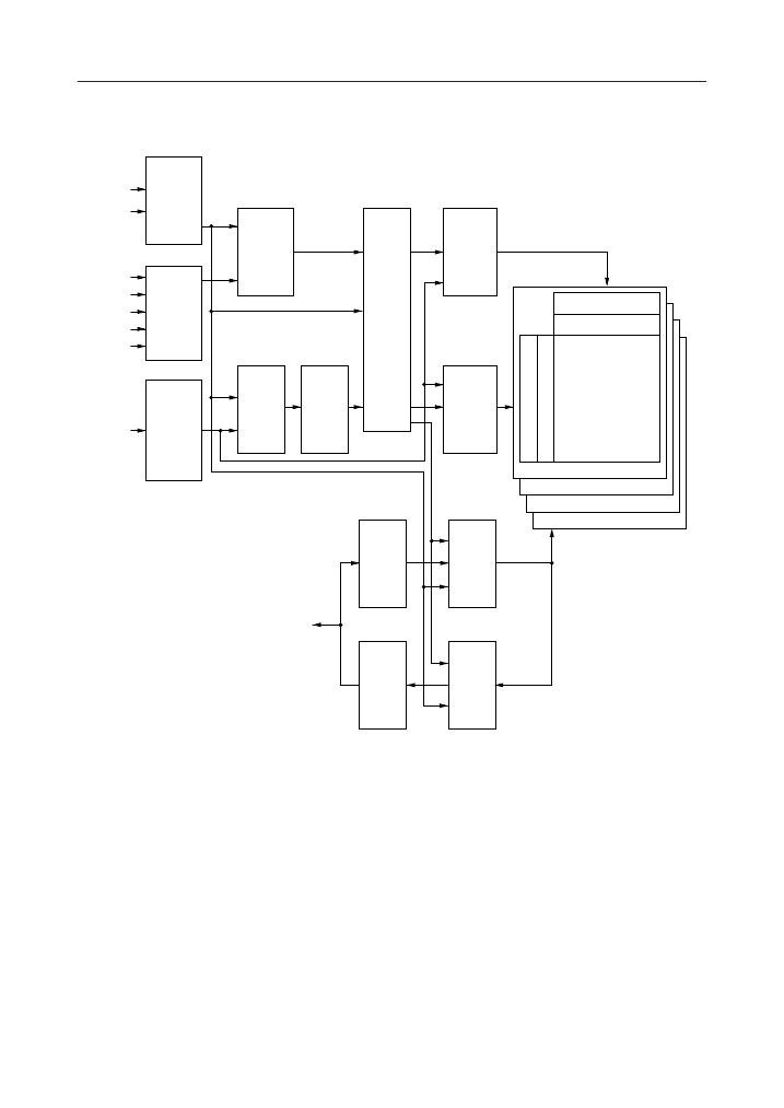
BLOCK DIAGRAM
MD56V62800A
CLK
CKE
CLOCK
BUFFER
Command
Decoding
Logic
Command
Buffers
Control
Logic
A0 -
A13
Address
Buffers
Mode
Register
Latency
& Burst
controller
Column
Address
Latches
& Counter
Column Decoders
Sense Amplifiers
CS
RAS
CAS
WE
DQM
Row
Address
Latches
& Refresh
Counter
Row Decoders
Word Drivers
Memory
Cells
BANK A
BANK B
BANK C
BANK D
Input
Buffers
Input
Data
Register
DQ1 - DQ8
Output
Data
Register
Output
Buffers
4/28
参数对比
与MD56V62800A-10TA相近的元器件有:MD56V62800A-8TA。描述及对比如下:
型号 MD56V62800A-10TA MD56V62800A-8TA
描述 Synchronous DRAM, 8MX8, 9ns, CMOS, PDSO54, 0.400 INCH, 0.80 MM PITCH, PLASTIC, TSOP2-54 Synchronous DRAM, 8MX8, 6ns, CMOS, PDSO54, 0.400 INCH, 0.80 MM PITCH, PLASTIC, TSOP2-54
是否无铅 含铅 含铅
是否Rohs认证 不符合 不符合
厂商名称 LAPIS Semiconductor Co Ltd LAPIS Semiconductor Co Ltd
零件包装代码 TSOP2 TSOP2
包装说明 SOP, TSOP54,.46,32 SOP, TSOP54,.46,32
针数 54 54
Reach Compliance Code unknow unknown
ECCN代码 EAR99 EAR99
访问模式 FOUR BANK PAGE BURST FOUR BANK PAGE BURST
最长访问时间 9 ns 6 ns
其他特性 AUTO/SELF REFRESH AUTO/SELF REFRESH
最大时钟频率 (fCLK) 100 MHz 125 MHz
I/O 类型 COMMON COMMON
交错的突发长度 1,2,4,8 1,2,4,8
JESD-30 代码 R-PDSO-G54 R-PDSO-G54
JESD-609代码 e0 e0
内存密度 67108864 bi 67108864 bit
内存集成电路类型 SYNCHRONOUS DRAM SYNCHRONOUS DRAM
内存宽度 8 8
功能数量 1 1
端口数量 1 1
端子数量 54 54
字数 8388608 words 8388608 words
字数代码 8000000 8000000
工作模式 SYNCHRONOUS SYNCHRONOUS
最高工作温度 70 °C 70 °C
组织 8MX8 8MX8
输出特性 3-STATE 3-STATE
封装主体材料 PLASTIC/EPOXY PLASTIC/EPOXY
封装代码 SOP SOP
封装等效代码 TSOP54,.46,32 TSOP54,.46,32
封装形状 RECTANGULAR RECTANGULAR
封装形式 SMALL OUTLINE SMALL OUTLINE
峰值回流温度(摄氏度) NOT SPECIFIED NOT SPECIFIED
电源 3.3 V 3.3 V
认证状态 Not Qualified Not Qualified
刷新周期 4096 4096
自我刷新 YES YES
连续突发长度 1,2,4,8,FP 1,2,4,8,FP
最大待机电流 0.002 A 0.002 A
最大压摆率 0.185 mA 0.185 mA
最大供电电压 (Vsup) 3.6 V 3.6 V
最小供电电压 (Vsup) 3 V 3 V
标称供电电压 (Vsup) 3.3 V 3.3 V
表面贴装 YES YES
技术 CMOS CMOS
温度等级 COMMERCIAL COMMERCIAL
端子面层 Tin/Lead (Sn/Pb) Tin/Lead (Sn/Pb)
端子形式 GULL WING GULL WING
端子节距 0.8 mm 0.8 mm
端子位置 DUAL DUAL
处于峰值回流温度下的最长时间 NOT SPECIFIED NOT SPECIFIED
热门器件
热门资源推荐
器件捷径:
00 01 02 03 04 05 06 07 08 09 0A 0C 0F 0J 0L 0M 0R 0S 0T 0Z 10 11 12 13 14 15 16 17 18 19 1A 1B 1C 1D 1E 1F 1H 1K 1M 1N 1P 1S 1T 1V 1X 1Z 20 21 22 23 24 25 26 27 28 29 2A 2B 2C 2D 2E 2F 2G 2K 2M 2N 2P 2Q 2R 2S 2T 2W 2Z 30 31 32 33 34 35 36 37 38 39 3A 3B 3C 3D 3E 3F 3G 3H 3J 3K 3L 3M 3N 3P 3R 3S 3T 3V 40 41 42 43 44 45 46 47 48 49 4A 4B 4C 4D 4M 4N 4P 4S 4T 50 51 52 53 54 55 56 57 58 59 5A 5B 5C 5E 5G 5H 5K 5M 5N 5P 5S 5T 5V 60 61 62 63 64 65 66 67 68 69 6A 6C 6E 6F 6M 6N 6P 6R 6S 6T 70 71 72 73 74 75 76 77 78 79 7A 7B 7C 7M 7N 7P 7Q 7V 7W 7X 80 81 82 83 84 85 86 87 88 89 8A 8D 8E 8L 8N 8P 8S 8T 8W 8Y 8Z 90 91 92 93 94 95 96 97 98 99 9A 9B 9C 9D 9F 9G 9H 9L 9S 9T 9W
索引文件:
252  1686  2491  2701  1651  6  34  51  55  36 
需要登录后才可以下载。
登录取消
下载 PDF 文件