首页 > 器件类别 > 存储 > 存储
 PDF数据手册

MSC23132D-70BS8

描述:
DRAM
分类:
存储    存储   
文件大小:
73KB,共9页
制造商:
概述
DRAM
器件参数
参数名称
属性值
厂商名称
LAPIS Semiconductor Co Ltd
包装说明
,
Reach Compliance Code
unknow
ECCN代码
EAR99
文档预览
This version:
Feb. 23. 1999
Semiconductor
MSC23132D/DL-xxBS8/DS8
1,048,576-word x 32-bit DYNAMIC RAM MODULE : FAST PAGE MODE TYPE
DESCRIPTION
The MSC23132D/DL-xxBS8/DS8 is a fully decoded, 1,048,576-word x 32-bit CMOS dynamic random access
memory module composed of eight 4Mb DRAMs in SOJ packages mounted with eight decoupling capacitors on a
72-pin glass epoxy single-inline package. This module supports any application where high density and large
capacity of storage memory are required. The MSC23132DL (the low-power version) is specially designed for
lower-power applications.
FEATURES
· 1,048,576-word x 32-bit organization
· 72-pin socket insertable module
MSC23132D/DL-xxBS8 : Gold tab
MSC23132D/DL-xxDS8 : Solder tab
· Single +5V supply ± 10% tolerance
· Input
: TTL compatible
· Output
: TTL compatible, 3-state
· Refresh : 1024cycles/16ms (1024cycles/128ms: L-version)
· /CAS before /RAS refresh, hidden refresh, /RAS only refresh capability
· Fast page mode capability
· Multi-bit test mode capability
PRODUCT FAMILY
Access Time (Max.)
Family
t
RAC
MSC23132D/DL-60BS8/DS8
MSC23132D/DL-70BS8/DS8
60ns
70ns
t
AA
30ns
35ns
t
CAC
15ns
20ns
Cycle
Time
(Min.)
Operating(Max.)
Standby(Max.)
Power Dissipation
110ns
130ns
3960mW
3520mW
44mW/
8.8mW(L-version)
Semiconductor
MSC23132D/DL
MODULE OUTLINE
MSC23132D/DL-xxBS8/DS8
107.95±0.2
*1
101.19Typ.
(Unit : mm)
5.28Max.
3.38Typ.

3.18
25.4±0.2
Typ. Typ.
10.16 6.35
2.03Typ.
6.35Typ.
3.7Min.
+0.1
1.27 -0.08
1
1.27±0.1
R1.57
6.35
95.25
1.04Typ.
72
*1 The common size difference of the board width 12.5mm of its height is specified as ±0.2.
The value above 12.5mm is specified as ±0.5.
Semiconductor
MSC23132D/DL
PIN CONFIGURATION
Pin No.
1
2
3
4
5
6
7
8
9
10
11
12
13
14
15
16
17
18
Pin Name
V
SS
DQ0
DQ16
DQ1
DQ17
DQ2
DQ18
DQ3
DQ19
V
CC
NC
A0
A1
A2
A3
A4
A5
A6
Pin No.
19
20
21
22
23
24
25
26
27
28
29
30
31
32
33
34
35
36
Pin Name
NC
DQ4
DQ20
DQ5
DQ21
DQ6
DQ22
DQ7
DQ23
A7
NC
V
CC
A8
A9
NC
/RAS2
NC
NC
Pin No.
37
38
39
40
41
42
43
44
45
46
47
48
49
50
51
52
53
54
Pin Name
NC
NC
V
SS
/CAS0
/CAS2
/CAS3
/CAS1
/RAS0
NC
NC
/WE
NC
DQ8
DQ24
DQ9
DQ25
DQ10
DQ26
Pin No.
55
56
57
58
59
60
61
62
63
64
65
66
67
68
69
70
71
72
Pin Name
DQ11
DQ27
DQ12
DQ28
V
CC
DQ29
DQ13
DQ30
DQ14
DQ31
DQ15
NC
PD1
PD2
PD3
PD4
NC
V
SS
Presence Detect Pins
MSC23132D/DL
-60BS8/DS8
V
SS
V
SS
NC
NC
MSC23132D/DL
-70BS8/DS8
V
SS
V
SS
V
SS
NC
Pin No.
67
68
69
70
Pin Name
PD1
PD2
PD3
PD4
Semiconductor
MSC23132D/DL
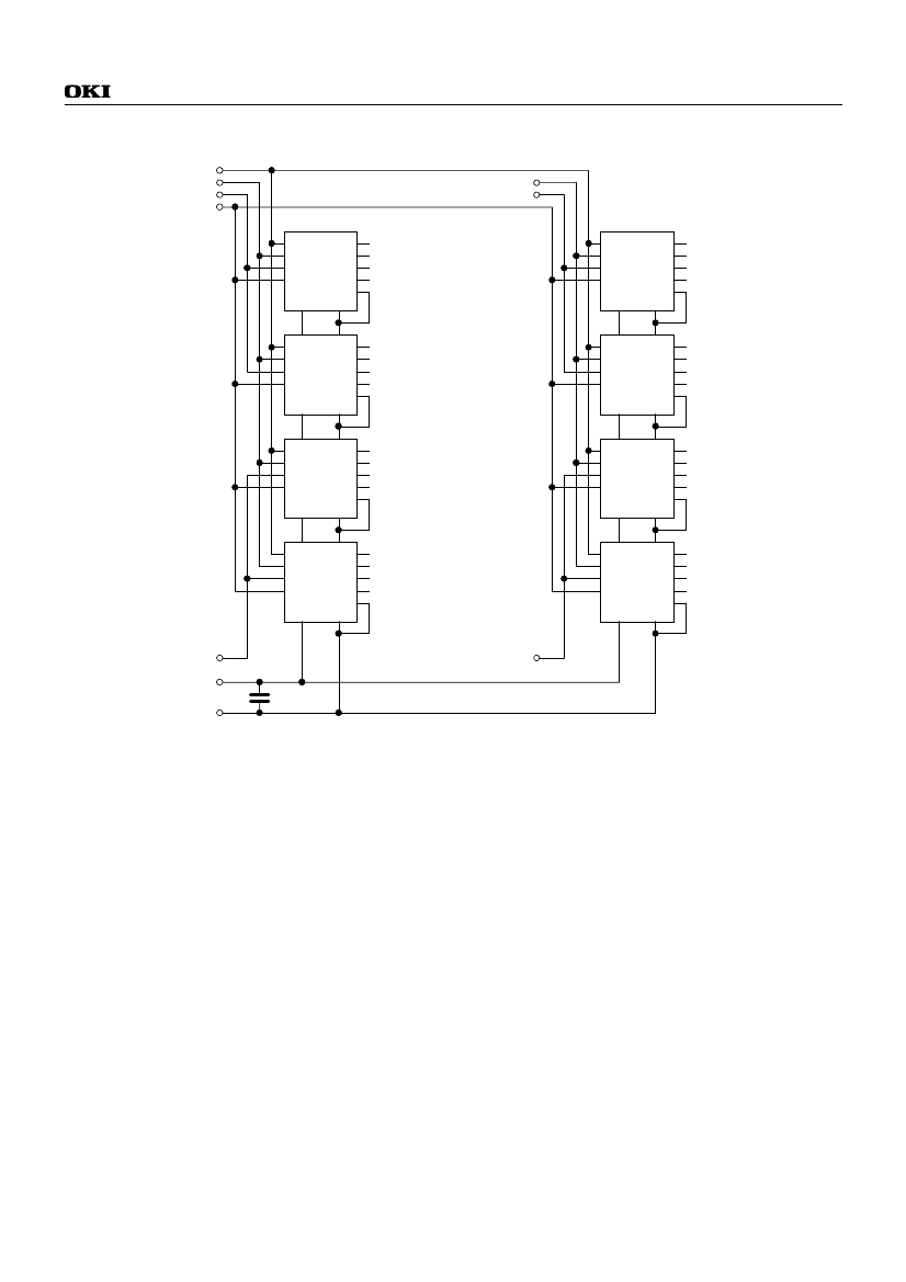
BLOCK DIAGRAM
A0-A9
/RAS0
/CAS0
/WE
A0-A9
/RAS
/CAS
/WE
V
CC
DQ
DQ
DQ
DQ
/OE
V
SS
DQ0
DQ1
DQ2
DQ3
/RAS2
/CAS2
A0-A9
/RAS
/CAS
/WE
V
CC
DQ
DQ
DQ
DQ
/OE
V
SS
DQ16
DQ17
DQ18
DQ19
A0-A9
/RAS
/CAS
/WE
V
CC
A0-A9
/RAS
/CAS
/WE
V
CC
DQ
DQ
DQ
DQ
/OE
V
SS
DQ
DQ
DQ
DQ
/OE
V
SS
DQ4
DQ5
DQ6
DQ7
A0-A9
/RAS
/CAS
/WE
V
CC
DQ
DQ
DQ
DQ
/OE
V
SS
DQ
DQ
DQ
DQ
/OE
V
SS
DQ20
DQ21
DQ22
DQ23
DQ8
DQ9
DQ10
DQ11
A0-A9
/RAS
/CAS
/WE
V
CC
DQ24
DQ25
DQ26
DQ27
A0-A9
/RAS
/CAS
/WE
V
CC
DQ
DQ
DQ
DQ
/OE
V
SS
DQ12
DQ13
DQ14
DQ15
A0-A9
/RAS
/CAS
/WE
V
CC
DQ
DQ
DQ
DQ
/OE
V
SS
DQ28
DQ29
DQ30
DQ31
/CAS1
V
CC
V
SS
C1-C8
/CAS3
Semiconductor
MSC23132D/DL
ELECTRICAL CHARACTERISTICS
Absolute Maximum Ratings
( Ta = 25°C )
Parameter
Voltage on Any Pin Relative to V
SS
Voltage on V
CC
Supply Relative to V
SS
Short Circuit Output Current
Power Dissipation
Operating Temperature
Storage Temperature
Symbol
V
IN
, V
OUT
V
CC
I
OS
P
D
T
OPR
T
STG
Rating
-1.0 to +7.0
-1.0 to +7.0
50
8
0 to +70
-40 to +125
Unit
V
V
mA
W
°C
°C
Recommended Operating Conditions
( Ta = 0°C to +70°C )
Parameter
Power Supply Voltage
V
SS
Input High Voltage
Input Low Voltage
V
IH
V
IL
0
2.4
-1.0
0
-
-
0
6.5
0.8
V
V
V
Symbol
V
CC
Min.
4.5
Typ.
5.0
Max.
5.5
Unit
V
Capacitance
( V
CC
= 5V ± 10%, Ta = 25°C, f = 1 MHz )
Parameter
Input Capacitance (A0 - A9)
Input Capacitance (/WE)
Input Capacitance (/RAS0, /RAS2)
Input Capacitance (/CAS0- /CAS3)
I/O Capacitance (DQ0 - DQ31)
Symbol
C
IN1
C
IN2
C
IN3
C
IN4
C
DQ
Typ.
-
-
-
-
-
Max.
57
65
35
20
13
Unit
pF
pF
pF
pF
pF
Note:
Capacitance measured with Boonton Meter.
参数对比
与MSC23132D-70BS8相近的元器件有:MSC23132DL-60BS8、MSC23132DL-70DS8、MSC23132D-70DS8、MSC23132D-60BS8、MSC23132D-60DS8、MSC23132DL-60DS8、MSC23132DL-70BS8。描述及对比如下:
型号 MSC23132D-70BS8 MSC23132DL-60BS8 MSC23132DL-70DS8 MSC23132D-70DS8 MSC23132D-60BS8 MSC23132D-60DS8 MSC23132DL-60DS8 MSC23132DL-70BS8
描述 DRAM DRAM DRAM DRAM DRAM DRAM DRAM DRAM
厂商名称 LAPIS Semiconductor Co Ltd LAPIS Semiconductor Co Ltd LAPIS Semiconductor Co Ltd LAPIS Semiconductor Co Ltd LAPIS Semiconductor Co Ltd LAPIS Semiconductor Co Ltd LAPIS Semiconductor Co Ltd LAPIS Semiconductor Co Ltd
Reach Compliance Code unknow unknown unknown unknown unknow unknow unknow unknow
89c51与U盘
各位大虾请教个问题,能不能把89c51输出的数据通过USB口存到U盘里呢?如果能的话,能不能给个建议...
wy3168 51单片机
[求助]有关TMS320F206
请问它使用的是哪个编译环境?我用了CCS2.2,CCS3.1,CCS2000都没有发现该芯片的型号!...
nashzhang 微控制器 MCU
恶意程序怎样修改???
郁闷,这两天电脑的IE的首叶始终被一恶意程序控制,无论使用什么杀毒 修复软件都修改不好,现把情况描诉...
mdreamj 无线连接
20位单片音频数模转换器PCM63P
PCM63P 是美国 BB 公司生产的具有超低失真性能 ( 满量程输出最大为 -93dB) 的精密...
fighting 模拟电子
 关于一锅多星的精确定位
  关于一锅多星的精确定位  关于一锅多星的精确定位 ...
fighting 嵌入式系统
手机综测仪的原理是什么
手机综测仪的原理基于多种电子测量技术和通信协议标准,它能够对手机的多个方面进行全面、深入的测试,以...
维立信测试仪器 测试/测量
热门器件
热门资源推荐
器件捷径:
00 01 02 03 04 05 06 07 08 09 0A 0C 0F 0J 0L 0M 0R 0S 0T 0Z 10 11 12 13 14 15 16 17 18 19 1A 1B 1C 1D 1E 1F 1H 1K 1M 1N 1P 1S 1T 1V 1X 1Z 20 21 22 23 24 25 26 27 28 29 2A 2B 2C 2D 2E 2F 2G 2K 2M 2N 2P 2Q 2R 2S 2T 2W 2Z 30 31 32 33 34 35 36 37 38 39 3A 3B 3C 3D 3E 3F 3G 3H 3J 3K 3L 3M 3N 3P 3R 3S 3T 3V 40 41 42 43 44 45 46 47 48 49 4A 4B 4C 4D 4M 4N 4P 4S 4T 50 51 52 53 54 55 56 57 58 59 5A 5B 5C 5E 5G 5H 5K 5M 5N 5P 5S 5T 5V 60 61 62 63 64 65 66 67 68 69 6A 6C 6E 6F 6M 6N 6P 6R 6S 6T 70 71 72 73 74 75 76 77 78 79 7A 7B 7C 7M 7N 7P 7Q 7V 7W 7X 80 81 82 83 84 85 86 87 88 89 8A 8D 8E 8L 8N 8P 8S 8T 8W 8Y 8Z 90 91 92 93 94 95 96 97 98 99 9A 9B 9C 9D 9F 9G 9H 9L 9S 9T 9W
索引文件:
169  1333  2735  2572  1874  4  27  56  52  38 
需要登录后才可以下载。
登录取消
下载 PDF 文件