首页 > 器件类别 > 存储 > 存储
 PDF数据手册

MSC23B136D-60DS4

描述:
Fast Page DRAM Module, 1MX36, 60ns, CMOS, PSMA72
分类:
存储    存储   
文件大小:
73KB,共9页
制造商:
概述
Fast Page DRAM Module, 1MX36, 60ns, CMOS, PSMA72
器件参数
参数名称
属性值
厂商名称
LAPIS Semiconductor Co Ltd
包装说明
SIMM, SSIM72
Reach Compliance Code
unknown
访问模式
FAST PAGE
最长访问时间
60 ns
其他特性
RAS ONLY/CAS BEFORE RAS/HIDDEN REFRESH; WD-MAX
I/O 类型
COMMON
JESD-30 代码
R-XSMA-N72
长度
107.95 mm
内存密度
37748736 bit
内存集成电路类型
FAST PAGE DRAM MODULE
内存宽度
36
功能数量
1
端口数量
1
端子数量
72
字数
1048576 words
字数代码
1000000
工作模式
ASYNCHRONOUS
最高工作温度
70 °C
最低工作温度
组织
1MX36
输出特性
3-STATE
封装主体材料
UNSPECIFIED
封装代码
SIMM
封装等效代码
SSIM72
封装形状
RECTANGULAR
封装形式
MICROELECTRONIC ASSEMBLY
电源
5 V
认证状态
Not Qualified
刷新周期
1024
座面最大高度
19.2 mm
最大待机电流
0.004 A
最大压摆率
0.41 mA
最大供电电压 (Vsup)
5.5 V
最小供电电压 (Vsup)
4.5 V
标称供电电压 (Vsup)
5 V
表面贴装
NO
技术
CMOS
温度等级
COMMERCIAL
端子形式
NO LEAD
端子节距
1.27 mm
端子位置
SINGLE
宽度
5.28 mm
文档预览
This version:
Feb. 23. 1999
Semiconductor
MSC23B136D-xxBS4/DS4
1,048,576-word x 36-bit DYNAMIC RAM MODULE : FAST PAGE MODE TYPE
DESCRIPTION
The MSC23B136D-xxBS4/DS4 is a fully decoded, 1,048,576-word x 36-bit CMOS dynamic random access memory
module composed of two 16Mb DRAMs in SOJ packages and two 2Mb DRAMs in SOJ packages mounted with four
decoupling capacitors on a 72-pin glass epoxy single-inline package. This module supports any application where
high density and large capacity of storage memory are required.
FEATURES
· 1,048,576-word x 36-bit organization
· 72-pin socket insertable module
MSC23B136D-xxBS4 : Gold tab
MSC23B136D-xxDS4 : Solder tab
· Single +5V supply ± 10% tolerance
· Input
: TTL compatible
· Output
: TTL compatible, 3-state
· Refresh : 1024cycles/16ms
· /CAS before /RAS refresh, hidden refresh, /RAS only refresh capability
· Fast page mode capability
PRODUCT FAMILY
Access Time (Max.)
Family
t
RAC
MSC23B136D-60BS4/DS4
MSC23B136D-70BS4/DS4
60ns
70ns
t
AA
30ns
35ns
t
CAC
15ns
20ns
Cycle
Time
(Min.)
Operating(Max.)
Standby(Max.)
Power Dissipation
110ns
130ns
2255mW
22mW
2035mW
Semiconductor
MSC23B136D
MODULE OUTLINE
MSC23B136D-xxBS4/DS4
107.95±0.2
*1
101.19Typ.
(Unit : mm)
5.28Max.
3.38Typ.

3.18
19.0±0.2
Typ. Typ.
10.16 6.35
2.03Typ.
6.35Typ.
5.7Min.
1
1.27±0.1
R1.57
6.35
95.25
1.04Typ.
72
+0.1
1.27 -0.08
*1 The common size difference of the board width 12.5mm of its height is specified as ±0.2.
The value above 12.5mm is specified as ±0.5.
Semiconductor
MSC23B136D
PIN CONFIGURATION
Pin No.
1
2
3
4
5
6
7
8
9
10
11
12
13
14
15
16
17
18
Pin Name
V
SS
DQ0
DQ18
DQ1
DQ19
DQ2
DQ20
DQ3
DQ21
V
CC
NC
A0
A1
A2
A3
A4
A5
A6
Pin No.
19
20
21
22
23
24
25
26
27
28
29
30
31
32
33
34
35
36
Pin Name
NC
DQ4
DQ22
DQ5
DQ23
DQ6
DQ24
DQ7
DQ25
A7
NC
V
CC
A8
A9
NC
/RAS2
DQ26
DQ8
Pin No.
37
38
39
40
41
42
43
44
45
46
47
48
49
50
51
52
53
54
Pin Name
DQ17
DQ35
V
SS
/CAS0
/CAS2
/CAS3
/CAS1
/RAS0
NC
NC
/WE
NC
DQ9
DQ27
DQ10
DQ28
DQ11
DQ29
Pin No.
55
56
57
58
59
60
61
62
63
64
65
66
67
68
69
70
71
72
Pin Name
DQ12
DQ30
DQ13
DQ31
V
CC
DQ32
DQ14
DQ33
DQ15
DQ34
DQ16
NC
PD1
PD2
PD3
PD4
NC
V
SS
Presence Detect Pins
MSC23B136D
-60BS4/DS4
V
SS
V
SS
NC
NC
MSC23B136D
-70BS4/DS4
V
SS
V
SS
V
SS
NC
Pin No.
67
68
69
70
Pin Name
PD1
PD2
PD3
PD4
Semiconductor
MSC23B136D
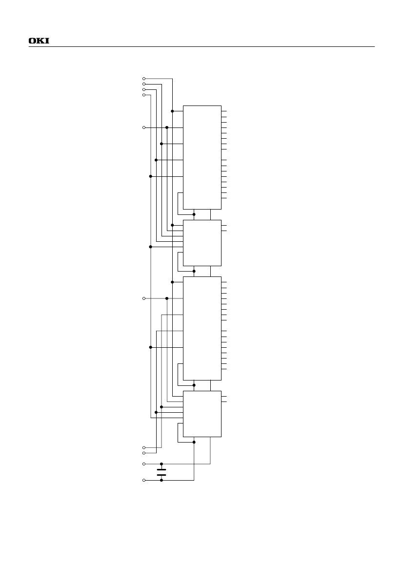
BLOCK DIAGRAM
A0-A9
/CAS0
/CAS1
/WE
A0-A9
/RAS0
/RAS
/LCAS
/UCAS
/WE
/OE
V
SS
DQ1
DQ2
DQ3
DQ4
DQ5
DQ6
DQ7
DQ8
DQ9
DQ10
DQ11
DQ12
DQ13
DQ14
DQ15
DQ16
V
CC
DQ0
DQ1
DQ2
DQ3
DQ4
DQ5
DQ6
DQ7
DQ9
DQ10
DQ11
DQ12
DQ13
DQ14
DQ15
DQ16
A0-A9
/RAS
/CAS1
/CAS2
/WE
/OE
V
SS
DQ1
DQ2
DQ8
DQ17
V
CC
A0-A9
/RAS2
/RAS
/LCAS
/UCAS
/WE
/OE
V
SS
DQ1
DQ2
DQ3
DQ4
DQ5
DQ6
DQ7
DQ8
DQ9
DQ10
DQ11
DQ12
DQ13
DQ14
DQ15
DQ16
V
CC
DQ18
DQ19
DQ20
DQ21
DQ22
DQ23
DQ24
DQ25
DQ27
DQ28
DQ29
DQ30
DQ31
DQ32
DQ33
DQ34
A0-A9
/RAS
/CAS1
/CAS2
/WE
/OE
V
SS
/CAS2
/CAS3
V
CC
C1-C4
V
SS
DQ1
DQ2
DQ26
DQ35
V
CC
Semiconductor
MSC23B136D
ELECTRICAL CHARACTERISTICS
Absolute Maximum Ratings
( Ta = 25°C )
Parameter
Voltage on Any Pin Relative to V
SS
Voltage on V
CC
Supply Relative to V
SS
Short Circuit Output Current
Power Dissipation
Operating Temperature
Storage Temperature
Symbol
V
IN
, V
OUT
V
CC
I
OS
P
D
T
OPR
T
STG
Rating
-1.0 to +7.0
-1.0 to +7.0
50
4
0 to +70
-40 to +125
Unit
V
V
mA
W
°C
°C
Recommended Operating Conditions
( Ta = 0°C to +70°C )
Parameter
Power Supply Voltage
V
SS
Input High Voltage
Input Low Voltage
V
IH
V
IL
0
2.4
-1.0
0
-
-
0
6.5
0.8
V
V
V
Symbol
V
CC
Min.
4.5
Typ.
5.0
Max.
5.5
Unit
V
Capacitance
( V
CC
= 5V ± 10%, Ta = 25°C, f = 1 MHz )
Parameter
Input Capacitance (A0 - A9)
Input Capacitance (/WE)
Input Capacitance (/RAS0, /RAS2)
Input Capacitance (/CAS0- /CAS3)
I/O Capacitance (DQ0 - DQ35)
Symbol
C
IN1
C
IN2
C
IN3
C
IN4
C
DQ
Typ.
-
-
-
-
-
Max.
29
35
20
20
13
Unit
pF
pF
pF
pF
pF
Note:
Capacitance measured with Boonton Meter.
参数对比
与MSC23B136D-60DS4相近的元器件有:MSC23B136D-70DS4、MSC23B136D-70BS4。描述及对比如下:
型号 MSC23B136D-60DS4 MSC23B136D-70DS4 MSC23B136D-70BS4
描述 Fast Page DRAM Module, 1MX36, 60ns, CMOS, PSMA72 Fast Page DRAM Module, 1MX36, 70ns, CMOS, PSMA72 Fast Page DRAM Module, 1MX36, 70ns, CMOS, PSMA72
厂商名称 LAPIS Semiconductor Co Ltd LAPIS Semiconductor Co Ltd LAPIS Semiconductor Co Ltd
包装说明 SIMM, SSIM72 SIMM, SSIM72 SIMM, SSIM72
Reach Compliance Code unknown unknown unknown
最长访问时间 60 ns 70 ns 70 ns
I/O 类型 COMMON COMMON COMMON
JESD-30 代码 R-XSMA-N72 R-PSMA-N72 R-PSMA-N72
内存密度 37748736 bit 37748736 bit 37748736 bit
内存集成电路类型 FAST PAGE DRAM MODULE FAST PAGE DRAM MODULE FAST PAGE DRAM MODULE
内存宽度 36 36 36
端子数量 72 72 72
字数 1048576 words 1048576 words 1048576 words
字数代码 1000000 1000000 1000000
最高工作温度 70 °C 70 °C 70 °C
组织 1MX36 1MX36 1MX36
输出特性 3-STATE 3-STATE 3-STATE
封装主体材料 UNSPECIFIED PLASTIC/EPOXY PLASTIC/EPOXY
封装代码 SIMM SIMM SIMM
封装等效代码 SSIM72 SSIM72 SSIM72
封装形状 RECTANGULAR RECTANGULAR RECTANGULAR
封装形式 MICROELECTRONIC ASSEMBLY MICROELECTRONIC ASSEMBLY MICROELECTRONIC ASSEMBLY
电源 5 V 5 V 5 V
认证状态 Not Qualified Not Qualified Not Qualified
刷新周期 1024 1024 1024
座面最大高度 19.2 mm 19.05 mm 19.05 mm
最大待机电流 0.004 A 0.004 A 0.004 A
最大压摆率 0.41 mA 0.37 mA 0.37 mA
标称供电电压 (Vsup) 5 V 5 V 5 V
表面贴装 NO NO NO
技术 CMOS CMOS CMOS
温度等级 COMMERCIAL COMMERCIAL COMMERCIAL
端子形式 NO LEAD NO LEAD NO LEAD
端子节距 1.27 mm 1.27 mm 1.27 mm
端子位置 SINGLE SINGLE SINGLE
热门器件
热门资源推荐
器件捷径:
A0 A1 A2 A3 A4 A5 A6 A7 A8 A9 AA AB AC AD AE AF AG AH AI AJ AK AL AM AN AO AP AQ AR AS AT AU AV AW AX AY AZ B0 B1 B2 B3 B4 B5 B6 B7 B8 B9 BA BB BC BD BE BF BG BH BI BJ BK BL BM BN BO BP BQ BR BS BT BU BV BW BX BY BZ C0 C1 C2 C3 C4 C5 C6 C7 C8 C9 CA CB CC CD CE CF CG CH CI CJ CK CL CM CN CO CP CQ CR CS CT CU CV CW CX CY CZ D0 D1 D2 D3 D4 D5 D6 D7 D8 D9 DA DB DC DD DE DF DG DH DI DJ DK DL DM DN DO DP DQ DR DS DT DU DV DW DX DZ
索引文件:
169  1333  2735  2572  1874  4  27  56  52  38 
需要登录后才可以下载。
登录取消
下载 PDF 文件