首页 > 器件类别 > 存储 > 存储
 PDF数据手册

MSM5116805C-50TS-K

描述:
EDO DRAM, 2MX8, 50ns, CMOS, PDSO28, 0.400 INCH, 1.27 MM PITCH, PLASTIC, TSOP2-28
分类:
存储    存储   
文件大小:
712KB,共18页
制造商:
概述
EDO DRAM, 2MX8, 50ns, CMOS, PDSO28, 0.400 INCH, 1.27 MM PITCH, PLASTIC, TSOP2-28
器件参数
参数名称
属性值
厂商名称
LAPIS Semiconductor Co Ltd
零件包装代码
TSOP
包装说明
TSOP2,
针数
28
Reach Compliance Code
unknown
ECCN代码
EAR99
访问模式
FAST PAGE WITH EDO
最长访问时间
50 ns
其他特性
RAS ONLY/CAS BEFORE RAS/HIDDEN REFRESH
JESD-30 代码
R-PDSO-G28
长度
18.41 mm
内存密度
16777216 bit
内存集成电路类型
EDO DRAM
内存宽度
8
功能数量
1
端口数量
1
端子数量
28
字数
2097152 words
字数代码
2000000
工作模式
ASYNCHRONOUS
最高工作温度
70 °C
最低工作温度
组织
2MX8
封装主体材料
PLASTIC/EPOXY
封装代码
TSOP2
封装形状
RECTANGULAR
封装形式
SMALL OUTLINE, THIN PROFILE
认证状态
Not Qualified
座面最大高度
1.2 mm
最大供电电压 (Vsup)
5.5 V
最小供电电压 (Vsup)
4.5 V
标称供电电压 (Vsup)
5 V
表面贴装
YES
技术
CMOS
温度等级
COMMERCIAL
端子形式
GULL WING
端子节距
1.27 mm
端子位置
DUAL
宽度
10.16 mm
文档预览
Dear customers,
About the change in the name such as "Oki Electric Industry Co. Ltd." and
"OKI" in documents to OKI Semiconductor Co., Ltd.
The semiconductor business of Oki Electric Industry Co., Ltd. was succeeded to OKI
Semiconductor Co., Ltd. on October 1, 2008.
Therefore, please accept that although
the terms and marks of "Oki Electric Industry Co., Ltd.", “Oki Electric”, and "OKI"
remain in the documents, they all have been changed to "OKI Semiconductor Co., Ltd.".
It is a change of the company name, the company trademark, and the logo, etc. , and
NOT a content change in documents.
October 1, 2008
OKI Semiconductor Co., Ltd.
550-1 Higashiasakawa-cho, Hachioji-shi, Tokyo 193-8550, Japan
http://www.okisemi.com/en/
E2G0111-18-42
¡ Semiconductor
MSM5116805C
¡ Semiconductor
This version: Apr. 1998
MSM5116805C
Pr
el
im
in
ar
y
2,097,152-Word
¥
8-Bit DYNAMIC RAM : FAST PAGE MODE TYPE WITH EDO
DESCRIPTION
The MSM5116805C is a 2,097,152-word
¥
8-bit dynamic RAM fabricated in Oki's silicon-gate CMOS
technology. The MSM5116805C achieves high integration, high-speed operation, and low-power
consumption because Oki manufactures the device in a quadruple-layer polysilicon/double-layer
metal CMOS process. The MSM5116805C is available in a 28-pin plastic SOJ or 28-pin plastic TSOP.
FEATURES
• 2,097,152-word
¥
8-bit configuration
• Single 5 V power supply,
±10%
tolerance
• Input
: TTL compatible, low input capacitance
• Output : TTL compatible, 3-state
• Refresh : 4096 cycles/64 ms
• Fast page mode with EDO, read modify write capability
CAS
before
RAS
refresh, hidden refresh,
RAS-only
refresh capability
• Multi-bit test mode capability
• Package options:
28-pin 400 mil plastic SOJ
(SOJ28-P-400-1.27)
(Product : MSM5116805C-xxJS)
28-pin 400 mil plastic TSOP
(TSOPII28-P-400-1.27-K) (Product : MSM5116805C-xxTS-K)
(TSOPII28-P-400-1.27-L) (Product : MSM5116805C-xxTS-L)
xx indicates speed rank.
PRODUCT FAMILY
Family
MSM5116805C-50
MSM5116805C-60
MSM5116805C-70
Access Time (Max.)
t
RAC
t
AA
t
CAC
t
OEA
50 ns 25 ns 13 ns 13 ns
60 ns 30 ns 15 ns 15 ns
70 ns 35 ns 20 ns 20 ns
Cycle Time
Power Dissipation
(Min.)
Operating (Max.) Standby (Max.)
90 ns
110 ns
130 ns
550 mW
495 mW
440 mW
5.5 mW
1/17

  
¡ Semiconductor
MSM5116805C
PIN CONFIGURATION (TOP VIEW)
V
CC
1
28 V
SS
V
CC
1
28 V
SS
V
SS
28
1 V
CC
DQ1 2
27 DQ8
DQ1 2
DQ2 3
DQ3 4
DQ4 5
27 DQ8
DQ8 27
DQ7 26
DQ6 25
DQ5 24
CAS
23
OE
22
A8 20
A7 19
A6 18
A5 17
A4 16
V
SS
15
A9R 21
2 DQ1
DQ2 3
DQ3 4
DQ4 5
WE
6
26 DQ7
25 DQ6
24 DQ5
23
CAS
22
OE
21 A9R
26 DQ7
25 DQ6
24 DQ5
23
CAS
22
OE
21 A9R
3 DQ2
4 DQ3
5 DQ4
6
WE
7
RAS
8 A11R
WE
6
RAS
7
RAS
7
A11R 8
A10R 9
A11R 8
A10R 9
20 A8
19 A7
18 A6
17 A5
16 A4
20 A8
19 A7
18 A6
17 A5
16 A4
9 A10R
A0 10
A1 11
A2 12
A3 13
A0 10
A1 11
A2 12
A3 13
10 A0
11 A1
12 A2
13 A3
V
CC
14
28-Pin Plastic SOJ
15 V
SS
V
CC
14
15 V
SS
14 V
CC
28-Pin Plastic TSOP
(K Type)
28-Pin Plastic TSOP
(L Type)
Pin Name
A0 - A8,
A9R - A11R
RAS
CAS
DQ1 - DQ8
OE
WE
V
CC
V
SS
Function
Address Input
Row Address Strobe
Column Address Strobe
Data Input/Data Output
Output Enable
Write Enable
Power Supply (5 V)
Ground (0 V)
Note :
The same power supply voltage must be provided to every V
CC
pin, and the same GND
voltage level must be provided to every V
SS
pin.
2/17
¡ Semiconductor
MSM5116805C
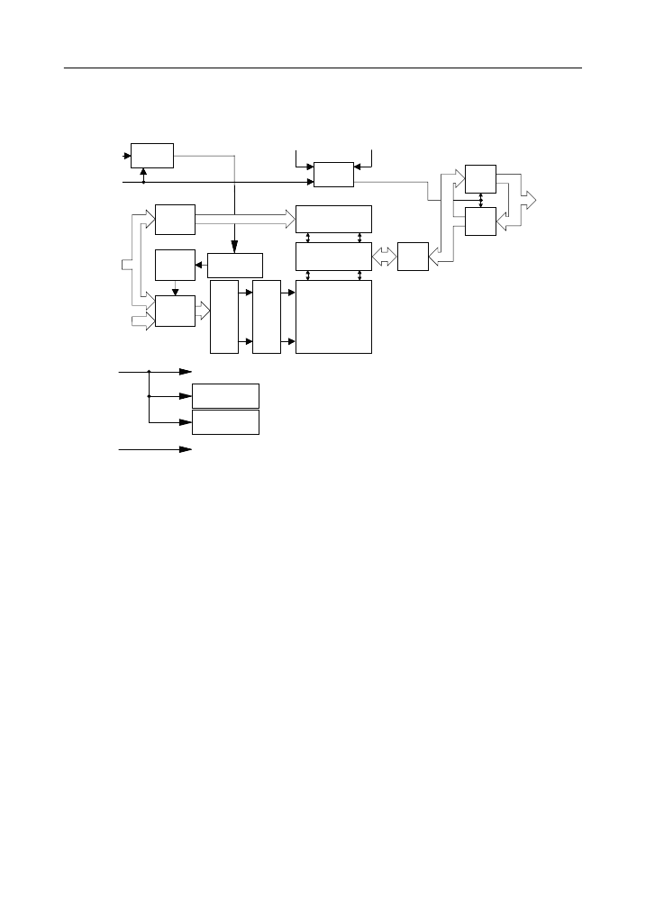
BLOCK DIAGRAM
WE
RAS
CAS
9
OE
I/O
Controller
Output
Buffers
8
Timing
Generator
8
DQ1 - DQ8
Column
Address
Buffers
Internal
Address
Counter
9
9
Column Decoders
8
Input
Buffers
8
A0 - A8
Refresh
Control Clock
Sense Amplifiers
8
I/O
Selector
8
A9R - A11R
3
Row
Row
Address
12
Deco-
Buffers
ders
Word
Drivers
Memory
Cells
V
CC
On Chip
V
BB
Generator
On Chip
IV
CC
Generator
V
SS
3/17
¡ Semiconductor
MSM5116805C
ELECTRICAL CHARACTERISTICS
Absolute Maximum Ratings
Parameter
Voltage on Any Pin Relative to V
SS
Voltage on V
CC
Supply Relative to V
SS
Short Circuit Output Current
Power Dissipation
Operating Temperature
Storage Temperature
Symbol
V
IN
, V
OUT
V
CC
I
OS
P
D
*
T
opr
T
stg
Rating
–0.5 to V
CC
+ 0.5
–0.5 to 7
50
1
0 to 70
–55 to 150
Unit
V
V
mA
W
°C
°C
*: Ta = 25°C
Recommended Operating Conditions
(Ta = 0°C to 70°C)
Parameter
Power Supply Voltage
Input High Voltage
Input Low Voltage
Symbol
V
CC
V
SS
V
IH
V
IL
Min.
4.5
0
2.4
–0.5
*2
Typ.
5.0
0
Max.
5.5
0
V
CC
+ 0.5
*1
0.8
Unit
V
V
V
V
Notes : *1. The input voltage is V
CC
+ 2.0 V when the pulse width is less than 20 ns (the pulse width
is with respect to the point at which V
CC
is applied).
*2. The input voltage is V
SS
– 2.0 V when the pulse width is less than 20 ns (the pulse width
is with respect to the point at which V
SS
is applied).
Capacitance
(V
CC
= 5 V ±10%, Ta = 25°C, f = 1 MHz)
Parameter
Input Capacitance
(A0 - A8, A9R - A11R)
Input Capacitance (RAS,
CAS, WE, OE)
Output Capacitance (DQ1 - DQ8)
Symbol
C
IN1
C
IN2
C
I/O
Typ.
Max.
5
7
7
Unit
pF
pF
pF
4/17
参数对比
与MSM5116805C-50TS-K相近的元器件有:MSM5116805C-60JS、MSM5116805C-50JS、MSM5116805C-70JS、MSM5116805C-70TS-L、MSM5116805C-50TS-L、MSM5116805C-60TS-K、MSM5116805C-60TS-L、MSM5116805C-70TS-K。描述及对比如下:
型号 MSM5116805C-50TS-K MSM5116805C-60JS MSM5116805C-50JS MSM5116805C-70JS MSM5116805C-70TS-L MSM5116805C-50TS-L MSM5116805C-60TS-K MSM5116805C-60TS-L MSM5116805C-70TS-K
描述 EDO DRAM, 2MX8, 50ns, CMOS, PDSO28, 0.400 INCH, 1.27 MM PITCH, PLASTIC, TSOP2-28 EDO DRAM, 2MX8, 60ns, CMOS, PDSO28, 0.400 INCH, 1.27 MM PITCH, PLASTIC, SOJ-28 EDO DRAM, 2MX8, 50ns, CMOS, PDSO28, 0.400 INCH, 1.27 MM PITCH, PLASTIC, SOJ-28 EDO DRAM, 2MX8, 70ns, CMOS, PDSO28, 0.400 INCH, 1.27 MM PITCH, PLASTIC, SOJ-28 EDO DRAM, 2MX8, 70ns, CMOS, PDSO28, 0.400 INCH, 1.27 MM PITCH, PLASTIC, TSOP2-28 EDO DRAM, 2MX8, 50ns, CMOS, PDSO28, 0.400 INCH, 1.27 MM PITCH, PLASTIC, TSOP2-28 EDO DRAM, 2MX8, 60ns, CMOS, PDSO28, 0.400 INCH, 1.27 MM PITCH, PLASTIC, TSOP2-28 EDO DRAM, 2MX8, 60ns, CMOS, PDSO28, 0.400 INCH, 1.27 MM PITCH, PLASTIC, TSOP2-28 EDO DRAM, 2MX8, 70ns, CMOS, PDSO28, 0.400 INCH, 1.27 MM PITCH, PLASTIC, TSOP2-28
厂商名称 LAPIS Semiconductor Co Ltd LAPIS Semiconductor Co Ltd LAPIS Semiconductor Co Ltd LAPIS Semiconductor Co Ltd LAPIS Semiconductor Co Ltd LAPIS Semiconductor Co Ltd LAPIS Semiconductor Co Ltd LAPIS Semiconductor Co Ltd LAPIS Semiconductor Co Ltd
零件包装代码 TSOP SOJ SOJ SOJ TSOP TSOP TSOP TSOP TSOP
包装说明 TSOP2, SOJ, SOJ, 0.400 INCH, 1.27 MM PITCH, PLASTIC, SOJ-28 TSOP2, TSOP2, TSOP2, TSOP2, TSOP2,
针数 28 28 28 28 28 28 28 28 28
Reach Compliance Code unknown unknown unknown unknown unknown unknown unknown unknown unknown
ECCN代码 EAR99 EAR99 EAR99 EAR99 EAR99 EAR99 EAR99 EAR99 EAR99
访问模式 FAST PAGE WITH EDO FAST PAGE WITH EDO FAST PAGE WITH EDO FAST PAGE WITH EDO FAST PAGE WITH EDO FAST PAGE WITH EDO FAST PAGE WITH EDO FAST PAGE WITH EDO FAST PAGE WITH EDO
最长访问时间 50 ns 60 ns 50 ns 70 ns 70 ns 50 ns 60 ns 60 ns 70 ns
其他特性 RAS ONLY/CAS BEFORE RAS/HIDDEN REFRESH RAS ONLY/CAS BEFORE RAS/HIDDEN REFRESH RAS ONLY/CAS BEFORE RAS/HIDDEN REFRESH RAS ONLY/CAS BEFORE RAS/HIDDEN REFRESH RAS ONLY/CAS BEFORE RAS/HIDDEN REFRESH RAS ONLY/CAS BEFORE RAS/HIDDEN REFRESH RAS ONLY/CAS BEFORE RAS/HIDDEN REFRESH RAS ONLY/CAS BEFORE RAS/HIDDEN REFRESH RAS ONLY/CAS BEFORE RAS/HIDDEN REFRESH
JESD-30 代码 R-PDSO-G28 R-PDSO-J28 R-PDSO-J28 R-PDSO-J28 R-PDSO-G28 R-PDSO-G28 R-PDSO-G28 R-PDSO-G28 R-PDSO-G28
长度 18.41 mm 18.41 mm 18.41 mm 18.41 mm 18.41 mm 18.41 mm 18.41 mm 18.41 mm 18.41 mm
内存密度 16777216 bit 16777216 bit 16777216 bit 16777216 bit 16777216 bit 16777216 bit 16777216 bit 16777216 bit 16777216 bit
内存集成电路类型 EDO DRAM EDO DRAM EDO DRAM EDO DRAM EDO DRAM EDO DRAM EDO DRAM EDO DRAM EDO DRAM
内存宽度 8 8 8 8 8 8 8 8 8
功能数量 1 1 1 1 1 1 1 1 1
端口数量 1 1 1 1 1 1 1 1 1
端子数量 28 28 28 28 28 28 28 28 28
字数 2097152 words 2097152 words 2097152 words 2097152 words 2097152 words 2097152 words 2097152 words 2097152 words 2097152 words
字数代码 2000000 2000000 2000000 2000000 2000000 2000000 2000000 2000000 2000000
工作模式 ASYNCHRONOUS ASYNCHRONOUS ASYNCHRONOUS ASYNCHRONOUS ASYNCHRONOUS ASYNCHRONOUS ASYNCHRONOUS ASYNCHRONOUS ASYNCHRONOUS
最高工作温度 70 °C 70 °C 70 °C 70 °C 70 °C 70 °C 70 °C 70 °C 70 °C
组织 2MX8 2MX8 2MX8 2MX8 2MX8 2MX8 2MX8 2MX8 2MX8
封装主体材料 PLASTIC/EPOXY PLASTIC/EPOXY PLASTIC/EPOXY PLASTIC/EPOXY PLASTIC/EPOXY PLASTIC/EPOXY PLASTIC/EPOXY PLASTIC/EPOXY PLASTIC/EPOXY
封装代码 TSOP2 SOJ SOJ SOJ TSOP2 TSOP2 TSOP2 TSOP2 TSOP2
封装形状 RECTANGULAR RECTANGULAR RECTANGULAR RECTANGULAR RECTANGULAR RECTANGULAR RECTANGULAR RECTANGULAR RECTANGULAR
封装形式 SMALL OUTLINE, THIN PROFILE SMALL OUTLINE SMALL OUTLINE SMALL OUTLINE SMALL OUTLINE, THIN PROFILE SMALL OUTLINE, THIN PROFILE SMALL OUTLINE, THIN PROFILE SMALL OUTLINE, THIN PROFILE SMALL OUTLINE, THIN PROFILE
认证状态 Not Qualified Not Qualified Not Qualified Not Qualified Not Qualified Not Qualified Not Qualified Not Qualified Not Qualified
座面最大高度 1.2 mm 3.75 mm 3.75 mm 3.75 mm 1.2 mm 1.2 mm 1.2 mm 1.2 mm 1.2 mm
最大供电电压 (Vsup) 5.5 V 5.5 V 5.5 V 5.5 V 5.5 V 5.5 V 5.5 V 5.5 V 5.5 V
最小供电电压 (Vsup) 4.5 V 4.5 V 4.5 V 4.5 V 4.5 V 4.5 V 4.5 V 4.5 V 4.5 V
标称供电电压 (Vsup) 5 V 5 V 5 V 5 V 5 V 5 V 5 V 5 V 5 V
表面贴装 YES YES YES YES YES YES YES YES YES
技术 CMOS CMOS CMOS CMOS CMOS CMOS CMOS CMOS CMOS
温度等级 COMMERCIAL COMMERCIAL COMMERCIAL COMMERCIAL COMMERCIAL COMMERCIAL COMMERCIAL COMMERCIAL COMMERCIAL
端子形式 GULL WING J BEND J BEND J BEND GULL WING GULL WING GULL WING GULL WING GULL WING
端子节距 1.27 mm 1.27 mm 1.27 mm 1.27 mm 1.27 mm 1.27 mm 1.27 mm 1.27 mm 1.27 mm
端子位置 DUAL DUAL DUAL DUAL DUAL DUAL DUAL DUAL DUAL
宽度 10.16 mm 10.16 mm 10.16 mm 10.16 mm 10.16 mm 10.16 mm 10.16 mm 10.16 mm 10.16 mm
GPRS的网络优化方案
GPRS的网络优化方案 中国移动GPRS网络以其独有的特点受到广大用户的关注,越来越多的GSM用户...
mdreamj 无线连接
Ka波段通信卫星与Ka波段转发器技术
摘要Internet的广泛普及,使得Ka波段宽带卫星通信迎来了新的机遇。文章 介绍Ka波段通信卫...
JasonYoo 无线连接
要给产品加AI功能,成本似乎高了不少
产品想加一个AI助手,但是这种AI助手占用资源还挺大,主要是算力(显卡),而且还要处理并发问题,感...
buildele 嵌入式系统
常见的传感器技术汇总简介
传感器技术是现代信息技术的关键组成部分之一,涉及到物理学、化学、生物学等多个学科领域,其应用范围广...
成都亿佰特 机器人开发
巧了不是,原来你也不知道啥是去耦电容的“滤波半径”啊!
高速先生成员--黄刚 现在稍有经验的layout工程师都知道在BGA里面不同封装的去耦电容从...
yvonneGan PCB设计
给有技术能力的 公司提个产品 方向
便携式个人家用结石探测波谱仪器 这个东西成本不高 但是市场巨大 给有技术能力的 公司提个产品 方...
lolonono 医疗电子
热门器件
热门资源推荐
器件捷径:
A0 A1 A2 A3 A4 A5 A6 A7 A8 A9 AA AB AC AD AE AF AG AH AI AJ AK AL AM AN AO AP AQ AR AS AT AU AV AW AX AY AZ B0 B1 B2 B3 B4 B5 B6 B7 B8 B9 BA BB BC BD BE BF BG BH BI BJ BK BL BM BN BO BP BQ BR BS BT BU BV BW BX BY BZ C0 C1 C2 C3 C4 C5 C6 C7 C8 C9 CA CB CC CD CE CF CG CH CI CJ CK CL CM CN CO CP CQ CR CS CT CU CV CW CX CY CZ D0 D1 D2 D3 D4 D5 D6 D7 D8 D9 DA DB DC DD DE DF DG DH DI DJ DK DL DM DN DO DP DQ DR DS DT DU DV DW DX DZ
索引文件:
1743  2595  651  1668  1288  36  53  14  34  26 
需要登录后才可以下载。
登录取消
下载 PDF 文件