首页 > 器件类别 > 存储 > 存储
 PDF数据手册

MSM5117800C-60TS-L

描述:
Fast Page DRAM, 2MX8, 60ns, CMOS, PDSO28, 0.400 INCH, 1.27 MM PITCH, REVERSE, PLASTIC, TSOP2-28
分类:
存储    存储   
文件大小:
488KB,共17页
制造商:
概述
Fast Page DRAM, 2MX8, 60ns, CMOS, PDSO28, 0.400 INCH, 1.27 MM PITCH, REVERSE, PLASTIC, TSOP2-28
器件参数
参数名称
属性值
是否Rohs认证
不符合
厂商名称
LAPIS Semiconductor Co Ltd
零件包装代码
TSOP
包装说明
TSOP2, TSOP28,.46
针数
28
Reach Compliance Code
unknown
ECCN代码
EAR99
访问模式
FAST PAGE
最长访问时间
60 ns
其他特性
RAS ONLY/CAS BEFORE RAS/HIDDEN REFRESH
I/O 类型
COMMON
JESD-30 代码
R-PDSO-G28
JESD-609代码
e0
长度
18.41 mm
内存密度
16777216 bit
内存集成电路类型
FAST PAGE DRAM
内存宽度
8
功能数量
1
端口数量
1
端子数量
28
字数
2097152 words
字数代码
2000000
工作模式
ASYNCHRONOUS
最高工作温度
70 °C
最低工作温度
组织
2MX8
输出特性
3-STATE
封装主体材料
PLASTIC/EPOXY
封装代码
TSOP2
封装等效代码
TSOP28,.46
封装形状
RECTANGULAR
封装形式
SMALL OUTLINE, THIN PROFILE
峰值回流温度(摄氏度)
NOT SPECIFIED
电源
5 V
认证状态
Not Qualified
刷新周期
2048
反向引出线
YES
座面最大高度
1.2 mm
自我刷新
NO
最大待机电流
0.001 A
最大压摆率
0.11 mA
最大供电电压 (Vsup)
5.5 V
最小供电电压 (Vsup)
4.5 V
标称供电电压 (Vsup)
5 V
表面贴装
YES
技术
CMOS
温度等级
COMMERCIAL
端子面层
Tin/Lead (Sn/Pb)
端子形式
GULL WING
端子节距
1.27 mm
端子位置
DUAL
处于峰值回流温度下的最长时间
NOT SPECIFIED
宽度
10.16 mm
文档预览
Dear customers,
About the change in the name such as "Oki Electric Industry Co. Ltd." and
"OKI" in documents to OKI Semiconductor Co., Ltd.
The semiconductor business of Oki Electric Industry Co., Ltd. was succeeded to OKI
Semiconductor Co., Ltd. on October 1, 2008.
Therefore, please accept that although
the terms and marks of "Oki Electric Industry Co., Ltd.", “Oki Electric”, and "OKI"
remain in the documents, they all have been changed to "OKI Semiconductor Co., Ltd.".
It is a change of the company name, the company trademark, and the logo, etc. , and
NOT a content change in documents.
October 1, 2008
OKI Semiconductor Co., Ltd.
550-1 Higashiasakawa-cho, Hachioji-shi, Tokyo 193-8550, Japan
http://www.okisemi.com/en/
E2G0112-18-42
¡ Semiconductor
MSM5117800C
¡ Semiconductor
This version: Apr. 1998
MSM5117800C
Pr
el
im
in
ar
y
2,097,152-Word
¥
8-Bit DYNAMIC RAM : FAST PAGE MODE TYPE
DESCRIPTION
The MSM5117800C is a 2,097,152-word
¥
8-bit dynamic RAM fabricated in Oki's silicon-gate CMOS
technology. The MSM5117800C achieves high integration, high-speed operation, and low-power
consumption because Oki manufactures the device in a quadruple-layer polysilicon/double-layer
metal CMOS process. The MSM5117800C is available in a 28-pin plastic SOJ or 28-pin plastic TSOP.
FEATURES
• 2,097,152-word
¥
8-bit configuration
• Single 5 V power supply,
±10%
tolerance
• Input
: TTL compatible, low input capacitance
• Output : TTL compatible, 3-state
• Refresh : 2048 cycles/32 ms
• Fast page mode, read modify write capability
CAS
before
RAS
refresh, hidden refresh,
RAS-only
refresh capability
• Multi-bit test mode capability
• Package options:
28-pin 400 mil plastic SOJ
(SOJ28-P-400-1.27)
(Product : MSM5117800C-xxJS)
28-pin 400 mil plastic TSOP
(TSOPII28-P-400-1.27-K) (Product : MSM5117800C-xxTS-K)
(TSOPII28-P-400-1.27-L) (Product : MSM5117800C-xxTS-L)
xx indicates speed rank.
PRODUCT FAMILY
Family
MSM5117800C-50
MSM5117800C-60
MSM5117800C-70
Access Time (Max.)
t
RAC
t
AA
t
CAC
t
OEA
50 ns 25 ns 13 ns 13 ns
60 ns 30 ns 15 ns 15 ns
70 ns 35 ns 20 ns 20 ns
Cycle Time
Power Dissipation
(Min.)
Operating (Max.) Standby (Max.)
90 ns
110 ns
130 ns
660 mW
605 mW
550 mW
5.5 mW
1/16


¡ Semiconductor
MSM5117800C
PIN CONFIGURATION (TOP VIEW)
V
CC
1
28 V
SS
V
CC
1
28 V
SS
V
SS
28
1 V
CC
DQ1 2
27 DQ8
DQ1 2
DQ2 3
DQ3 4
DQ4 5
27 DQ8
DQ8 27
DQ7 26
DQ6 25
DQ5 24
CAS
23
OE
22
A9 21
A8 20
A7 19
A6 18
A5 17
A4 16
V
SS
15
2 DQ1
DQ2 3
DQ3 4
DQ4 5
WE
6
NC 8
26 DQ7
25 DQ6
24 DQ5
23
CAS
22
OE
21 A9
26 DQ7
25 DQ6
24 DQ5
23
CAS
22
OE
21 A9
3 DQ2
4 DQ3
5 DQ4
6
WE
8 NC
7
RAS
WE
6
NC 8
RAS
7
RAS
7
A10R 9
20 A8
19 A7
18 A6
17 A5
16 A4
A10R 9
20 A8
19 A7
18 A6
17 A5
16 A4
9 A10R
A0 10
A1 11
A2 12
A3 13
A0 10
A1 11
A2 12
A3 13
10 A0
11 A1
12 A2
13 A3
V
CC
14
28-Pin Plastic SOJ
15 V
SS
V
CC
14
15 V
SS
14 V
CC
28-Pin Plastic TSOP
(K Type)
28-Pin Plastic TSOP
(L Type)
Pin Name
A0 - A9, A10R
RAS
CAS
DQ1 - DQ8
OE
WE
V
CC
V
SS
NC
Function
Address Input
Row Address Strobe
Column Address Strobe
Data Input/Data Output
Output Enable
Write Enable
Power Supply (5 V)
Ground (0 V)
No Connection
Note :
The same power supply voltage must be provided to every V
CC
pin, and the same GND
voltage level must be provided to every V
SS
pin.
2/16
¡ Semiconductor
MSM5117800C
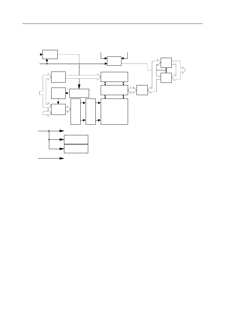
BLOCK DIAGRAM
WE
RAS
CAS
10
OE
I/O
Controller
Output
Buffers
8
Timing
Generator
8
DQ1 - DQ8
Column
Address
Buffers
Internal
Address
Counter
10
10
Column Decoders
8
Input
Buffers
8
A0 - A9
Refresh
Control Clock
Sense Amplifiers
8
I/O
Selector
8
A10R
1
Row
Row
Address
11
Deco-
Buffers
ders
Word
Drivers
Memory
Cells
V
CC
On Chip
V
BB
Generator
On Chip
IV
CC
Generator
V
SS
3/16
¡ Semiconductor
MSM5117800C
ELECTRICAL CHARACTERISTICS
Absolute Maximum Ratings
Parameter
Voltage on Any Pin Relative to V
SS
Voltage on V
CC
Supply Relative to V
SS
Short Circuit Output Current
Power Dissipation
Operating Temperature
Storage Temperature
Symbol
V
IN
,V
OUT
V
CC
I
OS
P
D
*
T
opr
T
stg
Rating
–0.5 to V
CC
+ 0.5
–0.5 to 7
50
1
0 to 70
–55 to 150
Unit
V
V
mA
W
°C
°C
*: Ta = 25°C
Recommended Operating Conditions
(Ta = 0°C to 70°C)
Parameter
Power Supply Voltage
Input High Voltage
Input Low Voltage
Symbol
V
CC
V
SS
V
IH
V
IL
Min.
4.5
0
2.4
–0.5
*2
Typ.
5.0
0
Max.
5.5
0
V
CC
+ 0.5
*1
0.8
Unit
V
V
V
V
Notes : *1. The input voltage is V
CC
+ 2.0 V when the pulse width is less than 20 ns (the pulse width
is with respect to the point at which V
CC
is applied).
*2. The input voltage is V
SS
– 2.0 V when the pulse width is less than 20 ns (the pulse width
is with respect to the point at which V
SS
is applied).
Capacitance
(V
CC
= 5 V ±10%, Ta = 25°C, f = 1 MHz)
Parameter
Input Capacitance (A0 - A9, A10R)
Input Capacitance (RAS,
CAS, WE, OE)
Output Capacitance (DQ1 - DQ8)
Symbol
C
IN1
C
IN2
C
I/O
Typ.
Max.
5
7
7
Unit
pF
pF
pF
4/16
参数对比
与MSM5117800C-60TS-L相近的元器件有:MSM5117800C-70TS-K、MSM5117800C-50TS-L、MSM5117800C-60JS、MSM5117800C-50JS、MSM5117800C-70TS-L、MSM5117800C-50TS-K、MSM5117800C-70JS。描述及对比如下:
型号 MSM5117800C-60TS-L MSM5117800C-70TS-K MSM5117800C-50TS-L MSM5117800C-60JS MSM5117800C-50JS MSM5117800C-70TS-L MSM5117800C-50TS-K MSM5117800C-70JS
描述 Fast Page DRAM, 2MX8, 60ns, CMOS, PDSO28, 0.400 INCH, 1.27 MM PITCH, REVERSE, PLASTIC, TSOP2-28 Fast Page DRAM, 2MX8, 70ns, CMOS, PDSO28, 0.400 INCH, 1.27 MM PITCH, PLASTIC, TSOP2-28 Fast Page DRAM, 2MX8, 50ns, CMOS, PDSO28, 0.400 INCH, 1.27 MM PITCH, REVERSE, PLASTIC, TSOP2-28 Fast Page DRAM, 2MX8, 60ns, CMOS, PDSO28, 0.400 INCH, 1.27 MM PITCH, PLASTIC, SOJ-28 Fast Page DRAM, 2MX8, 50ns, CMOS, PDSO28, 0.400 INCH, 1.27 MM PITCH, PLASTIC, SOJ-28 Fast Page DRAM, 2MX8, 70ns, CMOS, PDSO28, 0.400 INCH, 1.27 MM PITCH, REVERSE, PLASTIC, TSOP2-28 Fast Page DRAM, 2MX8, 50ns, CMOS, PDSO28, 0.400 INCH, 1.27 MM PITCH, PLASTIC, TSOP2-28 Fast Page DRAM, 2MX8, 70ns, CMOS, PDSO28, 0.400 INCH, 1.27 MM PITCH, PLASTIC, SOJ-28
是否Rohs认证 不符合 不符合 不符合 不符合 不符合 不符合 不符合 不符合
零件包装代码 TSOP TSOP TSOP SOJ SOJ TSOP TSOP SOJ
包装说明 TSOP2, TSOP28,.46 TSOP2, TSOP28,.46 TSOP2, TSOP28,.46 SOJ, SOJ28,.44 SOJ, SOJ28,.44 TSOP2, TSOP28,.46 TSOP2, TSOP28,.46 SOJ, SOJ28,.44
针数 28 28 28 28 28 28 28 28
Reach Compliance Code unknown unknown unknown unknown unknown unknown unknown unknown
ECCN代码 EAR99 EAR99 EAR99 EAR99 EAR99 EAR99 EAR99 EAR99
访问模式 FAST PAGE FAST PAGE FAST PAGE FAST PAGE FAST PAGE FAST PAGE FAST PAGE FAST PAGE
最长访问时间 60 ns 70 ns 50 ns 60 ns 50 ns 70 ns 50 ns 70 ns
其他特性 RAS ONLY/CAS BEFORE RAS/HIDDEN REFRESH RAS ONLY/CAS BEFORE RAS/HIDDEN REFRESH RAS ONLY/CAS BEFORE RAS/HIDDEN REFRESH RAS ONLY/CAS BEFORE RAS/HIDDEN REFRESH RAS ONLY/CAS BEFORE RAS/HIDDEN REFRESH RAS ONLY/CAS BEFORE RAS/HIDDEN REFRESH RAS ONLY/CAS BEFORE RAS/HIDDEN REFRESH RAS ONLY/CAS BEFORE RAS/HIDDEN REFRESH
I/O 类型 COMMON COMMON COMMON COMMON COMMON COMMON COMMON COMMON
JESD-30 代码 R-PDSO-G28 R-PDSO-G28 R-PDSO-G28 R-PDSO-J28 R-PDSO-J28 R-PDSO-G28 R-PDSO-G28 R-PDSO-J28
JESD-609代码 e0 e0 e0 e0 e0 e0 e0 e0
长度 18.41 mm 18.41 mm 18.41 mm 18.41 mm 18.41 mm 18.41 mm 18.41 mm 18.41 mm
内存密度 16777216 bit 16777216 bit 16777216 bit 16777216 bit 16777216 bit 16777216 bit 16777216 bit 16777216 bit
内存集成电路类型 FAST PAGE DRAM FAST PAGE DRAM FAST PAGE DRAM FAST PAGE DRAM FAST PAGE DRAM FAST PAGE DRAM FAST PAGE DRAM FAST PAGE DRAM
内存宽度 8 8 8 8 8 8 8 8
功能数量 1 1 1 1 1 1 1 1
端口数量 1 1 1 1 1 1 1 1
端子数量 28 28 28 28 28 28 28 28
字数 2097152 words 2097152 words 2097152 words 2097152 words 2097152 words 2097152 words 2097152 words 2097152 words
字数代码 2000000 2000000 2000000 2000000 2000000 2000000 2000000 2000000
工作模式 ASYNCHRONOUS ASYNCHRONOUS ASYNCHRONOUS ASYNCHRONOUS ASYNCHRONOUS ASYNCHRONOUS ASYNCHRONOUS ASYNCHRONOUS
最高工作温度 70 °C 70 °C 70 °C 70 °C 70 °C 70 °C 70 °C 70 °C
组织 2MX8 2MX8 2MX8 2MX8 2MX8 2MX8 2MX8 2MX8
输出特性 3-STATE 3-STATE 3-STATE 3-STATE 3-STATE 3-STATE 3-STATE 3-STATE
封装主体材料 PLASTIC/EPOXY PLASTIC/EPOXY PLASTIC/EPOXY PLASTIC/EPOXY PLASTIC/EPOXY PLASTIC/EPOXY PLASTIC/EPOXY PLASTIC/EPOXY
封装代码 TSOP2 TSOP2 TSOP2 SOJ SOJ TSOP2 TSOP2 SOJ
封装等效代码 TSOP28,.46 TSOP28,.46 TSOP28,.46 SOJ28,.44 SOJ28,.44 TSOP28,.46 TSOP28,.46 SOJ28,.44
封装形状 RECTANGULAR RECTANGULAR RECTANGULAR RECTANGULAR RECTANGULAR RECTANGULAR RECTANGULAR RECTANGULAR
封装形式 SMALL OUTLINE, THIN PROFILE SMALL OUTLINE, THIN PROFILE SMALL OUTLINE, THIN PROFILE SMALL OUTLINE SMALL OUTLINE SMALL OUTLINE, THIN PROFILE SMALL OUTLINE, THIN PROFILE SMALL OUTLINE
峰值回流温度(摄氏度) NOT SPECIFIED NOT SPECIFIED NOT SPECIFIED NOT SPECIFIED NOT SPECIFIED NOT SPECIFIED NOT SPECIFIED NOT SPECIFIED
电源 5 V 5 V 5 V 5 V 5 V 5 V 5 V 5 V
认证状态 Not Qualified Not Qualified Not Qualified Not Qualified Not Qualified Not Qualified Not Qualified Not Qualified
刷新周期 2048 2048 2048 2048 2048 2048 2048 2048
座面最大高度 1.2 mm 1.2 mm 1.2 mm 3.75 mm 3.75 mm 1.2 mm 1.2 mm 3.75 mm
自我刷新 NO NO NO NO NO NO NO NO
最大待机电流 0.001 A 0.001 A 0.001 A 0.001 A 0.001 A 0.001 A 0.001 A 0.001 A
最大压摆率 0.11 mA 0.1 mA 0.12 mA 0.11 mA 0.12 mA 0.1 mA 0.12 mA 0.1 mA
最大供电电压 (Vsup) 5.5 V 5.5 V 5.5 V 5.5 V 5.5 V 5.5 V 5.5 V 5.5 V
最小供电电压 (Vsup) 4.5 V 4.5 V 4.5 V 4.5 V 4.5 V 4.5 V 4.5 V 4.5 V
标称供电电压 (Vsup) 5 V 5 V 5 V 5 V 5 V 5 V 5 V 5 V
表面贴装 YES YES YES YES YES YES YES YES
技术 CMOS CMOS CMOS CMOS CMOS CMOS CMOS CMOS
温度等级 COMMERCIAL COMMERCIAL COMMERCIAL COMMERCIAL COMMERCIAL COMMERCIAL COMMERCIAL COMMERCIAL
端子面层 Tin/Lead (Sn/Pb) Tin/Lead (Sn/Pb) Tin/Lead (Sn/Pb) Tin/Lead (Sn/Pb) Tin/Lead (Sn/Pb) Tin/Lead (Sn/Pb) Tin/Lead (Sn/Pb) Tin/Lead (Sn/Pb)
端子形式 GULL WING GULL WING GULL WING J BEND J BEND GULL WING GULL WING J BEND
端子节距 1.27 mm 1.27 mm 1.27 mm 1.27 mm 1.27 mm 1.27 mm 1.27 mm 1.27 mm
端子位置 DUAL DUAL DUAL DUAL DUAL DUAL DUAL DUAL
处于峰值回流温度下的最长时间 NOT SPECIFIED NOT SPECIFIED NOT SPECIFIED NOT SPECIFIED NOT SPECIFIED NOT SPECIFIED NOT SPECIFIED NOT SPECIFIED
宽度 10.16 mm 10.16 mm 10.16 mm 10.16 mm 10.16 mm 10.16 mm 10.16 mm 10.16 mm
厂商名称 LAPIS Semiconductor Co Ltd - LAPIS Semiconductor Co Ltd LAPIS Semiconductor Co Ltd LAPIS Semiconductor Co Ltd LAPIS Semiconductor Co Ltd LAPIS Semiconductor Co Ltd LAPIS Semiconductor Co Ltd
与天线有关的一些概念
天线增益 ( dB dBi dBd ) 在无线通讯的实际应...
mutoudonggua 无线连接
LTC6915型增益可编程精度仪表放大器
  摘要: LTC6915 是具有 14 级可编程增益的仪表放大器...
feifei FPGA/CPLD
【STM32H5 NUCLEO H533RE测评】07 Labview上位机控制LED亮灭
本帖最后由 Maker_kun 于 2024-8-18 17:40 编辑 上位机程序设计:...
Maker_kun stm32/stm8
【2024 DigiKey 创意大赛】物料开箱
感谢DigiKey提供的这次机会,活动很棒。 本次项目主要用到RT1062 Teensy 4.1...
lospring DigiKey得捷技术专区
【Follow me第二季第1期】任务四:制作不倒翁——展示不倒翁运动过程中的不同灯光效果
我没有不倒翁,我只是用手模拟不倒翁来回晃动,从而显示不同我色彩。 用MAKE ...
ddllxxrr DigiKey得捷技术专区
《嵌入式软件的时间分析》书友问答接龙 第八集:软件运行时间优化
读到了这里,小伙伴们是不是已经get如何优化软件运行时间? 《嵌入式软件的时间分析》的书友们...
nmg 汽车电子
热门器件
热门资源推荐
器件捷径:
00 01 02 03 04 05 06 07 08 09 0A 0C 0F 0J 0L 0M 0R 0S 0T 0Z 10 11 12 13 14 15 16 17 18 19 1A 1B 1C 1D 1E 1F 1H 1K 1M 1N 1P 1S 1T 1V 1X 1Z 20 21 22 23 24 25 26 27 28 29 2A 2B 2C 2D 2E 2F 2G 2K 2M 2N 2P 2Q 2R 2S 2T 2W 2Z 30 31 32 33 34 35 36 37 38 39 3A 3B 3C 3D 3E 3F 3G 3H 3J 3K 3L 3M 3N 3P 3R 3S 3T 3V 40 41 42 43 44 45 46 47 48 49 4A 4B 4C 4D 4M 4N 4P 4S 4T 50 51 52 53 54 55 56 57 58 59 5A 5B 5C 5E 5G 5H 5K 5M 5N 5P 5S 5T 5V 60 61 62 63 64 65 66 67 68 69 6A 6C 6E 6F 6M 6N 6P 6R 6S 6T 70 71 72 73 74 75 76 77 78 79 7A 7B 7C 7M 7N 7P 7Q 7V 7W 7X 80 81 82 83 84 85 86 87 88 89 8A 8D 8E 8L 8N 8P 8S 8T 8W 8Y 8Z 90 91 92 93 94 95 96 97 98 99 9A 9B 9C 9D 9F 9G 9H 9L 9S 9T 9W
索引文件:
2088  1111  578  1010  2591  43  23  12  21  53 
需要登录后才可以下载。
登录取消
下载 PDF 文件