首页 > 器件类别 > 存储 > 存储
 PDF数据手册

MSM51V16805DSL-70TS-K

描述:
EDO DRAM, 2MX8, 70ns, CMOS, PDSO28, 0.400 INCH, 1.27 MM PITCH, PLASTIC, TSOP2-28
分类:
存储    存储   
文件大小:
883KB,共18页
制造商:
概述
EDO DRAM, 2MX8, 70ns, CMOS, PDSO28, 0.400 INCH, 1.27 MM PITCH, PLASTIC, TSOP2-28
器件参数
参数名称
属性值
是否Rohs认证
不符合
厂商名称
LAPIS Semiconductor Co Ltd
零件包装代码
TSOP
包装说明
TSOP2, TSOP28,.46
针数
28
Reach Compliance Code
unknown
ECCN代码
EAR99
访问模式
FAST PAGE WITH EDO
最长访问时间
70 ns
其他特性
CAS BEFORE RAS/SELF REFRESH
I/O 类型
COMMON
JESD-30 代码
R-PDSO-G28
JESD-609代码
e0
长度
18.41 mm
内存密度
16777216 bit
内存集成电路类型
EDO DRAM
内存宽度
8
功能数量
1
端口数量
1
端子数量
28
字数
2097152 words
字数代码
2000000
工作模式
ASYNCHRONOUS
最高工作温度
70 °C
最低工作温度
组织
2MX8
输出特性
3-STATE
封装主体材料
PLASTIC/EPOXY
封装代码
TSOP2
封装等效代码
TSOP28,.46
封装形状
RECTANGULAR
封装形式
SMALL OUTLINE, THIN PROFILE
电源
3.3 V
认证状态
Not Qualified
刷新周期
4096
座面最大高度
1.2 mm
自我刷新
YES
最大待机电流
0.0002 A
最大压摆率
0.08 mA
最大供电电压 (Vsup)
3.6 V
最小供电电压 (Vsup)
3 V
标称供电电压 (Vsup)
3.3 V
表面贴装
YES
技术
CMOS
温度等级
COMMERCIAL
端子面层
Tin/Lead (Sn/Pb)
端子形式
GULL WING
端子节距
1.27 mm
端子位置
DUAL
宽度
10.16 mm
文档预览
Dear customers,
About the change in the name such as "Oki Electric Industry Co. Ltd." and
"OKI" in documents to OKI Semiconductor Co., Ltd.
The semiconductor business of Oki Electric Industry Co., Ltd. was succeeded to OKI
Semiconductor Co., Ltd. on October 1, 2008.
Therefore, please accept that although
the terms and marks of "Oki Electric Industry Co., Ltd.", “Oki Electric”, and "OKI"
remain in the documents, they all have been changed to "OKI Semiconductor Co., Ltd.".
It is a change of the company name, the company trademark, and the logo, etc. , and
NOT a content change in documents.
October 1, 2008
OKI Semiconductor Co., Ltd.
550-1 Higashiasakawa-cho, Hachioji-shi, Tokyo 193-8550, Japan
http://www.okisemi.com/en/
E2G0128-17-61
¡ Semiconductor
MSM51V16805D/DSL
¡ Semiconductor
This version: Mar. 1998
MSM51V16805D/DSL
Pr
el
im
in
ar
y
2,097,152-Word
¥
8-Bit DYNAMIC RAM : FAST PAGE MODE TYPE WITH EDO
DESCRIPTION
The MSM51V16805D/DSL is a 2,097,152-word
¥
8-bit dynamic RAM fabricated in Oki's silicon-gate
CMOS technology. The MSM51V16805D/DSL achieves high integration, high-speed operation,
and low-power consumption because Oki manufactures the device in a quadruple-layer polysilicon/
double-layer metal CMOS process. The MSM51V16805D/DSL is available in a 28-pin plastic SOJ or
28-pin plastic TSOP. The MSM51V16805DSL (the self-refresh version) is specially designed for
lower-power applications.
FEATURES
• 2,097,152-word
¥
8-bit configuration
• Single 3.3 V power supply,
±0.3
V tolerance
• Input
: LVTTL compatible, low input capacitance
• Output : LVTTL compatible, 3-state
• Refresh : 4096 cycles/64 ms, 4096 cycles/128 ms (SL version)
• Fast page mode with EDO, read modify write capability
CAS
before
RAS
refresh, hidden refresh,
RAS-only
refresh capability
CAS
before
RAS
self-refresh capability (SL version)
• Multi-bit test mode capability
• Package options:
28-pin 400 mil plastic SOJ
(SOJ28-P-400-1.27)
(Product : MSM51V16805D/DSL-xxJS)
28-pin 400 mil plastic TSOP
(TSOPII28-P-400-1.27-K) (Product : MSM51V16805D/DSL-xxTS-K)
xx indicates speed rank.
PRODUCT FAMILY
Family
Access Time (Max.)
t
RAC
t
AA
t
CAC
t
OEA
Cycle Time
Power Dissipation
(Min.)
Operating (Max.) Standby (Max.)
84 ns
104 ns
124 ns
360 mW
324 mW
288 mW
1.8 mW/
0.72 mW (SL version)
MSM51V16805D/DSL-50 50 ns 25 ns 13 ns 13 ns
MSM51V16805D/DSL-60 60 ns 30 ns 15 ns 15 ns
MSM51V16805D/DSL-70 70 ns 35 ns 20 ns 20 ns
1/17
¡ Semiconductor
PIN CONFIGURATION (TOP VIEW)
V
CC
1
DQ1 2
DQ2 3
DQ3 4
DQ4 5
WE
6
RAS
7
A11R 8
A10R 9



,
28 V
SS
V
CC
1
27 DQ8
DQ1 2
DQ2 3
DQ3 4
DQ4 5
26 DQ7
25 DQ6
24 DQ5
23
CAS
22
OE
WE
6
RAS
7
21 A9R
20 A8
19 A7
18 A6
17 A5
16 A4
15 V
SS
A11R 8
A10R 9
A0 10
A1 11
A2 12
A3 13
V
CC
14
28-Pin Plastic SOJ
A0 10
A1 11
A2 12
A3 13
V
CC
14
Pin Name
A0 - A8,
A9R - A11R
RAS
CAS
DQ1 - DQ8
OE
WE
V
CC
V
SS
Function
Address Input
Row Address Strobe
Column Address Strobe
Data Input/Data Output
Output Enable
Write Enable
Power Supply (3.3 V)
Ground (0 V)
MSM51V16805D/DSL
28 V
SS
27 DQ8
26 DQ7
25 DQ6
24 DQ5
23
CAS
22
OE
21 A9R
20 A8
19 A7
18 A6
17 A5
16 A4
15 V
SS
28-Pin Plastic TSOP
(K Type)
Note :
The same power supply voltage must be provided to every V
CC
pin, and the same GND
voltage level must be provided to every V
SS
pin.
2/17
¡ Semiconductor
MSM51V16805D/DSL
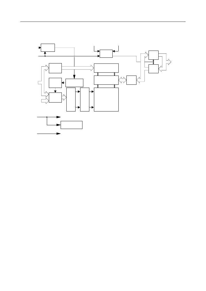
BLOCK DIAGRAM
WE
RAS
CAS
9
OE
I/O
Controller
Output
Buffers
8
Timing
Generator
8
DQ1 - DQ8
Column
Address
Buffers
Internal
Address
Counter
9
9
Column Decoders
8
Input
Buffers
8
A0 - A8
Refresh
Control Clock
Sense Amplifiers
8
I/O
Selector
8
A9R - A11R
3
Row
Row
Address
12
Deco-
Buffers
ders
Word
Drivers
Memory
Cells
V
CC
On Chip
V
BB
Generator
V
SS
3/17
¡ Semiconductor
MSM51V16805D/DSL
ELECTRICAL CHARACTERISTICS
Absolute Maximum Ratings
Parameter
Voltage on Any Pin Relative to V
SS
Short Circuit Output Current
Power Dissipation
Operating Temperature
Storage Temperature
Symbol
V
T
I
OS
P
D
*
T
opr
T
stg
Rating
–0.5 to 4.6
50
1
0 to 70
–55 to 150
Unit
V
mA
W
°C
°C
*: Ta = 25°C
Recommended Operating Conditions
Parameter
Power Supply Voltage
Input High Voltage
Input Low Voltage
Symbol
V
CC
V
SS
V
IH
V
IL
Min.
3.0
0
2.0
–0.3
Typ.
3.3
0
Max.
3.6
0
V
CC
+ 0.3
0.8
(Ta = 0°C to 70°C)
Unit
V
V
V
V
Capacitance
Parameter
Input Capacitance
(A0 - A8, A9R - A11R)
Input Capacitance (RAS,
CAS, WE, OE)
Output Capacitance (DQ1 - DQ8)
Symbol
C
IN1
C
IN2
C
I/O
Typ.
(V
CC
= 3.3 V ±0.3 V, Ta = 25°C, f = 1 MHz)
Max.
5
7
7
Unit
pF
pF
pF
4/17
热门器件
热门资源推荐
器件捷径:
A0 A1 A2 A3 A4 A5 A6 A7 A8 A9 AA AB AC AD AE AF AG AH AI AJ AK AL AM AN AO AP AQ AR AS AT AU AV AW AX AY AZ B0 B1 B2 B3 B4 B5 B6 B7 B8 B9 BA BB BC BD BE BF BG BH BI BJ BK BL BM BN BO BP BQ BR BS BT BU BV BW BX BY BZ C0 C1 C2 C3 C4 C5 C6 C7 C8 C9 CA CB CC CD CE CF CG CH CI CJ CK CL CM CN CO CP CQ CR CS CT CU CV CW CX CY CZ D0 D1 D2 D3 D4 D5 D6 D7 D8 D9 DA DB DC DD DE DF DG DH DI DJ DK DL DM DN DO DP DQ DR DS DT DU DV DW DX DZ
索引文件:
523  1641  2243  426  357  11  34  46  9  8 
需要登录后才可以下载。
登录取消
下载 PDF 文件