首页 > 器件类别 > 存储 > 存储
 PDF数据手册

MSM51V17800D-60JS

描述:
Fast Page DRAM, 2MX8, 60ns, CMOS, PDSO28, 0.400 INCH, 1.27 MM PITCH, PLASTIC, SOJ-28
分类:
存储    存储   
文件大小:
490KB,共18页
制造商:
概述
Fast Page DRAM, 2MX8, 60ns, CMOS, PDSO28, 0.400 INCH, 1.27 MM PITCH, PLASTIC, SOJ-28
器件参数
参数名称
属性值
是否Rohs认证
不符合
厂商名称
LAPIS Semiconductor Co Ltd
零件包装代码
SOJ
包装说明
SOJ, SOJ28,.44
针数
28
Reach Compliance Code
unknown
ECCN代码
EAR99
访问模式
FAST PAGE
最长访问时间
60 ns
其他特性
RAS ONLY/CAS BEFORE RAS/HIDDEN REFRESH
I/O 类型
COMMON
JESD-30 代码
R-PDSO-J28
JESD-609代码
e0
长度
18.41 mm
内存密度
16777216 bit
内存集成电路类型
FAST PAGE DRAM
内存宽度
8
功能数量
1
端口数量
1
端子数量
28
字数
2097152 words
字数代码
2000000
工作模式
ASYNCHRONOUS
最高工作温度
70 °C
最低工作温度
组织
2MX8
输出特性
3-STATE
封装主体材料
PLASTIC/EPOXY
封装代码
SOJ
封装等效代码
SOJ28,.44
封装形状
RECTANGULAR
封装形式
SMALL OUTLINE
峰值回流温度(摄氏度)
NOT SPECIFIED
电源
3.3 V
认证状态
Not Qualified
刷新周期
2048
座面最大高度
3.75 mm
自我刷新
NO
最大待机电流
0.0005 A
最大压摆率
0.09 mA
最大供电电压 (Vsup)
3.6 V
最小供电电压 (Vsup)
3 V
标称供电电压 (Vsup)
3.3 V
表面贴装
YES
技术
CMOS
温度等级
COMMERCIAL
端子面层
Tin/Lead (Sn/Pb)
端子形式
J BEND
端子节距
1.27 mm
端子位置
DUAL
处于峰值回流温度下的最长时间
NOT SPECIFIED
宽度
10.16 mm
文档预览
Dear customers,
About the change in the name such as "Oki Electric Industry Co. Ltd." and
"OKI" in documents to OKI Semiconductor Co., Ltd.
The semiconductor business of Oki Electric Industry Co., Ltd. was succeeded to OKI
Semiconductor Co., Ltd. on October 1, 2008.
Therefore, please accept that although
the terms and marks of "Oki Electric Industry Co., Ltd.", “Oki Electric”, and "OKI"
remain in the documents, they all have been changed to "OKI Semiconductor Co., Ltd.".
It is a change of the company name, the company trademark, and the logo, etc. , and
NOT a content change in documents.
October 1, 2008
OKI Semiconductor Co., Ltd.
550-1 Higashiasakawa-cho, Hachioji-shi, Tokyo 193-8550, Japan
http://www.okisemi.com/en/
E2G0127-17-61
¡ Semiconductor
MSM51V17800D/DSL
¡ Semiconductor
This version: Mar. 1998
MSM51V17800D/DSL
Pr
el
im
in
ar
y
2,097,152-Word
¥
8-Bit DYNAMIC RAM : FAST PAGE MODE TYPE
DESCRIPTION
The MSM51V17800D/DSL is a 2,097,152-word
¥
8-bit dynamic RAM fabricated in Oki's silicon-gate
CMOS technology. The MSM51V17800D/DSL achieves high integration, high-speed operation,
and low-power consumption because Oki manufactures the device in a quadruple-layer polysilicon/
double-layer metal CMOS process. The MSM51V17800D/DSL is available in a 28-pin plastic SOJ or
28-pin plastic TSOP. The MSM51V17800DSL (the self-refresh version) is specially designed for
lower-power applications.
FEATURES
• 2,097,152-word
¥
8-bit configuration
• Single 3.3 V power supply,
±0.3
V tolerance
• Input
: LVTTL compatible, low input capacitance
• Output : LVTTL compatible, 3-state
• Refresh : 2048 cycles/32 ms, 2048 cycles/128 ms (SL version)
• Fast page mode, read modify write capability
CAS
before
RAS
refresh, hidden refresh,
RAS-only
refresh capability
CAS
before
RAS
self-refresh capability (SL version)
• Multi-bit test mode capability
• Package options:
28-pin 400 mil plastic SOJ
(SOJ28-P-400-1.27)
(Product : MSM51V17800D/DSL-xxJS)
28-pin 400 mil plastic TSOP
(TSOPII28-P-400-1.27-K) (Product : MSM51V17800D/DSL-xxTS-K)
xx indicates speed rank.
PRODUCT FAMILY
Family
Access Time (Max.)
t
RAC
t
AA
t
CAC
t
OEA
Cycle Time
Power Dissipation
(Min.)
Operating (Max.) Standby (Max.)
90 ns
110 ns
130 ns
360 mW
324 mW
288 mW
1.8 mW/
0.72 mW (SL version)
MSM51V17800D/DSL-50 50 ns 25 ns 13 ns 13 ns
MSM51V17800D/DSL-60 60 ns 30 ns 15 ns 15 ns
MSM51V17800D/DSL-70 70 ns 35 ns 20 ns 20 ns
1/17
¡ Semiconductor
PIN CONFIGURATION (TOP VIEW)
V
CC
1


28 V
SS
V
CC
1
DQ1 2
27 DQ8
DQ1 2
DQ3 4
DQ4 5
WE
6
NC 8
DQ2 3
DQ3 4
DQ4 5
WE
6
NC 8
26 DQ7
25 DQ6
24 DQ5
23
CAS
21 A9
22
OE
DQ2 3
RAS
7
RAS
7
A10R 9
20 A8
19 A7
18 A6
17 A5
16 A4
15 V
SS
A10R 9
A0 10
A1 11
A2 12
A3 13
V
CC
14
28-Pin Plastic SOJ
A0 10
A1 11
A2 12
A3 13
V
CC
14
Pin Name
A0 - A9, A10R
RAS
CAS
DQ1 - DQ8
OE
WE
V
CC
V
SS
NC
Function
Address Input
Row Address Strobe
Column Address Strobe
Data Input/Data Output
Output Enable
Write Enable
Power Supply (3.3 V)
Ground (0 V)
No Connection
MSM51V17800D/DSL
28 V
SS
27 DQ8
26 DQ7
25 DQ6
24 DQ5
23
CAS
22
OE
21 A9
20 A8
19 A7
18 A6
17 A5
16 A4
15 V
SS
28-Pin Plastic TSOP
(K Type)
Note :
The same power supply voltage must be provided to every V
CC
pin, and the same GND
voltage level must be provided to every V
SS
pin.
2/17
¡ Semiconductor
MSM51V17800D/DSL
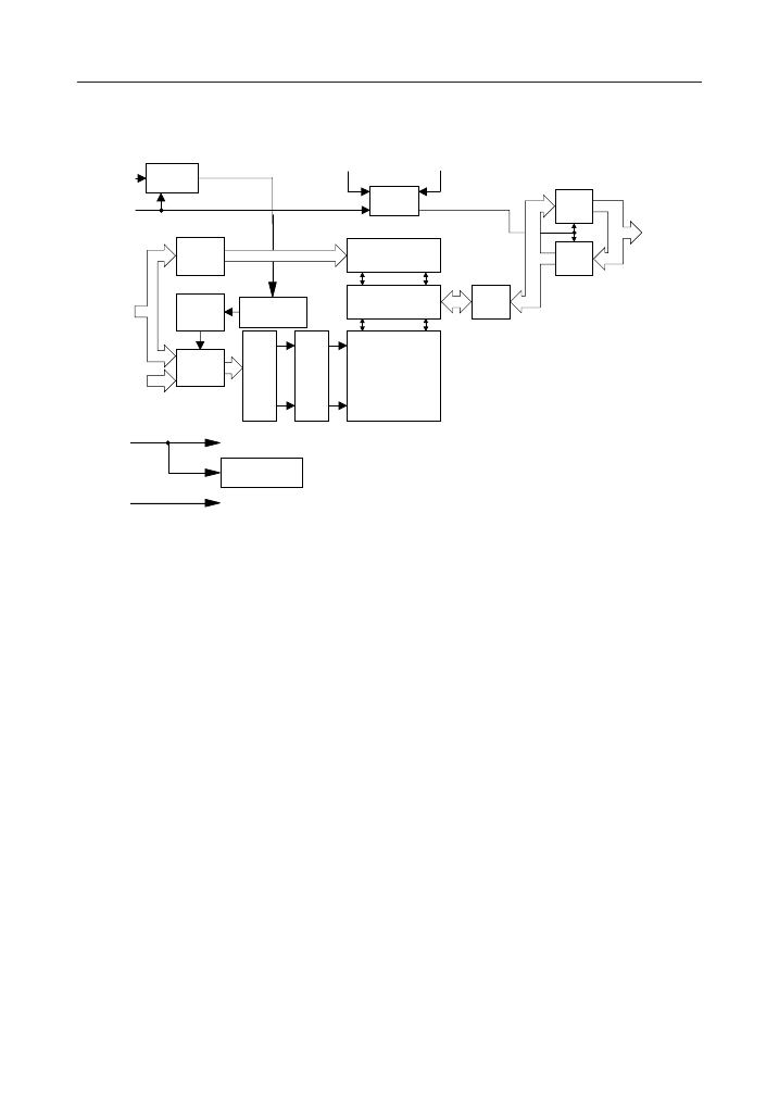
BLOCK DIAGRAM
WE
RAS
CAS
10
OE
I/O
Controller
Output
Buffers
8
Timing
Generator
8
DQ1 - DQ8
Column
Address
Buffers
Internal
Address
Counter
10
10
Column Decoders
8
Input
Buffers
8
A0 - A9
Refresh
Control Clock
Sense Amplifiers
8
I/O
Selector
8
A10R
1
Row
Row
Address
11
Deco-
Buffers
ders
Word
Drivers
Memory
Cells
V
CC
On Chip
V
BB
Generator
V
SS
3/17
¡ Semiconductor
MSM51V17800D/DSL
ELECTRICAL CHARACTERISTICS
Absolute Maximum Ratings
Parameter
Voltage on Any Pin Relative to V
SS
Short Circuit Output Current
Power Dissipation
Operating Temperature
Storage Temperature
Symbol
V
T
I
OS
P
D
*
T
opr
T
stg
Rating
–0.5 to 4.6
50
1
0 to 70
–55 to 150
Unit
V
mA
W
°C
°C
*: Ta = 25°C
Recommended Operating Conditions
Parameter
Power Supply Voltage
Input High Voltage
Input Low Voltage
Symbol
V
CC
V
SS
V
IH
V
IL
Min.
3.0
0
2.0
–0.3
Typ.
3.3
0
Max.
3.6
0
V
CC
+ 0.3
0.8
(Ta = 0°C to 70°C)
Unit
V
V
V
V
Capacitance
Parameter
Input Capacitance (A0 - A9, A10R)
Input Capacitance (RAS,
CAS, WE, OE)
Output Capacitance (DQ1 - DQ8)
Symbol
C
IN1
C
IN2
C
I/O
Typ.
(V
CC
= 3.3 V ±0.3 V, Ta = 25°C, f = 1 MHz)
Max.
5
7
7
Unit
pF
pF
pF
4/17
参数对比
与MSM51V17800D-60JS相近的元器件有:MSM51V17800D-50JS、MSM51V17800DSL-70TS-K、MSM51V17800DSL-50TS-K、MSM51V17800D-70JS、MSM51V17800DSL-60TS-K。描述及对比如下:
型号 MSM51V17800D-60JS MSM51V17800D-50JS MSM51V17800DSL-70TS-K MSM51V17800DSL-50TS-K MSM51V17800D-70JS MSM51V17800DSL-60TS-K
描述 Fast Page DRAM, 2MX8, 60ns, CMOS, PDSO28, 0.400 INCH, 1.27 MM PITCH, PLASTIC, SOJ-28 Fast Page DRAM, 2MX8, 50ns, CMOS, PDSO28, 0.400 INCH, 1.27 MM PITCH, PLASTIC, SOJ-28 Fast Page DRAM, 2MX8, 70ns, CMOS, PDSO28, 0.400 INCH, 1.27 MM PITCH, PLASTIC, TSOP2-28 Fast Page DRAM, 2MX8, 50ns, CMOS, PDSO28, 0.400 INCH, 1.27 MM PITCH, PLASTIC, TSOP2-28 Fast Page DRAM, 2MX8, 70ns, CMOS, PDSO28, 0.400 INCH, 1.27 MM PITCH, PLASTIC, SOJ-28 Fast Page DRAM, 2MX8, 60ns, CMOS, PDSO28, 0.400 INCH, 1.27 MM PITCH, PLASTIC, TSOP2-28
是否Rohs认证 不符合 不符合 不符合 不符合 不符合 不符合
零件包装代码 SOJ SOJ TSOP TSOP SOJ TSOP
包装说明 SOJ, SOJ28,.44 SOJ, SOJ28,.44 TSOP2, TSOP28,.46 TSOP2, TSOP28,.46 SOJ, SOJ28,.44 TSOP2, TSOP28,.46
针数 28 28 28 28 28 28
Reach Compliance Code unknown unknown unknown unknown unknown unknown
ECCN代码 EAR99 EAR99 EAR99 EAR99 EAR99 EAR99
访问模式 FAST PAGE FAST PAGE FAST PAGE FAST PAGE FAST PAGE FAST PAGE
最长访问时间 60 ns 50 ns 70 ns 50 ns 70 ns 60 ns
其他特性 RAS ONLY/CAS BEFORE RAS/HIDDEN REFRESH RAS ONLY/CAS BEFORE RAS/HIDDEN REFRESH CAS BEFORE RAS/SELF REFRESH CAS BEFORE RAS/SELF REFRESH RAS ONLY/CAS BEFORE RAS/HIDDEN REFRESH CAS BEFORE RAS/SELF REFRESH
I/O 类型 COMMON COMMON COMMON COMMON COMMON COMMON
JESD-30 代码 R-PDSO-J28 R-PDSO-J28 R-PDSO-G28 R-PDSO-G28 R-PDSO-J28 R-PDSO-G28
JESD-609代码 e0 e0 e0 e0 e0 e0
长度 18.41 mm 18.41 mm 18.41 mm 18.41 mm 18.41 mm 18.41 mm
内存密度 16777216 bit 16777216 bit 16777216 bit 16777216 bit 16777216 bit 16777216 bit
内存集成电路类型 FAST PAGE DRAM FAST PAGE DRAM FAST PAGE DRAM FAST PAGE DRAM FAST PAGE DRAM FAST PAGE DRAM
内存宽度 8 8 8 8 8 8
功能数量 1 1 1 1 1 1
端口数量 1 1 1 1 1 1
端子数量 28 28 28 28 28 28
字数 2097152 words 2097152 words 2097152 words 2097152 words 2097152 words 2097152 words
字数代码 2000000 2000000 2000000 2000000 2000000 2000000
工作模式 ASYNCHRONOUS ASYNCHRONOUS ASYNCHRONOUS ASYNCHRONOUS ASYNCHRONOUS ASYNCHRONOUS
最高工作温度 70 °C 70 °C 70 °C 70 °C 70 °C 70 °C
组织 2MX8 2MX8 2MX8 2MX8 2MX8 2MX8
输出特性 3-STATE 3-STATE 3-STATE 3-STATE 3-STATE 3-STATE
封装主体材料 PLASTIC/EPOXY PLASTIC/EPOXY PLASTIC/EPOXY PLASTIC/EPOXY PLASTIC/EPOXY PLASTIC/EPOXY
封装代码 SOJ SOJ TSOP2 TSOP2 SOJ TSOP2
封装等效代码 SOJ28,.44 SOJ28,.44 TSOP28,.46 TSOP28,.46 SOJ28,.44 TSOP28,.46
封装形状 RECTANGULAR RECTANGULAR RECTANGULAR RECTANGULAR RECTANGULAR RECTANGULAR
封装形式 SMALL OUTLINE SMALL OUTLINE SMALL OUTLINE, THIN PROFILE SMALL OUTLINE, THIN PROFILE SMALL OUTLINE SMALL OUTLINE, THIN PROFILE
电源 3.3 V 3.3 V 3.3 V 3.3 V 3.3 V 3.3 V
认证状态 Not Qualified Not Qualified Not Qualified Not Qualified Not Qualified Not Qualified
刷新周期 2048 2048 2048 2048 2048 2048
座面最大高度 3.75 mm 3.75 mm 1.2 mm 1.2 mm 3.75 mm 1.2 mm
自我刷新 NO NO YES YES NO YES
最大待机电流 0.0005 A 0.0005 A 0.0002 A 0.0002 A 0.0005 A 0.0002 A
最大压摆率 0.09 mA 0.1 mA 0.08 mA 0.1 mA 0.08 mA 0.09 mA
最大供电电压 (Vsup) 3.6 V 3.6 V 3.6 V 3.6 V 3.6 V 3.6 V
最小供电电压 (Vsup) 3 V 3 V 3 V 3 V 3 V 3 V
标称供电电压 (Vsup) 3.3 V 3.3 V 3.3 V 3.3 V 3.3 V 3.3 V
表面贴装 YES YES YES YES YES YES
技术 CMOS CMOS CMOS CMOS CMOS CMOS
温度等级 COMMERCIAL COMMERCIAL COMMERCIAL COMMERCIAL COMMERCIAL COMMERCIAL
端子面层 Tin/Lead (Sn/Pb) Tin/Lead (Sn/Pb) Tin/Lead (Sn/Pb) Tin/Lead (Sn/Pb) Tin/Lead (Sn/Pb) Tin/Lead (Sn/Pb)
端子形式 J BEND J BEND GULL WING GULL WING J BEND GULL WING
端子节距 1.27 mm 1.27 mm 1.27 mm 1.27 mm 1.27 mm 1.27 mm
端子位置 DUAL DUAL DUAL DUAL DUAL DUAL
宽度 10.16 mm 10.16 mm 10.16 mm 10.16 mm 10.16 mm 10.16 mm
厂商名称 LAPIS Semiconductor Co Ltd - LAPIS Semiconductor Co Ltd LAPIS Semiconductor Co Ltd LAPIS Semiconductor Co Ltd LAPIS Semiconductor Co Ltd
热门器件
热门资源推荐
器件捷径:
S0 S1 S2 S3 S4 S5 S6 S7 S8 S9 SA SB SC SD SE SF SG SH SI SJ SK SL SM SN SO SP SQ SR SS ST SU SV SW SX SY SZ T0 T1 T2 T3 T4 T5 T6 T7 T8 T9 TA TB TC TD TE TF TG TH TI TJ TK TL TM TN TO TP TQ TR TS TT TU TV TW TX TY TZ U0 U1 U2 U3 U4 U6 U7 U8 UA UB UC UD UE UF UG UH UI UJ UK UL UM UN UP UQ UR US UT UU UV UW UX UZ V0 V1 V2 V3 V4 V5 V6 V7 V8 V9 VA VB VC VD VE VF VG VH VI VJ VK VL VM VN VO VP VQ VR VS VT VU VV VW VX VY VZ W0 W1 W2 W3 W4 W5 W6 W7 W8 W9 WA WB WC WD WE WF WG WH WI WJ WK WL WM WN WO WP WR WS WT WU WV WW WY X0 X1 X2 X3 X4 X5 X7 X8 X9 XA XB XC XD XE XF XG XH XK XL XM XN XO XP XQ XR XS XT XU XV XW XX XY XZ Y0 Y1 Y2 Y4 Y5 Y6 Y9 YA YB YC YD YE YF YG YH YK YL YM YN YP YQ YR YS YT YX Z0 Z1 Z2 Z3 Z4 Z5 Z6 Z8 ZA ZB ZC ZD ZE ZF ZG ZH ZJ ZL ZM ZN ZP ZR ZS ZT ZU ZV ZW ZX ZY
索引文件:
118  1896  751  895  1572  3  39  16  19  32 
需要登录后才可以下载。
登录取消
下载 PDF 文件