首页 > 器件类别 > 存储 > 存储
 PDF数据手册

MSM54C864-80JS

描述:
DRAM
分类:
存储    存储   
文件大小:
358KB,共33页
制造商:
概述
DRAM
器件参数
参数名称
属性值
厂商名称
LAPIS Semiconductor Co Ltd
包装说明
,
Reach Compliance Code
unknown
文档预览
E2L0010-17-Y1
¡ Semiconductor
MSM54C864
¡ Semiconductor
65,536-Word
¥
8-Bit Multiport DRAM
This version: Jan. 1998
MSM54C864
Previous version: Dec. 1996
DESCRIPTION
The MSM54C864 is a 512Kbit CMOS multiport memory composed of a 65,536-word by 8-bit
dynamic random access memory, RAM port, and a 256-word by 8-bit static serial access memory,
SAM port. The RAM port and SAM port operate independently and asynchronously.
The MSM54C864 supports three types of operation : random access to and from the RAM port,
high speed serial access to and from the SAM port and bidirectional transfer of data between any
selected row in the RAM port and the SAM port. The RAM port and the SAM port can be accessed
independently except when data is being transferred between them internally.
FEATURES
• Single power supply of 5 V
±10%
with a built-in V
BB
generator
• All inputs and outputs: TTL compatible
• Multiport organization
RAM port: 64K word
¥
8 bits
SAM port:
256 word
¥
8 bits
• RAM port
Fast page mode, Read-modify-write
CAS
before
RAS
refresh, Hidden refresh
RAS
only refresh, Standard write-per-bit
• SAM port
High speed serial
Read / Write capability
Fully static register
256 tap location
• RAM-SAM bidirectional, Read / Write / Pseudo write, Real time read transfer
• Refresh : 256 cycles/4 ms
• Package options:
40-pin 475 mil plastic ZIP
(ZIP40-P-475-1.27)
(Product : MSM54C864-xxZS)
40-pin 400 mil plastic SOJ
(SOJ40-P-400-1.27)
(Product : MSM54C864-xxJS)
xx indicates speed rank.
PRODUCT FAMILY
Family
MSM54C864-70
MSM54C864-80
MSM54C864-10
Access Time
RAM
70 ns
80 ns
100 ns
SAM
25 ns
25 ns
25 ns
Cycle Time
RAM
140 ns
150 ns
180 ns
SAM
30 ns
30 ns
30 ns
Power Dissipation
Operating
120 mA
110 mA
100 mA
Standby
8 mA
8 mA
8 mA
1/33
¡ Semiconductor
PIN CONFIGURATION (TOP VIEW)
W5/IO5
W7/IO7
SE
SIO6
SIO8
1
3
5
7
9
2
4
6
8
W6/IO6
W8/IO8
SIO5
SIO7
SC 11
SIO2 13
SIO4 15
W1/IO1 17
W3/IO3 19
W4/IO4 21
WB/WE
23
NC 25
V
SS2
27
A5 29
NC 31
A7 33
A2 35
A0 37
CAS
39
10 V
SS1
12 SIO1
14 SIO3
16
DT/OE
18 W2/IO2
20 V
SS3
22 V
CC1
24
RAS
26 A6
28 NC
30 A4
32 V
CC2
34 A3
36 A1
38 NC
40 NC


SC 1
SIO1 2
SIO2 3
SIO3 4
SIO4 5
DT/OE
6
W1/IO1 7
W2/IO2 8
W3/IO3 9
W4/IO4 10
V
CC1
11
WB/WE
12
NC 13
RAS
14
NC 15
NC 16
A6 17
A5 18
A4 19
V
CC2
20
40-Pin Plastic SOJ
Function
Address Input
Row Address Strobe
Column Address Strobe
Data Transfer / Output Enable
Write per Bit / Write Enable
Write Mask / Data IN, OUT
Serial Clock
Serial Enable
Serial Input / Output
Power Supply (5 V) / Ground (0 V)
No Connection
MSM54C864
40 V
SS1
39 SIO8
38 SIO7
37 SIO6
36 SIO5
35
SE
34 W8/IO8
33 W7/IO7
32 W6/IO6
31 W5/IO5
30 V
SS2
29 NC
28 NC
27
CAS
26 NC
25 A0
24 A1
23 A2
22 A3
21 A7
40-Pin Plastic ZIP
Pin Name
A0 - A7
RAS
CAS
DT
/
OE
WB
/
WE
W1/IO1 - W8/IO8
SC
SE
SIO1 - SIO8
V
CC
/ V
SS
NC
Note: The same power supply voltage must be provided to every V
CC
pin, and the same GND
voltage level must be provided to every V
SS
pin.
2/33
¡ Semiconductor
MSM54C864
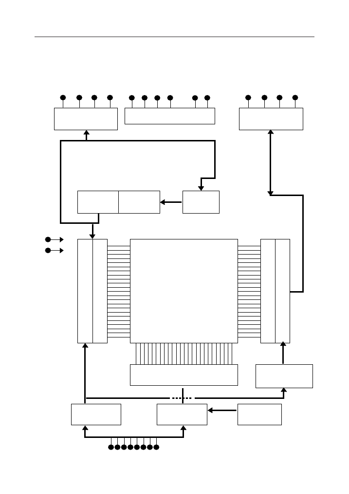
BLOCK DIAGRAM
WB/WE
SC
SE
W1/IO1 - W8/IO8
DT/OE
RAS
CAS
SIO1 - SIO8
I/O Buffer
(RAM)
Timing Generator
I/O Buffer
(SAM)
Write
Control
Write per
Bit Control
Mask
Register
(8 Bit)
V
CC
V
SS
Column Decoder
Sence Amplifier
Row Decoder
Serial Address
Counter
Column Address
Buffer
Row Address
Buffer
Refresh
Counter
A0 - A7
Selecter
SAM
256
¥
256
¥
8
Cell Array
3/33
¡ Semiconductor
MSM54C864
ELECTRICAL CHARACTERISTICS
Absolute Maximum Ratings
Parameter
Input Output Voltage
Output Current
Power Dissipation
Operating Temperature
Storage Temperature
Symbol
V
T
l
OS
P
D
T
opr
T
stg
Condition
Ta = 25°C
Ta = 25°C
Ta = 25°C
Rating
–1.0 to 7.0
50
1
0 to 70
–55 to 150
(Note : 16)
Unit
V
mA
W
°C
°C
Recommended Operating Conditions
Parameter
Power Supply Voltage
Input High Voltage
Input Low Voltage
Symbol
V
CC
V
IH
V
IL
Min.
4.5
2.4
–1.0
Typ.
5.0
(Ta = 0°C to 70°C) (Note : 17)
Max.
5.5
6.5
0.8
Unit
V
V
V
Capacitance
Parameter
Input Capacitance
Input / Output Capacitance
Symbol
C
I
C
I/O
Min.
(V
CC
= 5 V ±10%, f = 1 MHz, Ta = 25°C)
Max.
7
9
Unit
pF
pF
Note :
This parameter is periodically sampled and is not 100% tested.
DC Characteristics 1
Parameter
Output "H" Level Voltage
Output "L" Level Voltage
Input Leakage Current
Symbol
V
OH
V
OL
I
LI
Condition
I
OH
= –2 mA
I
OL
= 2 mA
0
£
V
IN
£
V
CC
All other pins
not under test = 0 V
0
£
V
OUT
£
5.5 V
Output Disable
Min.
2.4
–10
Max.
0.4
10
mA
–10
10
Unit
V
Output Leakage Current
I
LO
4/33
¡ Semiconductor
DC Characteristics 2
MSM54C864
(V
CC
= 5 V ±10%, Ta = 0°C to 70°C)
Item (RAM)
Operating Current
(RAS,
CAS
Cycling, t
RC
= t
RC
min.)
Standby Current
(RAS,
CAS
= V
IH
)
RAS
Only Refresh Current
(RAS Cycling,
CAS
= V
IH
, t
RC
= t
RC
min.)
Page Mode Current
(RAS = V
IL
,
CAS
Cycling, t
PC
= t
PC
min.)
CAS
before
RAS
Refresh Current
(RAS Cycling,
CAS
before
RAS,
t
RC
= t
RC
min.)
Data Transfer Current
(RAS,
CAS
Cycling, t
RC
= t
RC
min.)
SAM
Standby
Active
Standby
Active
Standby
Active
Standby
Active
Standby
Active
Standby
Active
Symbol
I
CC1
I
CC1A
I
CC2
I
CC2A
I
CC3
I
CC3A
I
CC4
I
CC4A
I
CC5
I
CC5A
I
CC6
I
CC6A
-70
85
120
8
50
85
120
70
120
85
120
85
120
-80
75
110
8
45
75
110
65
110
75
110
75
110
-10
65
100
8
40
65
100
60
100
65
100
65
100
mA
Max. Max. Max.
Unit Note
1, 2
1, 2
3
1, 2
1, 2
1, 2
1, 2
1, 2
1, 2
1, 2
1, 2
1, 2
5/33
参数对比
与MSM54C864-80JS相近的元器件有:MSM54C864-10ZS、MSM54C864-10JS、MSM54C864-70JS、MSM54C864-80ZS。描述及对比如下:
型号 MSM54C864-80JS MSM54C864-10ZS MSM54C864-10JS MSM54C864-70JS MSM54C864-80ZS
描述 DRAM DRAM DRAM DRAM DRAM
厂商名称 LAPIS Semiconductor Co Ltd LAPIS Semiconductor Co Ltd LAPIS Semiconductor Co Ltd LAPIS Semiconductor Co Ltd LAPIS Semiconductor Co Ltd
Reach Compliance Code unknown unknown unknown unknown unknown
第五届全国大学生电子设计竞赛获奖作品选编2
本帖最后由 paulhyde 于 2014-9-15 09:37 编辑 第五届全国大学生电子设计...
fighting 电子竞赛
高灵敏无线探听器
本篇介绍的这种装置 , 可以用来探听室内或室外的微弱的声音 , 只要在需要探听的某处安装一个探...
fighting 无线连接
恶意程序怎样修改???
郁闷,这两天电脑的IE的首叶始终被一恶意程序控制,无论使用什么杀毒 修复软件都修改不好,现把情况描诉...
mdreamj 无线连接
 关于一锅多星的精确定位
  关于一锅多星的精确定位  关于一锅多星的精确定位 ...
fighting 嵌入式系统
【2024 DigiKey 创意大赛】物料开箱
从美国发货没想到不到一周就到了,得捷电子一如既往地包装很好: 这次买的的一块带LCD与音...
lujvh DigiKey得捷技术专区
有奖直播 | “PCIM Asia 2024” ROHM 展位线上直播
2024年8月28-30日,ROHM 将参加在深圳国际会展中心举办的2024深圳国际电力元件、可再...
EEWORLD社区 电源技术
热门器件
热门资源推荐
器件捷径:
L0 L1 L2 L3 L4 L5 L6 L7 L8 L9 LA LB LC LD LE LF LG LH LI LJ LK LL LM LN LO LP LQ LR LS LT LU LV LW LX LY LZ M0 M1 M2 M3 M4 M5 M6 M7 M8 M9 MA MB MC MD ME MF MG MH MI MJ MK ML MM MN MO MP MQ MR MS MT MU MV MW MX MY MZ N0 N1 N2 N3 N4 N5 N6 N7 N8 NA NB NC ND NE NF NG NH NI NJ NK NL NM NN NO NP NQ NR NS NT NU NV NX NZ O0 O1 O2 O3 OA OB OC OD OE OF OG OH OI OJ OK OL OM ON OP OQ OR OS OT OV OX OY OZ P0 P1 P2 P3 P4 P5 P6 P7 P8 P9 PA PB PC PD PE PF PG PH PI PJ PK PL PM PN PO PP PQ PR PS PT PU PV PW PX PY PZ Q1 Q2 Q3 Q4 Q5 Q6 Q8 Q9 QA QB QC QE QF QG QH QK QL QM QP QR QS QT QV QW QX QY R0 R1 R2 R3 R4 R5 R6 R7 R8 R9 RA RB RC RD RE RF RG RH RI RJ RK RL RM RN RO RP RQ RR RS RT RU RV RW RX RY RZ
索引文件:
1413  2163  1258  2240  558  29  44  26  46  12 
需要登录后才可以下载。
登录取消
下载 PDF 文件