首页 > 器件类别 > 无线/射频/通信 > 光纤
 PDF数据手册

OL2450L-2-W129-SFSC

描述:
DFB Laser Diode Emitter, 1287nm Min, 1293nm Max, 2500Mbps, SC Connector, Panel Mount, Through Hole Mount
分类:
文件大小:
99KB,共7页
制造商:
概述
DFB Laser Diode Emitter, 1287nm Min, 1293nm Max, 2500Mbps, SC Connector, Panel Mount, Through Hole Mount
器件参数
参数名称
属性值
JESD-609代码
e0
最高工作温度
70 °C
最低工作温度
Objectid
1812535007
Reach Compliance Code
unknown
Is Samacsys
N
YTEOL
0
主体长度或直径
6.8 mm
主体高度
27.6 mm
端子面层
TIN LEAD
连接类型
SC CONNECTOR
安装特点
PANEL MOUNT, THROUGH HOLE MOUNT
表面贴装
NO
光纤设备类型
DFB LASER DIODE EMITTER
最大工作波长
1293 nm
最小工作波长
1287 nm
标称工作波长
1290 nm
数据速率
2500 Mbps
最小阈值电流
25 mA
传输类型
DIGITAL
最长下降时间
0.09 ns
光纤类型
SMF
信道数量
1
上升时间
0.09 ns
Spectral Width
0.2 nm
Supply Current
70 mA
文档预览
JOG-01128 Rev.5
OKI
Electronics Components
Rev. 5 [12. 2005]
OL2450L-2-Wnnn, OL2451L-2-Wnnn
OL2453L-2-Wnnn, OL3450L-2-Wnnn
OL3451L-2-Wnnn, OL3453L-2-Wnnn
OL4450L-2-Wnnn, OL4451L-2-Wnnn
OL4453L-2-Wnnn Series(W127-141)
2mWCoaxial DFB Laser Diode Modules
1.DESCRIPTION
The OL2450L-2-Wnnn, OL2451L-2-Wnnn, OL2453L-2-Wnnn, OL3450L-2-Wnnn,
OL3451L-2-Wnnn, OL3453L-2-Wnnn, OL4450L-2-Wnnn, OL4451L-2-Wnnn,
OL4453L-2-Wnnn series consist of an MQW-DFB laser diode, a monitor PD, a single-stage
optical isolator, a single-mode fiber and a coaxial package.
These modules are coaxial DFB Laser Diode Modules for CWDM 2.5Gbit/s transmission
with high power at high temperature.
2. FEATURES
Fiber output power: Pf=2.0mW
Wide operating temperature range: Tc=0 to +70
°C
Side mode suppression: 32dB
Multi-quantum-well (MQW) DFB structure
Internal monitor PD for power control
Built-in single-stage optical isolator
Coaxial Package
No TEC required
3. APPLICATION
CWDM
Drawing No: JOG-01128 Rev.5
-1-
Oki Electric Industry Co., Ltd.
JOG-01128 Rev.5
OKI
Electronics Components
4.OPTICAL AND ELECTRICAL CHARACTERISTICS
(Tc = 0 to +70°C, unless otherwise specified)
Test Conditions
Min.
Typ.
Max.
Unit
CW
2.0
mW
Modulated
Tc=+25°C ,CW,BOL
Tc=+70°C,CW,BOL
Tc=+70°C,CW,EOL
Operation Current
Slope efficiency
Modulation Current
Iop
Imod
Pf=2.0mW,CW
Pf=2.0mW,
CW,Tc=+25°C
Pf=2.0mW,CW,Tc=+25°C
OL245xL-2-W127
OL245xL-2-W129
OL345xL-2-W131
Pf=
OL345xL-2-W133
2.0mW,
CW
OL345xL-2-W135
Tc=25°C OL345xL-2-W137
OL345xL-2-W139
OL445xL-2-W141
Pf= 2.0mW,CW,-20dB
Pf=2.0mW,CW
P
AVG
=
1.0mW,20-80%
ExR*=9dB
Pf=2.0mW,CW
Pf= 2.0mW,CW, Tc=+25°C
Pf=2.0mW,CW
70
0.05
1267
1287
1307
1327
1347
1367
1387
1407
0.064
30
1270
1290
1310
1330
1350
1370
1390
1410
0.2
40
0.09
50
-1
-140
400
---
0.15
-130
2200
+1
40
1273
1293
1313
1333
1353
1373
1393
1413
0.5
1.0
7
25
15
40
1.5*Ith-
BOL
Parameter
Fiber Output Power
Fiber Output Power
(Average)
Threshold Current
Symbol
Pf
P
AVG
mW
Ith
mA
mA
W/A
mA
110
Peak Wavelength
p
nm
Spectral Width
Side-mode suppression
ratio
Rise/Fall times
Relative Intensity Noise
Monitor Current
Tracking Error**

SMSR
Tr/Tf
RIN
Im
TRE
nm
dB
ns
dB/Hz
A
dB
32
*ExR=Extinction ratio
**TRE=10*log(Pf@0+70°C)/(Pf@25°C)½at Im hold(@25°C)
Drawing No: JOG-01128 Rev.5
-2-
Oki Electric Industry Co., Ltd.
JOG-01128 Rev.5
OKI
Electronics Components
5.ABSOLUTE MAXIMUM RATING
(Tc = +25°C, unless otherwise specified)
Rating
Unit
4
mW
2
V
10
mA
3
mA
30
V
0 to +70
C
-40 to +85
C
260
C
Parameter
Fiber Output Power
LD Reverse Voltage
Monitor PD Forward Current
Monitor PD Reverse Current
Monitor PD Reverse Voltage
Operating Case Temperature (Tc)
Storage Temperature
Lead Soldering Temperature (10s)
Symbol
Pf
Vrl
Ifd
Ird
Vrd
Tc
Tstg
-
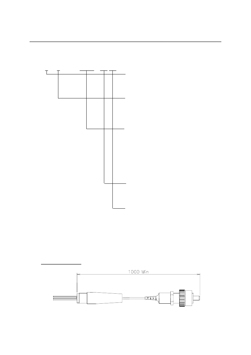
6.CONNECTOR AND FIBER SPECIFICATIONS
Parameter
Type
Mode Field Diameter
Cladding Diameter
Jacket Diameter
Length
Connector Type
Specifications
SM
9+/-1
125+/-2
900
1(Min)
FC/SC/LC/MU/MU-J
Unit
---
m
m
m
m
---
Drawing No: JOG-01128 Rev.5
-3-
Oki Electric Industry Co., Ltd.
JOG-01128 Rev.5
OKI
Electronics Components
7.ORDERING INFORMATION
OL 3 45 0 L
2
W131
AF SC
Wavelength
2: 1.2
m
3: 1.3
m
4: 1.4
m
Pin Assignment
0: C type
1: A type
3: B type
(See P.5)
Peak Wavelength
W127: 1.27
m
W129: 1.29
m
W131: 1.31
m
W133: 1.33
m
W135: 1.35
m
W137: 1.37
m
W139: 1.39
m
W141: 1.41
m
Flange type
AF: Angled Flange
SF: Straight Flange
NF: No Flange
Connector type
SC: SC Connector
FC: FC Connector
LC: LC Connector
MU: MU Connector
MUJ: MU-J Connector
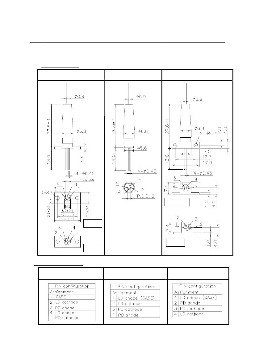
8.OUTLINE DRAWING
Length (mm)
Drawing No: JOG-01128 Rev.5
-4-
Oki Electric Industry Co., Ltd.
JOG-01128 Rev.5
OKI
Electronics Components
All dimensions in millimeters
Flange Type
Straight flange
No flange
Angled flange
A,C type
C type
B type
A type
Pin Assignment
OL3450L
(C type)
OL3451L
(A type)
OL3453L
(B type)
Drawing No: JOG-01128 Rev.5
-5-
Oki Electric Industry Co., Ltd.
热门器件
热门资源推荐
器件捷径:
L0 L1 L2 L3 L4 L5 L6 L7 L8 L9 LA LB LC LD LE LF LG LH LI LJ LK LL LM LN LO LP LQ LR LS LT LU LV LW LX LY LZ M0 M1 M2 M3 M4 M5 M6 M7 M8 M9 MA MB MC MD ME MF MG MH MI MJ MK ML MM MN MO MP MQ MR MS MT MU MV MW MX MY MZ N0 N1 N2 N3 N4 N5 N6 N7 N8 NA NB NC ND NE NF NG NH NI NJ NK NL NM NN NO NP NQ NR NS NT NU NV NX NZ O0 O1 O2 O3 OA OB OC OD OE OF OG OH OI OJ OK OL OM ON OP OQ OR OS OT OV OX OY OZ P0 P1 P2 P3 P4 P5 P6 P7 P8 P9 PA PB PC PD PE PF PG PH PI PJ PK PL PM PN PO PP PQ PR PS PT PU PV PW PX PY PZ Q1 Q2 Q3 Q4 Q5 Q6 Q8 Q9 QA QB QC QE QF QG QH QK QL QM QP QR QS QT QV QW QX QY R0 R1 R2 R3 R4 R5 R6 R7 R8 R9 RA RB RC RD RE RF RG RH RI RJ RK RL RM RN RO RP RQ RR RS RT RU RV RW RX RY RZ
索引文件:
2605  1147  1055  760  113  53  24  22  16  3 
需要登录后才可以下载。
登录取消
下载 PDF 文件