历史上的今天
今天是:2025年03月01日(星期六)
2018年03月01日 | PC与外部硬件电路的通信接口设计
2018-03-01 来源:eefocus
一、PC终端概述
PC终端,Personal Computer 智能终端,通俗的讲,就是利用电脑GUI界面控制我们的外部硬件电路。
因此设计到了PC与外部硬件电路的通信接口。对于台式电脑、个人笔记本,最常用的接口就是USB接口、串口、并口、PS2接口、网口。在我们电子设计中的PC终端软件的通信,应用最多的就是串口、其次是USB接口、再就是网口。(对于现在大部分笔记本没有了串口,我们可以用USB专串口线来代替。)这三种接口速度和性质不同,各有千秋:
(1)电子产品中,很多低速的数据采集,一些点阵系统的配置,GPRS模块的调试等,都用串口来实现跟PC的通信。甚至一些单片机(宏晶STC)的配置都用串口实现通信。串口最高可以达到128000bps的速率,在低速场合下,完全能够实现与PC的通信,来满足我们各种要求,来实现对数据的实时处理。
(2)设计到高速的数据传输、视频图像传输等的,一般用USB接口来交换数据。比方说我们的硬盘、U盘、各种硬件下载器(USB BLUSTERO(∩_∩)O哈哈~)、以及实时图像采集、视频采集等,都是用USB接口来实现的。目前USB已经发展到了USB 3.0,但还是以USB 2.0为主,最高能够达到480Mbps(60MB/s)高速,足够的带宽满足我们对高速、海量数据的采集处理。
(3)最后就是网口的通信,一般网口用来上网传输数据,但是也可以用来硬件和PC之间的数据传输。一般网络,千兆的能力,NetFPGA,用FPGA实现的通信协议,早已不是梦想。近年来流行的网络摄像头,就是通过网络来传输(当然也有通过WiFi飞);现在超市、广场的超大真彩点阵是数据传输,由于数据量之大,一般采用网络传输,来达到显示的实时性。
最后,我们的PC终端软件,就是通过C++、MFC、C#等语言编写软件,对这些接口的驱动,来对数据的采集处理,从而达到用户预期的要求。本章中主要讲解FPGA硬件平台的UART、USB通信接口的软硬件设计,并且对Bingo的代码设计稍作分析,希望对你有用。
二、UART通信接口设计
1、UART通信协议
UART:Universal Asynchronous Receiver/Transmitter,通用异步接收/发送装置,所谓异步,就是说发送和接受不能同时进行,是单工的。对于UART的verilog设计,简单的说就是需要“波特率发生器”与“数据传输时序”两个模块,如下:
(1)波特率
在UART通信协议中很重要的一个定义,就是“波特率”,即传输数据时的速率。波特率一般有以下这些:

(2)数据传输时序
对于UART数据传输的协议,如下所示。其中奇偶校验位与停止位不是必须的。而“起始位、资料位、停止位”则是必须的。一般资料位为8 bits。
2、UART硬件设计
UART是计算机中串行通信端口的关键部分。在计算机中,UART相连于产生兼容RS232规范信号的电路。RS232标准定义逻辑“1”信号相对于地为-3到-15伏,而逻辑“0”相对于地为3到15伏。所以,当一个微控制器中的UART相连于PC时,它需要一个RS232驱动器来转换电平。
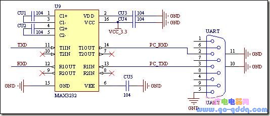
如下图所示,UART硬件电路灰常的简单,只需要一块电平转换芯片即可。电平转换芯片一般用Max3232、Max232,SP3232等,其中Maxim公司的电平转换芯片比较常用。跟PC和处理器相连接的,只要相应的TXD、RXD两根信号线即可。
3、UART Verilog设计
基于FPGA的UART设计,其实在单片机中没有这么一说。单片机中早已有了UART的IP,我们只要调用函数即可,但FPGA中,纯硬件设计电路上,我们想要使用串口来调试,那我们就必须了解彻底UART通信协议,必须自己动手写UART的硬核。利用硬件描述语言,相当的方便。
UART驱动代码的编写,算是比较简单的设计了。Bingo当年用VHDL编写串口通信,后来学了Verilog,重新来过,最后修改串口,改善得到稳定的版本,经过多次测试,上万数据传输未出现过错误,已应用于多个项目中,在此献丑,希望对你有用。
以下是相关的下载信息:
(1)串口调试助手
http://www.chinaaet.com/lib/detail.aspx?id=86809
(2)uart_io_test工程
http://www.chinaaet.com/lib/detail.aspx?id=86812
(3)uart_fifo_design工程
http://www.chinaaet.com/lib/detail.aspx?id=86813
对于基于FPGA的Verilog设计UART通信接口的代码分析,如下所示:
(1)波特率发生器
如果您看过前面章节,那您是否还记得“第九章 为所欲为——教你什么才是真正的任意分频”?此处我们为了达到标准的频率,最大极限的不想出现任何误差,Bingo利用自己设计的“相位控制分频原理”,来完成此模块的设计。具体的分频原理请看第九章,此处不再做累赘的阐述,谢谢。
关于本模块的主要代码,如下:
/*************************************************
* Module Name : clk_generator.v
* Engineer : Crazy Bingo
* Target DevICe : EP2C8Q208C8
* Tool versions : Quartus II 11.0
* Create Date : 2011/01/27
* Revision : v1.0
* Description :
**************************************************/
module clk_generator
(
input clk,
input rst_n,
output clk_bps,
output clk_smp
);
//------------------------------------------
/************clk_smp = 16*clk_bps************
Freq_Word1 <= 32'd25770; Freq_Word1 <= 32'd412317; //300 bps
Freq_Word1 <= 32'd51540; Freq_Word2 <= 32'd824634; //600 bps
Freq_Word1 <= 32'd103079; Freq_Word2 <= 32'd1649267; //1200 bps
Freq_Word1 <= 32'd206158; Freq_Word2 <= 32'd3298535; //2400 bps
Freq_Word1 <= 32'd412317; Freq_Word2 <= 32'd6597070; //4800 bps
Freq_Word1 <= 32'd824634; Freq_Word2 <= 32'd13194140; //9600 bps
Freq_Word1 <= 32'd1649267; Freq_Word2 <= 32'd26388279; //19200 bps
Freq_Word1 <= 32'd3298535; Freq_Word2 <= 32'd52776558; //38400 bps
Freq_Word1 <= 32'd3693672; Freq_Word2 <= 32'd59098750; //43000 bps
Freq_Word1 <= 32'd4810363; Freq_Word2 <= 32'd76965814; //56000 bps
Freq_Word1 <= 32'd4947802; Freq_Word2 <= 32'd79164837; //57600 bps
Freq_Word1 <= 32'd9895605; Freq_Word2 <= 32'd158329674; //115200bps
Freq_Word1 <= 32'd10995116; Freq_Word2 <= 32'd175921860; //128000bps
Freq_Word1 <= 32'd21990233; Freq_Word2 <= 32'd351843721; //256000bps
*****************************************************/
//only want to generate beautiful clk for bsp and sample
reg [31:0] bps_cnt1;
reg [31:0] bps_cnt2;
always@(posedge clk or negedge rst_n)
begin
if(!rst_n)
begin
bps_cnt1 <= 0;
bps_cnt2 <= 0;
end
else
begin
bps_cnt1 <= bps_cnt1 + 32'd9895605;
//Bps=115200bps
bps_cnt2 <= bps_cnt2 + 32'd158329674;
//Bps=115200bps*16
end
end
//-----------------------
//clk_bps sync bps generater
reg clk_bps_r0,clk_bps_r1,clk_bps_r2;
always@(posedge clk or negedge rst_n)
begin
if(!rst_n)
begin
clk_bps_r0 <= 0;
clk_bps_r1 <= 0;
clk_bps_r2 <= 0;
end
else
begin
if(bps_cnt1 < 32'h7FFF_FFFF)
clk_bps_r0 <= 0;
else
clk_bps_r0 <= 1;
clk_bps_r1 <= clk_bps_r0;
clk_bps_r2 <= clk_bps_r1;
end
end
assign clk_bps = ~clk_bps_r2 & clk_bps_r1;
//------------------------------------------
//clk_smp sync receive bps generator
reg clk_smp_r0,clk_smp_r1,clk_smp_r2;
always@(posedge clk or negedge rst_n)
begin
if(!rst_n)
begin
clk_smp_r0 <= 0;
clk_smp_r1 <= 0;
clk_smp_r2 <= 0;
end
else
begin
if(bps_cnt2 < 32'h7FFF_FFFF)
clk_smp_r0 <= 0;
else
clk_smp_r0 <= 1;
clk_smp_r1 <= clk_smp_r0;
clk_smp_r2 <= clk_smp_r1;
end
end
assign clk_smp = ~clk_smp_r2 & clk_smp_r1;
endmodule
代码中Bingo设置了多个选项的bps,根据您的需要,可以直接修改代码,来达到自己的要求。本模块的功能主要功能是生成两个时钟:
a) clk_bps : UART TXD信号线数据发送的波特率
b) clk_smp: UART RXD信号线数据接受的采样速率,以对已波特率的16倍速度采样,捕获数据的中点,在数据最稳态读取数据,达到最大限制的稳定。
(2)TXD发送模块
这部分代码比较简单,因为FPGA是主控,只要根据固定的时序给数据即可。Bingo设计了一个状态机来完成时序,状态机代码如下:
always@(posedge clk or negedge rst_n)
begin
if(!rst_n)
begin
txd_state <= T_IDLE;
txd_flag_r <= 0;
txd <= 1'b1;
end
else
begin
case(txd_state)
T_IDLE:
begin
txd <= 1;
txd_flag_r <= 0;
if(txd_en == 1)
txd_state <= T_SEND;
else
txd_state <= T_IDLE;
end
T_SEND:
begin
if(clk_bps == 1)
begin
if(txd_cnt < 4'd9)
txd_cnt <= txd_cnt + 1'b1;
else
begin
txd_cnt <= 0;
txd_state <= T_IDLE;
txd_flag_r <= 1;
end
case(txd_cnt)
4'd0: txd <= 0;
4'd1: txd <= txd_data[0];
4'd2: txd <= txd_data[1];
4'd3: txd <= txd_data[2];
4'd4: txd <= txd_data[3];
4'd5: txd <= txd_data[4];
4'd6: txd <= txd_data[5];
4'd7: txd <= txd_data[6];
4'd8: txd <= txd_data[7];
4'd9: txd <= 1;
endcase
end
end
endcase
end
End
数据发送的状态机设计如下:

同时,为了软件调试,数据识别等的方便,Bingo在此模块设置了数据发送标志位。此部分主要参考了Bingo“第七章 你想干嘛——边沿检测技术”的方法,此处不再做累赘阐述,若有不懂请看上文。此部分代码如下:
//-------------------------------------
//Capture the falling of data transfer over
reg txd_flag_r0,txd_flag_r1;
always@(posedge clk or negedge rst_n)
begin
if(!rst_n)
begin
txd_flag_r0 <= 0;
txd_flag_r1 <= 0;
end
else
begin
txd_flag_r0 <= txd_flag_r;
txd_flag_r1 <= txd_flag_r0;
end
end
assign txd_flag = txd_flag_r1 & ~txd_flag_r0;
(3)RXD发送模块
由于接收数据的时候,主控是PC,从机是FPGA,因此FPGA需要采样数据。以上波特率发生器中讲到过,采样时钟clk_bps = 16*clk_bps。FPGA硬件描述,通过计数,当采样到RXD数据起始位信号有效时,0-7-15开始计数,,其中7为数据的中点,最稳定的时刻。因此在此时采样数据,能够达到最稳定的效果。Bingo设计代码如下:
always@(posedge clk or negedge rst_n)
begin
if(!rst_n)
begin
smp_cnt <= 0;
rxd_cnt <= 0;
rxd_data <= 0;
rxd_state <= R_IDLE;
end
else if(clk_smp == 1)
begin
case(rxd_state)
R_IDLE:
begin
rxd_cnt <= 0;
if(rxd_sync == 1'b0)
begin
smp_cnt <= smp_cnt + 1'b1;
if(smp_cnt == 4'd7) //8 clk_smp enable
rxd_state <= R_SAMPLE;
end
else
smp_cnt <= 0;
end
R_SAMPLE:
begin
smp_cnt <= smp_cnt +1'b1;
if(smp_cnt == 4'd7)
begin
rxd_cnt <= rxd_cnt +1'b1;
if(rxd_cnt == 4'd7)
rxd_state <= R_IDLE;
case(rxd_cnt)
3'd0: rxd_data[0] <= rxd_sync;
3'd1: rxd_data[1] <= rxd_sync;
3'd2: rxd_data[2] <= rxd_sync;
3'd3: rxd_data[3] <= rxd_sync;
3'd4: rxd_data[4] <= rxd_sync;
3'd5: rxd_data[5] <= rxd_sync;
3'd6: rxd_data[6] <= rxd_sync;
3'd7: rxd_data[7] <= rxd_sync;
endcase
end
end
endcase
end
end
同样,发送部分状态机如下如下所示:
4、USB代码测试图:

三、USB通信接口设计
1、USB通信协议
USB : Universal Serial BUS(通用串行总线)的缩写,而其中文简称为“通串线,是一个外部总线标准,用于规范电脑与外部设备的连接和通讯。是应用在PC领域的接口技术。USB接口支持设备的即插即用和热插拔功能。USB是在1994年底由英特尔、康柏、IBM、MICroSOFt等多家公司联合提出的。
USB发展经过了以下几个阶段:
(1)USB1.0:1.5Mbps(192KB/s) 低速(Low-Speed) 500mA……1996年1月
(2)USB1.1:12Mbps(1.5MB/s) 全速(Full-Speed) 500mA……1998年9月
(3)USB2.0:480Mbps(60MB/s) 高速(High-Speed) 500mA……2000年4月
(4)USB3.0:5Gbps(640MB/s) 超速(Super-Speed) 900mA……200年11月
相对于UART的设计,USB就要复杂得多了。USB属于全双工器件,速度之快,指令之多,目前直接用Verilog设计的硬核在理论上能够实现,实际上还不常见。一般USB通信接口的驱动,用Nios II软核来实现。
史海拾趣
|
一、引言 信息技术的飞速发展,引起了自动化系统结构的变革,逐步形成了以网络集成自动化系统为基础的企业信息系统。现场总线就是顺应这一形势发展起来的新技术。现场总线是应用在生产现场,在微机化测量控制设备(称为现场总线仪表)之间实 ...… 查看全部问答> |
|
掌握了一下的硬件和软件知识,基本上就可以成为一个合格的电子工程师: 第一部分:硬件知识 一、 数字信号 1、 TTL和带缓冲的TTL信号 2、 RS232和定义 3、 RS485/422(平衡信号) 4、 干接点信号 二、 模拟信号视频 1、 非平衡信号 ...… 查看全部问答> |
|
各位大侠,我在VxWorks下写了一个程序,在shell中敲入入口函数运行一段时间,就会出现问题,Shell中显示的错误是这样的: Error while polling for events WTX Error 0x100d2(AGENT_GOPHER_TRUNCATED) 有哪位大侠知道这是什么错误啊?多谢了。… 查看全部问答> |
|
ST发布基于STM8的TouchSensingLibrary,支持按键、滑轮 ST刚刚发布基于STM8系列MCU的电容触摸感应固件库,相信基于STM32的库也很快就会提供。下载地址:http://www.st.com/mcu/files/mcu/1234113356.exe================================================================================ &nb ...… 查看全部问答> |




