历史上的今天
今天是:2025年08月09日(星期六)
2018年08月09日 | 降低电源纹波噪声就这么简单
2018-08-09
在应用电源模块常见的问题中,降低负载端的纹波噪声是大多数用户都关心的。那么模块的纹波噪声该如何降低?下文为大家从纹波噪声的波形、测试方式、模块设计及应用的角度出发,阐述几种有效降低输出纹波噪声的方法。
一、电源的纹波与噪声介绍
纹波和噪声即:直流电源输出上叠加的与电源开关频率同频的波动为纹波,高频杂音为噪声。具体如图1所示,频率较低且有规律的波动为纹波,尖峰部分为噪声。

图1
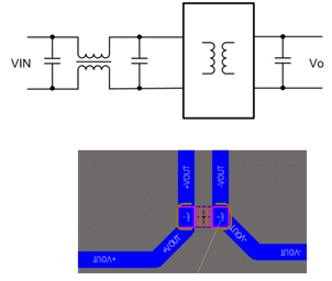
二、纹波噪声的测试方法
对于中小微功率模块电源的纹波噪声测试,业内主要采用平行线测试法和靠接法两种。其中,平行线测试法用于引脚间距相对较大的产品,靠测法用于模块引脚间距小的产品。
但不管用平行线测试法还是靠测法,都需要限制示波器的带宽为20MHz。具体如图2和图3所示。

图2 平行线测试法
注1:C1为高频电容,容量为1μF;C2为钽电容,容量为10μF。
注2:两平行铜箔带之间的距离为2.5mm,两平行铜箔带的电压降之和应小于输出电压的2%。

图3靠测法
三、去除地线夹测试的区别
测试纹波噪声需要把地线夹去掉,主要是由于示波器的地线夹会吸收各种高频噪声,不能真实反映电源的输出纹波噪声,影响测量结果。下面的图4和图5分别展示了对同一个产品,使用地线夹及取下地线夹测试的巨大差异。

图4 使用地线夹测试-示波器垂直分辨率200mv/div

图5 去除地线夹测试-示波器垂直分辨率50mv/div
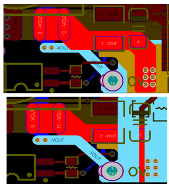
四、设计上PCB布局的影响
好与坏的PCB布局,是设计上影响纹波噪声的关键因素。差的PCB布局如图6所示,变压器输出的地,直接通过过孔连到背部的地平面,地平面连接电源的输出引脚。此布局在输出5V/2A的负载下,实测电源尖峰达1.5V VP-P。变压器上的噪声没有经过输出的滤波电容直接通过了输出引脚,导致纹波噪声很大。

图6 差的PCB布局
如图7 所示是比较好的PCB布局,调整了变压器的位置,将变压器输出地通过两个电容后,再回到地平面和输出引脚相连。实测在相同5V/2A输出的负载下,噪声已降到60mV VP-P,差别显著。

图7 好的PCB布局
五、输出滤波电容的影响
输出滤波电容的容值、ESR对模块输出的纹波噪声也有直接影响。按图8所示的P0505FLS-1W测试纹波噪声。
外部不加外接电容,测试输出的纹波噪声,如图9所示,约为52mV。同样的输入、负载条件下,电源的输出端放置MLCC,实测电源输出的纹波噪声降到不到36mV。

图8测试用图

图9 无外接电容

图10 外加电容
实际应用时,电容除容量、ESR外,建议负载端的电容在回到电源之前,先汇集到输出电容,经过电容滤波后,再回到电源,从而有效降低纹波噪声对电路的影响。如图11所示。

图11 外部电容的位置
六、电感对纹波噪声的影响
电感的感量及寄生电容对纹波噪声的影响同样显著。一般地,感量大时对纹波抑制作用明显,寄生电容小的电感对噪声抑制效果好。以对纹波抑制为例,测试对电源输出纹波的影响,测试图如图12所示。

图12 测试电感滤波效果用例
根据图12,我们先人为的把产品内部的滤波电感短路,只用电容滤波,测得纹波噪声如图13所示,纹波峰峰值约50mV。

图13人为短路内部滤波电感的纹波噪声图
下一步,在电源外部增加一个LC电路,在相同输入、负载条件下,重测纹波噪声图,如图14所示,纹波已接近直线,非常小。

图14 外加LC的纹波噪声图
七、非纹波的震荡处理
前面介绍了纹波是与开关电源的工作频率相关,但是还有另外一种震荡是与负载的工作频率相关的,如图15所示。

图15 负载工作周期大约1.1s
DC-DC电源模块给MCU、晶振、WiFi模块等电路同时供电,WIFI模块会继续周期性的扫描,扫描开启时,电源模块电流会增加,使得模块输出电压瞬间会有一个下降;同理扫描关断时,模块输出电压会上升突变。
这种模块输出电压的突变,并不是产品本身的纹波噪声,而是由于负载电流的突变,释放了电容电压。减小这类纹波的最好办法,是在负载前段增加π滤波器。
以上简单从纹波噪声的图例、测试方法开始,描述从电源设计、外部电路应用出发,结合实际测试比较几种降低纹波噪声的方法。实际的工程应用中还需考虑电容、电感的负载效应、自激影响等,需再做深究。
如果在电源模块选型中,选用低纹波噪声的电源模块,可省去外围电路的搭建。致远电子自主研发、生产的隔离电源模块已有近20年的行业积累,打造自主电源IC,推出P系列全工况优选型DC-DC电源,结合合理的PCB设计以及测试规范,较传统设计,纹波噪声低至50mV,为用户打造高可靠性供电环境。并且模块满载效率高达85%,轻载效率仍高至79%,保证全工况高效供电,有效降低电源温升,最大程度保证用户产品的可靠性,是板级直流供电的理想解决方案。

史海拾趣
|
有朋友问我ARM7有ARM9的区别,在此进行解答。 ARM7内核是0.9MIPS/MHz的三级流水线和冯·诺伊曼结构; ARM9内核是5级流水线,提供1.1MIPS/MHz的哈佛结构。 arm7没有mmu,arm720T是MMU的;arm9是有mmu的,arm940T只有Memory protection unit.不是 ...… 查看全部问答> |
|
]一、 对方要求你免费提供样品的不能接,当对方以各种理由要求寄样品,收到样品后却说产品不过关,让你重新再寄,后面就没有了下文,或者说你的产品报价高了,而对方却拿着你的样品找别的公司做 ...… 查看全部问答> |
|
如何把snetcfg.exe 和 net.inf net_m.inf driver.sys 四个文件以资源的形式放到一个exe程序中 ?? 大侠们帮忙?? 如何把snetcfg.exe 和 net.inf net_m.inf driver.sys 四个文件以资源的形式放到一个a.exe程序中 ?? 这样我就可以通过控制a.exe 文件来安装 卸载 我的driver.sys 驱动程序。 我不希望用户看到我的snetcfg.exe 和 net.inf net_m.inf&n ...… 查看全部问答> |
|
我采用的芯片是CY7c68013A,使用以下方法后就出现了关机后是后一步,没有关闭电涛,当然,重启也是一样不能关闭电源,其它的应该什么都关闭了. /******************************************************************************************** 电 ...… 查看全部问答> |
|
针筒式点胶正被喷射式点胶所替代。所谓的喷射(jetting),属于新技术,它采用喷嘴式替代针筒,解决了许多难题。Jetting喷嘴可在需要进行底部填充的器件上方进行点胶,无需到达其顶面以下的位置。Jetting喷嘴在整个电路板上方沿x、y方向运动,而无需垂直运 ...… 查看全部问答> |
|
本人手上有闲置 原装TI公司的 LM3S8962 Evaluation Kit 开发板(9.9成新),和2.4寸的TFT(带触摸屏)LCD ,等一些电子元件希望和大家置换或转让或赠送。 TI的 LM3S1138(一片) LM3S608(一片)STM8S105K(两片) ISO124-DIP(两片)  ...… 查看全部问答> |
|
一、引言阵列信号处理作为数字信号处理领域的一个重要分支,广泛应用于雷达、声纳、通信、地震勘探和医用成像等众多领域;短波频段则常用于短波测向和波束合成技术。在短波频段,阵列信号处理设备通常包括短波天线阵、短波多波道接收机、后端阵列信 ...… 查看全部问答> |
|
我的 STM32 到底跑多快? 我在 STM32F103RB 的开发板上, 写如下代码: uint32_t x = 0x009CF260, y; while (1) { if (--x ==0) { x = 0x009CF260; y = 1; & ...… 查看全部问答> |




