历史上的今天
今天是:2024年10月29日(星期二)
2018年10月29日 | 安森美高密度USB Type—C PD电源适配器方案
2018-10-29
2018年10月26日,致力于推动高能效电子创新的安森美半导体(ON Semiconductor,美国纳斯达克上市代号:ON)在北京召开媒体发布会,在本次发布会上安森美模拟方案部交流—直流电源管理高级市场推广经理蒋家亮分析了适配器市场趋势,介绍了安森美领先市场的超高密度USB PD电源适配器方案。

安森美模拟方案部交流—直流电源管理高级市场推广经理蒋家亮
一、安森美半导体公司概览
安森美半导体(ON Semiconductor,美国纳斯达克上市代号:ON)致力于推动高能效电子创新,总部位于美国亚利桑那州菲尼克斯,全球雇员约34,000人,总收入约54亿美元,市值约100亿美元。公司1999年从摩托罗拉分拆,2000年首次公开募股。现在安森美的主要由汽车、工业/医疗/航空、通信、消费电子与计算5大市场部门组成,营业额比例为:汽车电子营业额占约31%、工业/医疗/航空国防占约28%、通信占约17%、消费电子占约14%、计算机部分占约10%。在2017年全球市场份额前20大非存储器半导体供应商中安森美排列第13,是半导体行业崭露头角的领袖之一。自成立初期至今,安森美收购十多家行业领先企业来扩大自身实力,其中包括CHERRY SEMICONDUCTOR、LSI LOGIC、ADI、FAIRCHILD等。安森美连续三年获得世界最道德企业。
二、适配器市场趋势
自从80年代手机面试到如今,从最开始的大而笨重、功能简单到如今的智能手机,手机的功能越来强大,外观越来越美观。相配套的手机充电器也在不断的演进,从最初的大而笨重、功耗大充电时间长,到如今的USB-C供电,充电能力越来越强大。近年来,提供更多电力以更快充电和为大型电子设备供电的需求日益增加。
三、安森美半导体创新的适配器方案
首先来看一下如今适配器方案面临着哪些关键挑战:
●更高的能效:10%负载能效和平均能效
●更高功率密度及易散热管理
●抗电磁干扰(EMI)性能好,同时保持器件数少
●能涵盖广泛的充电应用,从手机到笔记本电脑等。
●性价比
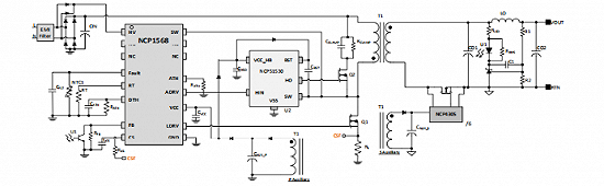
接下来来看一下安森美电源适配器方案,从多模NCP12601、高频准谐振(QR)到有源钳位反激NCP1568,可以看出安森美半导体的USB PD 电源适配器在不断增加功率密度。
1、安森美半导体系统方案
安森美半导体提供关键的硅器件用于有源钳位反激(ACF)设计,其中包括NCP1568有源钳位反激脉宽调制(PWM)控制器;NCP51530高性能高低边MOSFET驱动器;NCP4306次级端同步整流驱动器及SUPERFET®MOSFET,桥式二极管、二极管等。
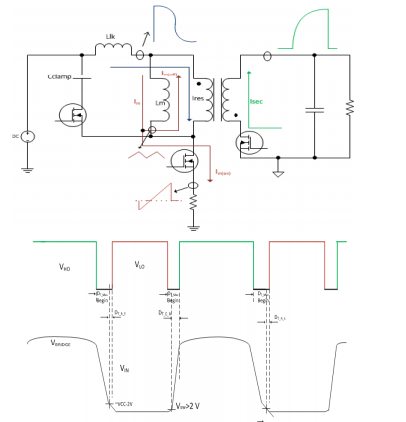
为何采用有源钳位反激拓扑?用于高频工作的传统的反激拓扑存在一些问题:变压器漏电;Mosfet 损耗;在EMI和缓冲器方案中,必须考虑在开关节点处的尖峰关断等。
有源钳位反激拓扑能够化解这些问题,因为其具备以下优点:
●FET零电压开关及固定的开关频率。导致高开关频率,提升效能和EMI性能。
●软增加次级端电流,有利于EMI性能。
●干净的漏极波形,无任何振铃。循环使用漏电能效更佳;EMI性能更好。
●单端拓扑。比LLC相对简单的磁设计;次级端单开关|二极管。
有源钳位反激拓扑
2、NCP1568关键特性要点
●控制模式
自适应零电压开关(ZVS)频率调制支持可变的Vout
集成的自适应死区时间
峰值电流模式控制
●非连续导通模式(DCM)及轻载模式
可选过渡至DMC模式
频率反走,最小31 kHz的频率钳位
静音跳跃消除可闻噪音
待机功耗小于30mW
●高压(HV)启动
700V HV 启动JFET
集成高压开关节点检测以优化ZVS
内置欠压和X2放电
3、NCP1568 USB PD 超高密度演示板
1)NCP1568 USB PD 65W 超高密度演示板
具有30W/in^3的功率密度,满载能效94%@120Vac(20 Vout/3.25A)、94.6%@230Vac(20 Vout/3.25A)。
2)NCP1568 USB PD 90W 超高密度演示板
具有20.8W/in3的功率密度,满载能效92%@115Vac(20 Vout/4.5A)、92.5%@230Vac(20 Vout/4.5A)。
3) NCP1568 40W 5V/8A或10V/4A超高密度演示板
具有24.6W/in3的功率密度,满载能效92.3%@115Vac(5.25V/8A)、93.4%@115Vac(10V/4.A)、93.2%@230Vac( 5.25/8A)、94.1%@230Vac(10V4A)
4、NCP51530高性能700V半桥驱动器
NCP51530是700V高频率、高侧和低侧半桥驱动器。可在较高工作频率下提供最理想的传播延迟、低开关电流与低静态电流。适用于在高频下工作的高效电源。
需求更多的电力、迈向USB C PD标准以及超高密度电源适配器是推动电源适配器的三大市场动力,有源钳位反激是适配器的未来趋势。安森美提供的领先市场的超高密度适配器方案,将推进适配器的下一步演进。
下一篇:TE宣布推出微型同轴电缆连接器
史海拾趣
|
工程中遇到的实际问题:一座大厦,楼下部分为商业,上面为公寓写字楼,如何实现可视对讲的门禁作用?前提是:不影响商业部分使用电梯,日常营业,还要保证公寓的安全性。有这方面经验的同志们可以讨论一下。如果有具体产品,只要产品质量有保证,公 ...… 查看全部问答> |
|
硬件环境:硬件多普达智能手机带蓝牙. 软件环境:Smartphone. 程序主干: 1.g_hComDevice= RegisterDevice (L\"COM\", ComIndex, L\"btd.dll\", (DWORD)&pp); //创建虚拟串口,本地为服务器端 2.g_hComFile = CreateFile (szComPort, ...… 查看全部问答> |
|
这是一个正负脉宽数控调制信号发生器,就是没有运行成功,有的地方看不懂,请教高手帮忙解释一下,谢谢啦! LIBRARY IEEE; USE IEEE.STD_LOGIC_1164.ALL; ENTITY PULSE IS PORT(CLK:IN STD_LOGIC; &nbs ...… 查看全部问答> |
|
UltraEdit的SystemVerilog关键词设置共享 SystemVerilog部分在文件末尾(/L15 打头),每个人的惯用语言不一样,如果你只需要增加SystemVerilog部分而保留其它设置,则把这最后一部分拷下贴到你的 WORDFILE.TXT中就可(别忘了把该文件设为WORDLIST文件:菜单-> 高级->配置->语法高 ...… 查看全部问答> |
|
用Spartan-6做一个简单的PCIE通信板卡,在生成PCIE IP核时,开辟BAR0为128个字节的IO空间,然后直接利用生成的参考设计,生成bit文件和MCS文件。下载MCS文件到配置FLASH后,断电重新再上电后,工控机的WINDOWS XP设备管理器下能够看到该板卡,但是 ...… 查看全部问答> |
|
用的是arm linux交叉编译工具链编译的,连续的打印四句 printf(\"\\r\\n##### Test TFT LCD #####\\r\\n\"); printf(\"[1] TFT240320 8Bit\\n\\r\"); &nbs ...… 查看全部问答> |




