历史上的今天
今天是:2024年12月12日(星期四)
2018年12月12日 | STM32启动模式ISP下载
2018-12-12 来源:eefocus
mcuisp flymcu 同一类型
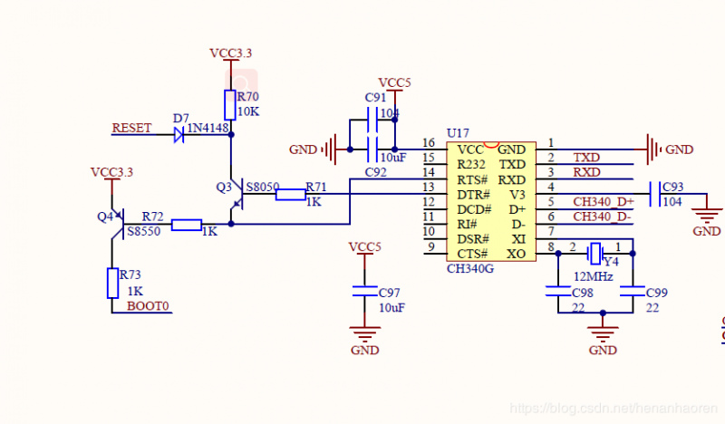
DTR低电平复位,RTS高电平进BootLoader
一键下载电路:
先让RTS拉高BOOT0(设置BOOT0为1),然后再让DTR控制RST为低(STM32为低电平复位).然后再释放RTS为高(停止复位),然后再开始串口下载代码(此时BOOT0可以为高,也可以为低).
RTS、DTR输出高,然后DTR输出高、RTS输出低,产生复位, 然后DTR输出低,复位结束,BootLoad启动 开始ISP下载,下载结束 RTS变高,DTR变高, 顺序不可变。


Boot1 Boot0 启动模式 说明
x 0 主闪存存储器 主Flash
0 1 系统存储器 ISP下载
1 1 内置SRAM
史海拾趣
|
思路: 1. 通过上位机软件编辑处理效果数据,并存入SD卡中; 2. 通过SSP0读取SD卡中的数据信息到RAM中; 3. 更加效果数据的结构,进行数据转换,转换成LED灯具可以设别的灰度数据; 4. 通过SSP1发送灰度数据到LE ...… 查看全部问答> |
|
嵌入式系统应用SQLite开发需要注意那些问题? 另: 招聘,我公司(www.congxing.com.cn)招聘熟悉SQLite嵌入式开发的软件工程师。… 查看全部问答> |
|
大家好,现在开始做一个项目,涉及到将structure text语言转化为plcopen定义的xml文件,由于之前没有这方面经验,所以不知道有没有什么工具进行此方面工作,借此宝地特向各位高手求教,谢谢了。… 查看全部问答> |
|
web版本Quartus ii 如何新建时序仿真文件(vector waveform file ) 在ALTERA官网下载的web版本Quartus ii 如何新建时序仿真文件(vector waveform file )?是不是不能生成啊? 求解答… 查看全部问答> |




