历史上的今天
今天是:2025年01月08日(星期三)
2019年01月08日 | 拥有最小的运算放大器设计麦克风电路是如何设计出来的
2019-01-08
语音指令是许多应用中的一种流行功能,也是让产品具备差异化市场竞争力的优势之一。麦克风是任何基于语音或语音的系统不可缺少的主要组成部分,而驻极体麦克风凭借体积小、低成本和高性能的特点成为了此类应用的常见选择。
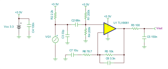
本文围绕高性能、成本敏感型电路系列文章的主题,为大家介绍体积极小、成本优化的驻极体电容式麦克风前置放大器的设计。该设计采用TLV9061,这是业界最小的运算放大器(op amp),采用0.8mm×0.8mm超小外形无引线(X2SON)封装技术。驻极体麦克风放大器的电路配置如图1所示。
图 1:同相驻极体麦克风放大器电路
大多数驻极体麦克风都采用结型场效应晶体管(JFET)进行内部缓冲,JFET采用2.2kΩ上拉电阻进行偏置。声波移动麦克风元件,导致电流流入麦克风内部的JFET漏极。JFET漏极电流在R2上产生电压降,该电压降交流耦合,偏置到中间电源并连接到运算放大器的IN+引脚。运算放大器配置为带通滤波的同相放大器电路。利用预期的输入信号电平和所需的输出幅度和响应,您可以计算电路的增益和频率响应。
让我们来看一个电路的示例设计,用于+ 3.3V电源,输入为7.93mVRMS,输出信号为1VRMS。7.93mVRMS对应于具有麦克风的0.63Pa声级输入和-38dB声压级(SPL)灵敏度规格。带宽目标是将300Hz的常见语音频率带宽传递到3kHz。
公式1显示了定义VOUT和AC输入信号之间关系的传递函数:

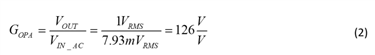
公式2根据预期的输入信号电平和所需的输出电平计算所需的增益:

选择标准的10kΩ反馈电阻,并使用公式3计算R6:

要将所需通带中的衰减从300Hz降至3kHz,请将上(fH)和下(fL)截止频率设置在所需带宽之外(公式4):
![]()
选择C7设置fL截止频率(公式5):

选择C6以设置fH截止频率(公式6):
![]()
要将输入信号截止频率设置得足够低以使低频声波仍能通过,请选择C2以实现30Hz截止频率(fIN)(公式7):
![]()
图2显示了麦克风前置放大器电路的测量传递函数。由于高通滤波器和低通滤波器之间的窄带宽和衰减,平带增益仅达到41.8dB或122.5V / V,略低于目标。
图 2:麦克风前置放大器的传输功能
采用TI的X2SON封装技术将电路安装到6mm直径驻极体麦克风的背面。由于安装尺寸限制,需要采用非常小的运算放大器:TLV9061的占位面积仅0.8mm×0.8mm。此外,0201小尺寸电阻和电容最大限度地减小印刷电路板(PCB)面积,您也可以采用更小的电阻来进一步减小该面积。印刷电路板布局如图3和图4所示。
图 3:安装6mm直径驻极体麦克风背面的麦克风前置放大器布局

图 4:PCB设计的三维视图,显示了麦克风和PCB的不同角度
您可以调整上述设计步骤,以满足不同的麦克风灵敏度要求。在使用TLV9061等小型放大器进行设计时,请注意参考“采用TI X2SON封装进行设计和制造中的布局最佳实践”
史海拾趣
|
在北京奥运会开幕式盛典中,五彩斑斓如梦如幻的灯光无疑是贯穿始终的灵魂。尤其是最后点火仪式中,李宁在一条灯光打出的虚拟卷轴跑道上“飞”过的情形,让人叹为观止。这一切,都有赖于灯光投影控制系统发挥的重要作用。   ...… 查看全部问答> |
|
目录: 第1章 MCS51单片机及单片机程序C51 1.1 单片机的基本知识1 1.1.1 MCS51单片机的基本组成1 1.1.2 80C51的基本特征2 1.1.3 80C51的引脚定义及功能3 1.1.4 80C51的内部结构4 1.1.5 80C51的存储器配置和寄存器6 1.2 汇编语言与C语言8 1 ...… 查看全部问答> |
|
编译OK用J Link下载 DOWNLOADING FILES通过,然后PROGRAMING FLASH就永远不会出来了,IAR就死在这里了用 ST Link相同情况J Link偶尔会报错,说写入CPU的 不是MSP就是MPS寄存器错误这是昨天新建 ...… 查看全部问答> |
|
我的程序DMA采样循环模式,配置如下: DMA_InitStructure.DMA_PeripheralBaseAddr = ADC1_DR_Address; DMA_InitStructure.DMA_MemoryBaseAddr = (u32)&ADCConvertedValue; DMA_InitStructure.DMA_D ...… 查看全部问答> |
|
用的红牛开发板,现在用TIM3 CH3来捕获外部脉冲上升沿然后进入TIM3的中断,现在想用这个外部脉冲的上升沿控制AD转换,所以我现在想将AD用TIM3的中断来触发,不知道可否实现··· 还是直接将用外部脉冲的上升沿控制AD转换??我不知 ...… 查看全部问答> |
|
做技术的人肯定对Linux不会陌生,一种开发源码操作系统,由于其功能强大而且又是免费的,所以非常的诱人,但是他有让很多新手望而生畏,因为他的难以安装和配置,下面就让卓跃教育带您一起去深入的了解Linux ...… 查看全部问答> |
|
请问:之前ADI的方案的比赛都贴在哪个版块的啊? 我这边的图像处理方案才做l了一部分,后面陆续发帖讨论吧,估计在规定时间内做不完全了,算法太复杂!… 查看全部问答> |







