历史上的今天
今天是:2025年01月14日(星期二)
2019年01月14日 | 51 软件模拟SPI驱动OLED
2019-01-14 来源:eefocus
1.OLED简介
OLED,即有机发光二极管(Organic Light-Emitting Diode),又称为有机电激光显示(Organic Electroluminesence Display, OELD)。OLED由于同时具备自发光,不需背光源、对比度高、厚度薄、视角广、反应速度快、可用于挠曲性面板、使用温度范围广、构造及制程较简单等优异之特性,被认为是下一代的平面显示器新兴应用技术。
OLED显示技术具有自发光的特性,采用非常薄的有机材料涂层和玻璃基板,当有电流通过时,这些有机材料就会发光,而且OLED显示屏幕可视角度大,并且能够节省电能。
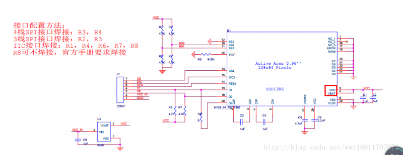
2.OLED模块简介
本文采用中景园的 0.96 寸的OLED显示模块。原理图如下:

2.1模块特点:
1)0.96 寸 OLED 有黄蓝,白,蓝三种颜色可选;其中黄蓝是屏上 1/4 部分为黄光,下 3/4 为蓝;而且是固定区域显示固定颜色,颜色和显示区域均不能修改;白光则为纯白,也就是黑底白字;蓝色则为纯蓝,也就是黑底蓝字。
2)分辨率为 128*64;
3)多种接口方式;OLED 裸屏总共种接口包括:6800、8080 两种并行接口方式、3 线或 4 线的串行 SPI 接口方式、 IIC 接口方式(只需要 2 根线就可以控制 OLED 了),这五种接口是通过屏上的 BS0~BS2 来配置的。
2.2模块接口:
接口 功能
GND 电源地
VCC 电源正(3~5.5V)
D0 OLED 的 D0 脚,在 SPI 和 IIC 通信中为时钟管脚
D1 OLED 的 D1 脚,在 SPI 和 IIC 通信中为数据管脚
RES OLED 的 RES#脚,用来复位(低电平复位)
DC OLED 的 D/C#E 脚,数据和命令控制管脚
CS OLED 的 CS#脚,片选管脚
2.3 OLED 驱动 IC:
本屏所用的驱动 IC 为 SSD1306;其具有内部升压功能;所以在设计的时候不需要再专一设计升压电路;屏也可以选用外部升压,。SSD1306 的每页包含了128 个字节,总共 8 页,这样刚好是128*64 的点阵大小。

2.4 OLED 驱动方式:
此模块支持四线 SPI、三线 SPI、IIC 接口和 6800、8080 并口方式,模块的通信接口是通过 BS0,BS1,BS2 三个管脚来配置。

2.5 SSD1306的命令

0X81:设置对比度。包含两个字节,第一个0X81为命令,随后发送的一个字节为要设置的对比度的值。这个值设置得越大屏幕就越亮。
0XAE,0XAF: 0XAE为关闭显示命令;0XAF为开启显示命令。
0X8D:包含2个字节,第一个为命令字,第二个为设置值,第二个字节的BIT2表示电荷泵的开关状态,该位为1,则开启电荷泵,为0则关闭。在模块初始化的时候,这个必须要开启,否则是看不到屏幕显示的。
命令0XB0~B7:用于设置页地址,其低三位的值对应着GRAM的页地址。
0X00~0X0F:用于设置显示时的起始列地址低四位。
0X10~0X1F:用于设置显示时的起始列地址高四位。
3.实现程序
3.1 模拟SPI
时序:

对应时序图实现程序:
程序:
sbit OLED_SCL=P3^0;//时钟 D0(SCLK)
sbit OLED_SDIN=P3^1;//D1(MOSI) 数据
sbit OLED_RST =P3^2;//复位
sbit OLED_DC =P3^3;//数据/命令控制
sbit OLED_CS=P3^4; //片选
//Function:向OLED设备写入一个字节
//Input:dat:写入的数据/命令;cmd:写入的是数据或命令判断
//cmd=0:写入命令;cmd=1:写入数据(DC为高:数据;DC为低:命令)
//Output:无
//Return:无
//Others:无
void Spi_Write_Byte(uchar dat,uchar cmd)
{
uchar len;
if(cmd)
OLED_DC = 1;
else
OLED_DC = 0;
OLED_CS = 0;
for(len=0;len<8;len++)
{
OLED_SCL = 0;//低电平开始采样数据
if(dat&0x80)
OLED_SDIN = 1;
else
OLED_SDIN = 0;
OLED_SCL = 1;
dat = dat<<1;
}
OLED_CS = 1;
OLED_DC = 1;
}
显示部分实现:
#include "oled_display.h"
#include "oled_font.h"
//Function:设置显示坐标
//Input:x:横坐标;y:纵坐标
//Output:无
//Return:无
//Others:无
void OLED_Set_Pos(uchar x,uchar y)
{
Spi_Write_Byte(0xb0+y,OLED_CMD);//列偏移
Spi_Write_Byte(((x&0xf0)>>4)|0x10,OLED_CMD);//行高四位地址
Spi_Write_Byte((x&0x0f)|0X01,OLED_CMD);//行低四位地址
}
//Function:开启OLED显示
//Input:无
//Output:无
//Return:无
//Others:无
void OLED_Display_On(void)
{
Spi_Write_Byte(0X8D,OLED_CMD);//设置DCDC
Spi_Write_Byte(0X14,OLED_CMD);//打开DCDC
Spi_Write_Byte(0XAF,OLED_CMD);//打开OLED
}
//Function:关闭OLED显示
//Input:无
//Output:无
//Return:无
//Others:无
void OLED_Display_Off(void)
{
Spi_Write_Byte(0X8D,OLED_CMD);//设置DCDC
Spi_Write_Byte(0X10,OLED_CMD);//关闭DCDC
Spi_Write_Byte(0XAE,OLED_CMD);//关闭OLED
}
//Function:清屏
//Input:无
//Output:无
//Return:无
//Others:无
void OLED_Display_Clear(void)
{
uchar page,len;
for(page=0;page<8;page++)
{
Spi_Write_Byte(0xB0+page,OLED_CMD);//设置页地址(0--7)
Spi_Write_Byte(0X00,OLED_CMD);//设置显示位置—列低地址
Spi_Write_Byte(0X10,OLED_CMD); //设置显示位置—列高地址
for(len=0;len<128;len++)
Spi_Write_Byte(0,OLED_DATA);//写入0;屏熄灭
}
}
//Function:在指定位置显示一个字符,包括部分字符
//x:0~127;y:0~63;size:选择字体 16/12
//Input:x:横坐标;y:纵坐标;str:显示的字符
//Output:无
//Return:无
//Others:无
void OLED_Display_Onechar(uchar x,uchar y,uchar str)
{
uchar i=0,ret=0;
//ret = str -32;
ret = str - ' ';//得到偏移后的值,对ASCLL码进行一个减法.即在二维数组里找它的位置
if(x>Max_Column-1)
{
x = 0;
y = y + 2;//针对16号的字符
}
if(SIZE == 16 )
{
OLED_Set_Pos(x,y);
//16的字体分成两部分写入
for(i=0;i<8;i++)
Spi_Write_Byte(F8X16[ret*16+i],OLED_DATA);
OLED_Set_Pos(x,y+1);
for(i=0;i<8;i++)
Spi_Write_Byte(F8X16[ret*16+i+8],OLED_DATA);
}
else{
OLED_Set_Pos(x,y+1);
for(i=0;i<6;i++)
Spi_Write_Byte(F6x8[ret][i],OLED_DATA);
}
}
//Function:显示字符串
//Input:x:横坐标;y:纵坐标;str:显示的字符串
//Output:无
//Return:无
//Others:无
void OLED_Display_String(uchar x,uchar y,uchar *str)
{
uchar i=0;
while(str[i]!='\0')
{
OLED_Display_Onechar(x,y,str[i]);
x += 8;
if(x>120)
{
x = 0;
y += 2;
}
i++;
}
}
//Function:显示中文
//Input:x:横坐标;y:纵坐标;no:显示的字的序号
//Output:无
//Return:无
//Others:无
void OLED_Display_Chinese(uchar x,uchar y,uchar no)
{
uchar ch,addr=0;
OLED_Set_Pos(x,y);
for(ch=0;ch<16;ch++)//数组行列寻址
{
Spi_Write_Byte(TEST[2*no][ch],OLED_DATA);
addr += 1;
}
OLED_Set_Pos(x,y+1);
for(ch=0;ch<16;ch++)
{
Spi_Write_Byte(TEST[2*no+1][ch],OLED_DATA);
addr += 1;
}
}
//Function:显示图片
//Input:x0,x1:横坐标;y0,y1:纵坐标;BMP:显示的图片
//注意:y1<8,页寻址模式
//Output:无
//Return:无
//Others:无
void OLED_Display_Picture(uchar x0,uchar y0,uchar x1,uchar y1,uchar BMP[])
{
uchar x,y;
uint i=0;
if(y1%8==0)
y = y1 / 8;
else
y = y1 /8 + 1;
for(y=y0;y { OLED_Set_Pos(x0,y); for(x=x0;x { Spi_Write_Byte(BMP[i++],OLED_DATA); } } } //计算m的n次方 uint OLED_Pow(uchar m,uchar n) { uint ret = 1; while(n--) ret *= m; return ret; } //Function:显示数字 //Input:x:横坐标;1:纵坐标;num:显示的数字:len:数字长度;size_num:数字字体 //Output:无 //Return:无 //Others:无 void OLED_Display_Num(uchar x,uchar y,uint num,uchar len,uchar size_num) { uchar t,temp; uchar enshow = 0; for(t=0;t { temp = (num/OLED_Pow(10,len-t-1))%10;//把显示的数字一位一位取出来 if(enshow==0&&t<(len-1)) { if(temp==0) { OLED_Display_Onechar(x+(size_num/2)*t,y,' '); continue; } else enshow = 1; } OLED_Display_Onechar(x+(size_num/2)*t,y,temp+'0'); } } //初始化SSD1306 void OLED_Init(void) { OLED_RST = 1; delay_ms(200); OLED_RST = 0; delay_ms(200); OLED_RST = 1; Spi_Write_Byte(0xAE,OLED_CMD);//关闭OLED Spi_Write_Byte(0x00,OLED_CMD);//设置列低位地址 Spi_Write_Byte(0x10,OLED_CMD);//设置列高位地址 Spi_Write_Byte(0x40,OLED_CMD);//设置起始行地址及映射RAM显示起始行 (0x00~0x3F) Spi_Write_Byte(0x81,OLED_CMD);//对比度设置 Spi_Write_Byte(0xCF,OLED_CMD); // Set SEG Output Current Brightness Spi_Write_Byte(0xA1,OLED_CMD);//--Set SEG/Column Mapping 0xa0左右反置 0xa1正常 Spi_Write_Byte(0xC8,OLED_CMD);//Set COM/Row Scan Direction 0xc0上下反置 0xc8正常 Spi_Write_Byte(0xA6,OLED_CMD);//设置显示方式;bit0:1,反相显示;0,正常显示 Spi_Write_Byte(0xA8,OLED_CMD);//设置驱动路数(1 to 64) Spi_Write_Byte(0x3f,OLED_CMD);//--1/64 duty Spi_Write_Byte(0xD3,OLED_CMD);//-设置显示偏移(0x00~0x3F) Spi_Write_Byte(0x00,OLED_CMD);//-not offset Spi_Write_Byte(0xd5,OLED_CMD);//--set display clock divide ratio/oscillator frequency Spi_Write_Byte(0x80,OLED_CMD);//--set divide ratio, Set Clock as 100 Frames/Sec Spi_Write_Byte(0xD9,OLED_CMD);//--set pre-charge period Spi_Write_Byte(0xF1,OLED_CMD);//Set Pre-Charge as 15 Clocks & Discharge as 1 Clock Spi_Write_Byte(0xDA,OLED_CMD);//--set com pins hardware configuration Spi_Write_Byte(0x12,OLED_CMD); Spi_Write_Byte(0xDB,OLED_CMD);//--set vcomh Spi_Write_Byte(0x40,OLED_CMD);//Set VCOM Deselect Level Spi_Write_Byte(0x20,OLED_CMD);//设置页地址模式(0x00/0x01/0x02) Spi_Write_Byte(0x02,OLED_CMD);// Spi_Write_Byte(0x8D,OLED_CMD);//--set Charge Pump enable/disable Spi_Write_Byte(0x14,OLED_CMD);//--set(0x10) disable Spi_Write_Byte(0xA4,OLED_CMD);//禁用显示开启;bit0:1,开启;0,关闭;(白屏/黑屏)(0xa4/0xa5) Spi_Write_Byte(0xA6,OLED_CMD);// 不使用反向显示 (0xa6/a7) Spi_Write_Byte(0xAF,OLED_CMD);//打开显示 Spi_Write_Byte(0xAF,OLED_CMD); /*display ON*/ OLED_Display_Clear(); OLED_Set_Pos(0,0); } 断断续续总算写完了,欢迎大家积极讨论,互相学习。
史海拾趣
|
1、软件工程或计算机软件相关专业,本科以上学历,英语四级以上。 2、熟练掌握C++及MFC编程,有3年以上基于EVC系统的开发经验。 公司地址:北京市海淀区西三旗 如有意者,可将简历发送至:hj3850@163.com 亦可来电 ...… 查看全部问答> |
|
可以连上,必须把JTAG口RST脚上的电容拿掉,但又碰到了新问题:在线仿真5438时速度极慢,下载操作需1分钟左右,执行一个单步需十几秒,执行一次复位需半分钟,运算结果倒是正确的。iar是4.20.1版,操作系统是vista,仿真器是USB型的LSD-FET430UIF, ...… 查看全部问答> |
|
Lm3S811 PLL 设置倍频到 50Mhz 之后,为什么实际只有37.5Mhz 呢? Lm3S811 PLL 设置倍频到 50Mhz 之后,为什么实际只有37.5Mhz 呢? SysCtlClockSet(SYSCTL_SYSDIV_4 | SYSCTL_USE_PLL | SYSCTL_OSC_MAIN |SYSCTL_XTAL_6MHZ);//UART 初始化SysCtlPeripheralEnable(SYSCTL_PERIPH_UART0);SysCtlPeripheral ...… 查看全部问答> |
|
急求助:Linux无法从NFlash(K9F1208U0A)启动 自己开了一个ARM架构板, CPU: S5PC100, SDRAM: K4T1G164QQ(两颗),Nand flash: K9F1208U0A。现在系统能从SD卡启动,对FLASH擦除操作后返回OK,但将SD卡取后,从FLASH启动串口不出现任何信息。有没有人知道是哪里出了问题,急求大家的帮助,不甚 ...… 查看全部问答> |
|
求介绍一款支持G.711压缩标准的语音芯片,能将语音数字化! 最近做项目用到支持G.711标准的语音压缩芯片,并且要求录音时间不小于30S,我算了一下这个要求芯片的存储空间至少是64KB*30=1920KB,大于2M的就可以。因为小弟接触的比较少,在网上也没有搜到,故求大神帮助! … 查看全部问答> |




