历史上的今天
今天是:2025年01月24日(星期五)
2019年01月24日 | 永阜康科技突破单节锂电池局限性,推出IC-HT878/HT878T
2019-01-24
便携式蓝牙音响是目前使用量最大的音箱产品,特别是随着智能手机、智能家居的兴起,其销量逐年攀升。其连接方便,与手机等音乐设备可无缝连接;它可随身携带,放置在车中、卧室、客厅,甚至室外、广场,应用场景非常广泛。
最初,便携式蓝牙音响普遍的方案是仅靠单节锂电池3.7V驱动,成本不高、电池可持续播放时间较长,广泛被消费者接受。
但随着消费升级,人们开始不满足于受限的功率。便携式蓝牙音响开始朝着更大功率、更饱满的音质、更浑厚的低音方向努力,以追求更广阔的市场。期间,有些音响厂家尝试使用一节锂电池外置升压芯片供电给音频功放的方案,亦或使用一节锂电池供电给内置升压的音频功放的方案。这些方案均不同程度的提升了系统功率,在音质上有了更好的表现。
由此,深圳市永阜康科技有限公司推出单节锂电池内置自适应升压AB/D类切换8W双声道音频功放IC-HT878/HT878T,突破了单节锂电池供电的局限性,为用户提供极致的功率输出,自带的AB/D类切换功能完美的解决FM收音干扰,其优异的性能堪称现阶段单节锂电内置升压双声道音频功放的巅峰之作。
概述
HT878是一款内置自适应升压的立体声D类音频功率放大器,由锂电池供电升压至VPOUT=8V时,THD+N=1%、1kHz信号条件下,能连续输出2×6W功率(4Ω负载);HT878T升压至VPOUT=8.5V时,THD+N=1%、1kHz信号条件下,能连续输出2×7W功率(4Ω负载);另外,其还支持AB类模式。
HT878内置H类升压,可提供7.5V, 8V,8.5V三种最大输出电压选择;HT878T内置G类升压,可任意设置最大升压值,以满足不同的输出功率需求。该升压在小音乐信号时不升压,仅当功率较大时工作,而HT878更是能提供一个适应输出功率的电压给D类功放。其可大幅提高系统效率,延长电池续航时间。
HT878具有可任意配置的限幅(Limiter)功能。限幅功能开启后,即使输入信号很大,音乐输出也能被限制在指定的功率和THD+N之内,满足不同音质体验和保护喇叭的需求。
HT878还具有自动限温控制(TFB)功能,在高功率输出、高环境温度、AB类模式低效率等情况下导致芯片片内温度较高时,芯片能自动降低系统增益,避免芯片进入过温关断保护模式,在保证音乐品质的前提下显著提升音乐峰值功率。
此外,HT878内部集成免滤波器调制技术,能够直接驱动扬声器,内置的关断功能使待机电流最小化,还集成了输出端过流保护、片内过温保护和电源欠压异常保护等功能。
特点
1、可任意配置的限幅功能
自由配置音频限制幅度,使输出音频信号限制在固定失真水平内
2、内置自动限温控制功能
适应不同散热条件,避免出现过温关断现象
3、高效自适应升压功能
● 自适应功放功率的H类升压轨(HT878),和自适应G类升压(HT878), 延长播放时间
● 可调节最大限流值,有效防止电池拉死
● 最大升压值可调(HT878为3档固定值;HT878T则外部任意设定)
4、支持AB类与D类切换
5、THD+N: 0.04%(RL=4Ω, fIN=1kHz, Po=2×1.0W)
6、低静态电流:7mA, 3.7V
7、输出功率(VBAT=4.2V, fIN=1kHz, THD+N= 1%,RL=4Ω)
● 2×5.5W (HT878, BST=L, 连续功率)
● 2×6W (HT878, BST=NC, 连续功率)
● 2×6.5W (HT878, BST=H, 瞬态功率)
● 2×7W (HT878T, VPOUT=8.5V, 连续输出)
● 2×8.5W (HT878T, VPOUT=8.5V, THD+N =10%,瞬态输出)
8、VBAT供电范围:2.8V至5.5V
9、三种增益选择:21dB, 25.5dB, 30dB
10、免滤波器数字调制,直接驱动扬声器
11、保护功能:过流/过热/欠压异常保护功能
12、无铅无卤封装,TSSOP24L-PP
APPLICATIONS
●智能音响 ●无线音响 ●便携式音箱 ●2.1声道小音箱 ●拉杆音箱 ●便携式游戏机
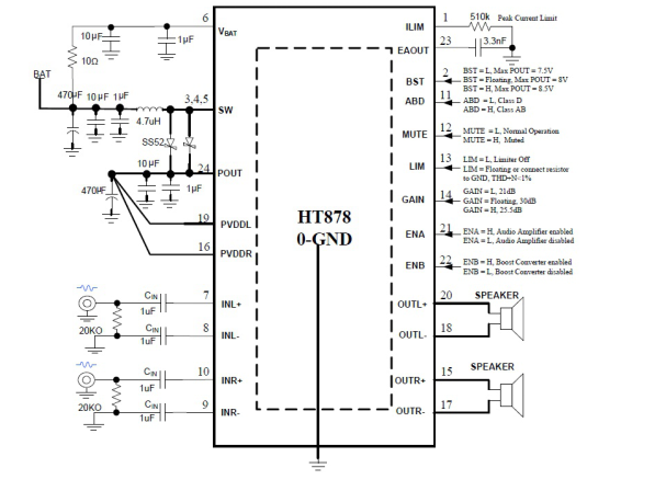
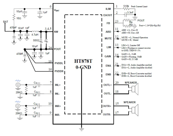
管脚定义及排列特点
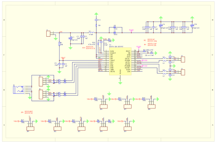
典型应用原理图
DEMO板电路图
DEMO板物料清单
DEMO板PCB顶层贴片图
DEMO板PCB底层贴片图
DEMO板PCB顶层设计图
DEMO板PCB底层设计图
史海拾趣
|
RS-485网络故障查找与排除 尽管更加现代化的替代技术日益增多,但RS-485技术仍然在无数的通信网络中保持着中流砥柱的地位。以下是检查常见故障和建立比较麻烦的RS-485网络的8步方法。 1. RS-485使用一对非平衡差分信号,这意味着网络中的每一个设备 ...… 查看全部问答> |
|
44V,而失调电压则只有300uV。广泛应用在高边或低边电流检测,电池监视,汽车电子,功率管理以及手提测试测量系统。本文介绍了LT6105的主要性能,方框图以各种典型的应用。LT6105: High Side Current Sense Amplifier Features Input Range from – ...… 查看全部问答> |
|
我利用xp ddk里面的e100bex的这个例子,把它转换成vc形式,编译提示说没有e100_wmi.h这个文件,我搜索了一下我的电脑里,也没有发现这个文件。 这是个ndis的例子,求高手帮忙… 查看全部问答> |
|
问一个windowsmobile 下用c#实现双缓冲的效率问题,兼bitblt用法的讨论 把所有的要画的元素都事先画在了一个bitmap里面,在onPiant()方法里面使用 e.Graphics.drawImage(bitmap,0,0) 发现速度不是一般的慢.后来查看资料,c#下面使用的是gdi+,在绘制过程中,双缓冲只能解决闪烁问题,无法解决效率问题.后来又想采用bitblt的 ...… 查看全部问答> |
|
我的操作系统是server 2003 .但是wince 5.0 貌似只支持xp 和 server2000 .有什么办法解决或者,应该安装哪一个版本的模拟器它支持server 2003.谢谢诶… 查看全部问答> |
|
我想在evc下实现浏览文件夹的功能,下面是一段在vc下运行正确的代码,在evc下不能运行,我刚接触evc,请各位大虾指教!谢谢! BROWSEINFO bi; &n ...… 查看全部问答> |
|
u-boot-2010.03在tq6410上的移植详解(连载) 二)http://bbs.embedsky.net/viewthread.php?tid=6761&extra=page%3D1 3)修改u-boot跟目录下的Makefile文件。查找到smdk6400_config的地方,在他下面按照smdk6400_config的格式建立smdk6410_config的编译选项,另外还要指定交叉编译器 #gedit ...… 查看全部问答> |




