历史上的今天
今天是:2025年03月12日(星期三)
2019年03月12日 | 安森美半导体技术文章:电流驱动电流检测电路
2019-03-12
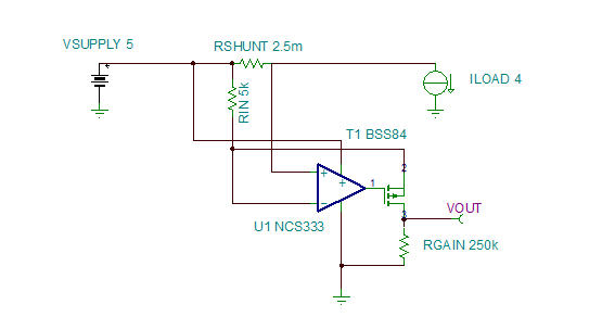
在此介绍的基于运放的电流检测电路并不新鲜,它的应用已有些时日,但很少有关于电路本身的讨论。在相关应用中它被非正式地命名为“电流驱动”电路,所以我们现在也这样说。让我们首先探究其基本概念,它是一个运算放大器和MOSFET电流源(注意,如果您不介意基极电流会导致1%左右的误差,也可以使用双极晶体管) 。图1A显示了一个基本的运算放大器电流源电路。把它垂直翻转,这样我们可在图1B中做高边电流检测,在图1C中重新绘制,来描绘我们将如何使用分流电压作为输入电压,图1D是最终的电路。

图1. 此图描述了从基本运算放大器电流源转换为具有电流输出的高边电流检测放大器
图2显示了电路电源电压低于运算放大器的额定电源电压。在电压-电流转换中添加一个负载电阻,记住您现在有一个高阻抗输出,如果您想要最简单的方案,这样可能就行了。
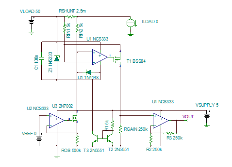
基本电路
图2显示了实施高边电流检测的基本的完整的电路。需要考虑的细节有:
· 运放必须是轨对轨输入,或有一个包括正供电轨的共模电压范围。零漂移运算放大器可实现最小偏移量。但请记住,即使使用零漂移轨对轨运放,在较高的共模范围内运行通常不利于实现最低偏移。
· MOSFET漏极处的输出节点由于正电压的摆动而受到限制,其幅度小于分流电源轨或小于共模电压。增加增益缓冲器可以降低该节点处电压摆幅的要求。
· 该电路在死区短路时不具备低边检测或电流检测所需的零伏特共模电压能力。在图2的电路中,最大共模电压等于运算放大器的最大额定电源电压。
· 该电路是单向的,只能测量一个方向的电流
· 增益精度是RIN和RGAIN公差的直接函数。非常高的增益精度是可能的。
· 共模抑制比(CMRR)一般由放大器的共模抑制能力决定。MOSFET也对CMRR有影响,漏电的或其他劣质的MOSFET可降低CMRR。
图2 最简单的方法是使用电源电压额定值内的运算放大器。这被配置为增益50。增益通过RGAIN/RIN设定
性能优化
一个完全缓冲的输出总是比图2的高阻抗输出要灵活得多,并且在缓冲器中提供2的轻微增益,可降低第一级和MOSFET的动态范围要求。
在图3中,我们还添加了支持双向电流检测的电路。这里的概念是使用电流源电路(还记得图1A吗?)与U1非逆变输入的输入电阻(RIN 2)一起,等于RIN(在这种情况下为RIN 1)。然后这个电阻器产生一个抵消输出的压降,以适应必要的双向输出摆动。从REF引脚到整个电路输出的增益基于RGAIN/ROS的关系,使得REF输入可以被配置为提供单位增益,而不考虑通过RGAIN/RIN设置的增益(只要RIN 1和RIN 2是相同的值),从而像传统的差分放大器参考输入:
VREFOUT = VREF * (RGAIN/ROS) * ABUFFER
(其中ABUFFER是缓冲增益)
注意,在所有后续电路中,双向电路是可选的,对于单向电路可以省略。
图3. 此版本增加了缓冲输出和双向检测能力。它提供了一个参考输入,即使在RIN 1和RIN 2值所确定的不同增益设置下,它也总是以单位增益运行
在高共模电压下使用
通过浮动电路和使用具有足够额定电压的MOSFET,电流驱动电路几乎可在任何共模电压下使用,电路的工作电压高达数百伏特已经成为一个非常常见和流行的应用。电路能达到的额定电压是由所使用的MOSFET的额定电压决定的。
浮动电路包括在放大器两端增加齐纳二极管Z1,并为它提供接地的偏置电流源。齐纳偏压可像电阻一样简单,但本文作者喜欢电流镜技术,因为它提高了电路承受负载电压变化的能力。在这样做时,我们已创建了一个运放的电源“窗口”,在负载电压浮动。
另一个二极管D1已出现在高压版本中。这个二极管是必要的,因为一个接地的短路电路最初在负载处会把非逆变输入拉至足够负(与放大器负供电轨相比),这将损坏放大器。二极管限制这种情况以保护放大器。
图4. 高压电路“浮动”运放,其齐纳电源在负载电压轨
该电路其它鲜为人知的应用
我不确定是否有人使用电流检测MOSFET。在几年前的一些实验室研究中,我确信,一旦校准,MOSFET电流检测是非常精确和线性的,但它们有约400 ppm的温度系数。尽管如此,最佳的电路结构迫使检测电极在与MOSFET的源电压相同的电压下工作,同时输出部分电流。图5显示了如何使用电流驱动电路来实施。

图5. MOSFET检测FET电路
最后,欲通过该电路获得额外乐趣,并演示它如何用于“比率”电流,请参阅:
https://www.edn.com/design/automotive/4458898/Use-copper-to-temperature-compensate-high-current-measurements
下一篇:应该怎么学才能入门电子技术
史海拾趣
|
always@(posedge iCLK or negedge iRST) if(!iRST) max 3; // 6/16 0:max >4; // 5/16 1:max >2; // 4/16 2:max >4; // 3/16 ...… 查看全部问答> |
|
小弟现在要将wm5做的一个项目转移到wince5下,希望有经验的兄弟们指点一下。 应该怎么做,要新建项目码?那么多文件怎么办? 项目是用vs2005 c++做的。… 查看全部问答> |
|
美国Ligos公司是一家专门从事音频,视频控件开发的厂商,所生产的音频,视频类控件功能相当强大,为软件产品的开发提高了效率,也节约了成本,在全球都是享有地位的! 在慧都控件网能买到!重庆慧都科技有限公司---提供专业的控件产品咨询,代理全 ...… 查看全部问答> |
|
我用的是MSPF1611 MCLK=7.3728MHZ现在想产生一个最高频率为2M的方波,程序我是这样写的 void main(void) { WDTCTL = WDTPW +WDTHOLD; // Stop WDT P3DIR|=0x04; P3OUT|=0x04; CCR0 = 4; // ...… 查看全部问答> |
|
10路由器,40终端节点的网络,组网一段时间后无法发送向协调器发送数据 协议栈2.5 网络结构 1 协调器,10路由器,40终端节点。 组网后协调器向所有路由器和终端节点广播数据,路由和终端节点收到数据后回复。 组网10分钟左右,路由器和终端节点可以收到协调器广播数据,但是回复数据协调器无法收到 重启协调器,可以 ...… 查看全部问答> |
|
silkscreenOverComponentPads 减小间距可以解决问题 。可是我在不同的pcb文件里添加元件却是截然不同的 前提都是我建立的文档 规则 应该是一样的 创建时间有半年间隔 现在就出现这样的问题 [ 本帖最后由 ab_cd 于 ...… 查看全部问答> |




