历史上的今天
今天是:2025年04月17日(星期四)
2019年04月17日 | 技术干货—11种常见单片机电路设计模块分享
2019-04-17 来源:EEWORLD
1、双路232通信电路
3线连接方式,对应的是母头,工作电压5V,可以使用MAX202或MAX232。

2、三极管串口通信
本电路是用三极管搭的,电路简单,成本低,但是问题,一般在低波特率下是非常好的。

3、单路232通信电路
三线方式,与上面的三级管搭的完全等效。

4、USB
采用的是PL2303HX,价格便宜,稳定性还不错。

5、SP706S复位电路
带看门狗和手动复位,价格便宜(美信的贵很多),R4为调试用,调试完后焊接好R4。
6、SD卡模块电路(带锁)
本电路与SD卡的封装有关,注意与封装对应。此电路可以通过端口控制SD卡的电源,比较完善,可以用于5V和3.3V。但是要注意,有些器件的使用,5V和3.3是不一样的。

7、LCM12864液晶模块(ST7920)
本电路是常见的12864电路,价格便宜,带中文字库。可以通过PSB端口的电平来设置其工作在串口模式还是并行模式,带背光控制功能。

8、LCD1602字符液晶模块(KS0066)
最常用的字符液晶模块,只能显示数字和字符,可4位或8位控制,带背光功能。

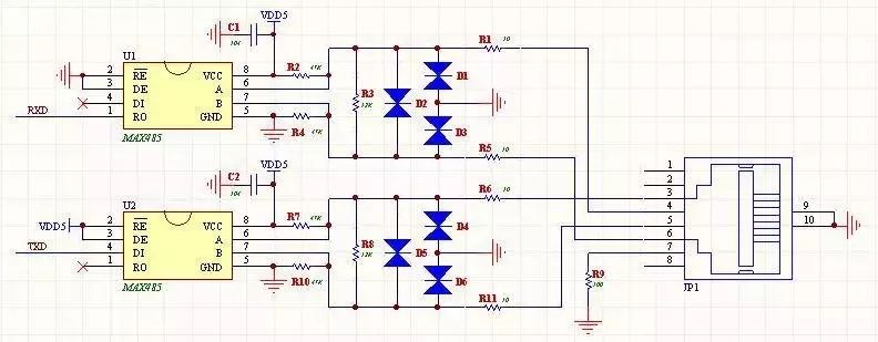
9、全双工RS485电路(带保护功能)
带有保护功能,全双工4线通信模式,适合远距离通信用。

10、RS485半双工通信模块
可以通过选择端口选择数据的传输方向,带保护功率。此模块只能工作在5V。

11、ARM JTAG仿真接口电路
比较完善,可以应用在常规的ARM芯片下,具有有自动下载功能,可以用JLINK或ULINK。

史海拾趣
|
摘要:提出一种有别于 RC缓冲电路的软缓冲电路新技术 ,它结合电流型 PWM 控制 ,利用反激型变换器中的 耦合电感器与外加小容量电容器构成LC谐振电路 ,能以高性价比完成关断感性负载的暂态缓冲 ,并能消除二极管 的反向恢复不良特性。对此电路进行的 ...… 查看全部问答> |
|
我们应用一种wince4.2系统的人机界面,我想应该可以用vs.net来给他写程序,于是写了个很简单的程序,选的项目类型是智能设备.net framework2.0 ,目标平台是windows ce,.net compact framework version2.0 写了简单的程序后生成工程,然后把生成的可 ...… 查看全部问答> |
|
编写好的程序通过U-BOOT下载到SDRAM中运行或者下载到Nand flash中运行。流水灯的时间竟然不一样,请问这是怎么回事? SDRAM中时要快很多,从flash引导时要慢很多。有人遇到这个情况吗?… 查看全部问答> |
|
上拉电阻使用10K。 连接提示: could not find supported cpu core on jtag chain bad jtag communication:write to ir:expected 0x1,got 0x7(tap command:2)@0f ...… 查看全部问答> |
|
1.CPLD EPM7064S上电后有一个端口的电平输出总是先变为高电平为1s后才恢复正常输出,断电前也是先变为高电平才断电,其它端口没有发现这种情况,都是一直输出低电平,是不是芯片坏了还是上电后CPLD端口的电压不稳定所致呢?我换过另一个片子,同样 ...… 查看全部问答> |




