历史上的今天
今天是:2025年04月24日(星期四)
2019年04月24日 | 超声波屏下指纹成智能手机新宠
2019-04-24 来源:ESM
一直被“模仿”苹果,如今有意“借鉴”安卓手机导入高通独家的超声波屏下指纹识别解决方案,是否意味着,未来智能手机的风向即将改变?

传苹果合作高通屏下指纹方案
引产业链消息,苹果有意在iPhone上使用高通的屏下指纹识别方案,而具体的模组将由GIS-KY来负责生产,这些功能可能会在2020年亮相。
如果两家合作将进一步延伸至屏下指纹识别领域的消息属实,下一代iPhone也许会减去“刘海屏”的设计,屏占比会更大。此外,苹果与高通的超声波屏下指纹识别的合作也将是一个新的卖点。
这是继日前两家正式宣布放弃在全球层面的所有法律诉讼,正式和解后再传出合作的好消息,引起了业界的关注。
针对该传闻,GIS方面表示暂未收到通知,但强调称“客户若有需求,就会依需求出货”。
屏下指纹技术
屏幕指纹其实就是把指纹识别模块放到屏幕下面的技术,识别原理是利用OLED显示屏像素点发射出的蓝绿光照射手指,将指纹纹路照亮,根据不同纹路反射光线不同的原理,捕捉生物信息。然后这些载有生物信息的光线反射穿透屏幕,返回指纹识别芯片。
屏下指纹方案具有美观、便捷、解锁迅速、符合用户习惯等优点。现如今市场上的手机厂商为了在竞争对手中占据最大屏占比的优势可谓是各出奇招,屏下指纹自然就成为了最佳选择。
目前市场上能够是实现商用的屏下指纹技术有两种,分别是光学方案和超声波方案。 前者是以汇顶、新思为代表的光学解决方案,技术难度与成本较低,目前被中高端手机广泛采用,但由于其容易受到干扰,指纹识别错误率较高,该项技术仍有很大的改进空间;后者高通为代表的超声波指纹识别方案技术难度及成本较高,指纹识别效率较好, 被少数定位高端的机型所采用。
两者之间,谁更胜一筹?
此前,有媒体采访中,汇顶科技CEO张帆就这个问题做出了解答:光学和超声波相比,无论是在综合性能上还是成本上都更有优势。从技术实现角度,超声波技术在成本和生产制造过程中仍有一定困难,因此有信心通过屏下光学技术在用户体验和安全性上与前者竞争。“超声波的成本,包括生产制造的过程都更麻烦,而且汇顶的屏下光学指纹可以适用于OLED软、硬屏,但超声波只适用软屏。”
在市场应用来看,光学解决方案目前处于比较成熟的技术阶段,其最早被vivo X20 Plus选用,经过厂商们不断精进该项技术,其已经成为如今市场上大多数中高端智能手机采用的主流方案。
对比起光学指纹来说,超声波信号具有较好的穿透性,可在实现对于指纹识别的同时,能降低手指污垢、油脂以及汗水的干扰,在水下也不会对解锁产生影响。
超声波方案相对发展较晚,原理是通过超声波把手指的指纹形态构建一个3D的图形,然后跟已经存在终端上的信息做比对。该项技术胜在相比普通的指纹识别技术的识别面积更大、安全性更高、对于识别环境也没有太大的要求,湿手也不影响识别操作。三星在近期新上市的Galaxy S10系列就首次采用了这个技术。相信通过时间的验证,这项技术也会被广泛使用在更多手机产品上。
至于这两项技术,哪个更好,其实也都是见仁见智,适合才是最好。在笔者看来,两项技术不是同时起跑,并不具备可比性。如果非要分个高下,或许我们只能等到,在两项技术发展到足够成熟后再来对比,哪一种更受用户好评来做出更客观的判断了。
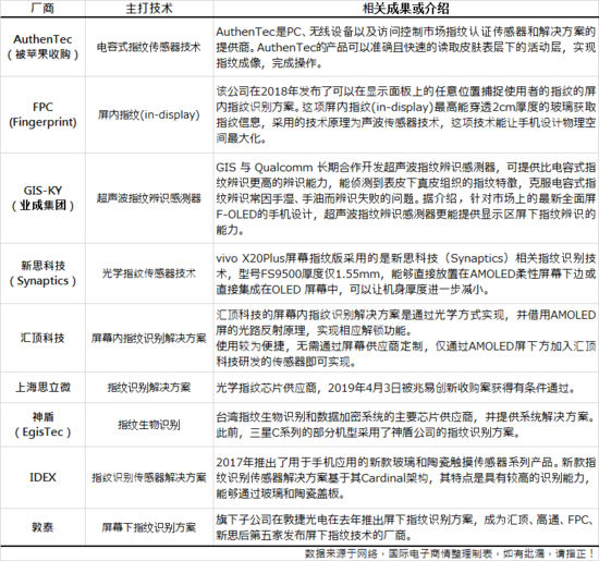
屏下指纹厂商都有哪些?
国际电子商情分析师整理了部分相关的厂商,具体见表。

作为昔日一直被“模仿”苹果,如今有意“借鉴”安卓手机导入高通独家的超声波屏下指纹识别解决方案,这个有趣的风向转变,是不是也意味着,未来智能手机超声波屏下指纹识别解决方案会成为一个趋势?
史海拾趣
|
混频器输出fout=(fin+flo)+(fin-flo),如果(fin-flo)为负值,fout将如何输出?例如,输入频率fin=100M,本振flo=200M,混频器是否只输出和频300M?现在有信号500M-1G,如果本振是750M,比如说600M和900M的频率差频后是否会混叠在一起?… 查看全部问答> |
|
在单片机中如何通过串口给仪器发送ASCII码!因为仪器串口协议已经有了, 1.串口协议 (1)8个数据位,1个停止位,无奇偶校验; (2)波特率:2400、4800、9600、19200bps。 注意:修改了驱动器的波特率后,上位机也应修改为相同的波特率! ...… 查看全部问答> |
|
上海诚聘vxworks开发人员 工作地点上海 通信行业的底层嵌入式研发 要求:2年左右工作经验,大专以上学历,英语读写 联系方式:36673167 EMAIL:wangjx912@163.com… 查看全部问答> |
|
在Wince4.2中,用PPPOE进行ADSL拨号,刚安装、设置好软件后第一次拨号使用完全没有问题。之后就总是可以拨上去,但就是网络不起作用。拨号后提示信息为已连接,查看拨号结果,拨号肯定是成功了,IP地址、网关、DNS地址都正确获得了,但就是Ping公网 ...… 查看全部问答> |
|
需要找人做一个单片机,有兴趣并且有网络通信开发经验的进来看看 功能很简单,只有输入输出,基本无逻辑。 单片机模块=条码扫描枪(usb口或串口)+网口+小的液晶屏+声音输出接口(可接小耳机就行) 功能:从条码枪读入条码发送到网络服务器,返回两个参数,1接收返回字串显示在液晶屏上,2接收返回标识发出 ...… 查看全部问答> |
|
真正的Cortex-M332位单片机来了,定时器等外设全32位 LPC1766 NXP has posted a datasheet for the new Cortex-M3 family of MCU, the LPC176x. These parts are pin-for-pin compatible w ...… 查看全部问答> |
|
【海外酷讯】用ATxmega256A3U MCU 做的示波器手表 如今可穿戴设备如火如荼,一位创客却以Atmel ATxmega256A3U MCU 为基础制作出一块颇具复古风格的“示波器手表”:它具备所有日常的计时功能:时间、日历、闹铃。此外还集成了波形发生器、逻辑分析器等功能模块,虽其貌不扬,但电子工程师们和极客们 ...… 查看全部问答> |




