历史上的今天
今天是:2025年05月12日(星期一)
2019年05月12日 | 基于 K型热电偶CAT-TCS0018的医疗器械体外诊断监控96孔PCR反应
2019-05-12
TE Connectivity作为传感器行业的龙头企业,涉及的传感器类型多种多样,在温度传感器方面,TE是领先的NTC热敏电阻、RTD(铂电阻、镍电阻)、热电偶、热电堆、数字输出温度传感器以及客户定制传感器组件的设计商和生产商。本设计应用在医疗器械体外诊断行业,为监控96孔PCR反应管内部液体温度,选择TE Connectivity 小封装K型热电偶CAT-TCS0018,该热电偶封装小,测温范围宽(-40/+240℃),响应速度快,使用灵活方便,满足本项目需求。本文通过设计合适的热电偶驱动电路,实现对温度的精确测量。

图1:TE热电偶CAT-TCS0018
热电偶是利用塞贝克效应制作成的温度传感器,如果给它们的连接点和基准点提供不同的温度,就会产生电压(热电动势)。

图2:热电偶测温原理
热电偶输出电压比较小40uV/℃(非严格线性),此信号易受噪声影响,对硬件电路要求较高,并且需要冷端补偿,具体已经硬件方案如下:

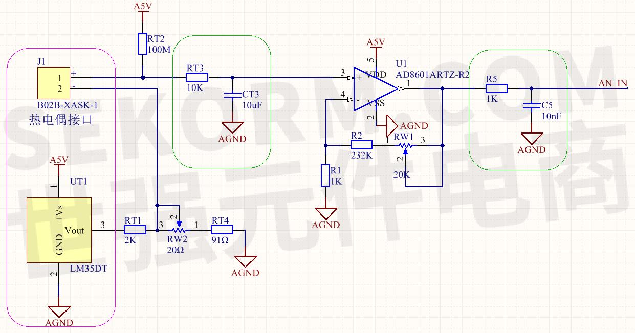
图3:硬件驱动电路
本设计冷端补偿采用温度传感器IC LM35DT,该集成电路输出为10mV/℃,通过电阻分压补偿K热电偶电动势电压。RT3与CT3构成低通滤波器,可以调整它的时间常数,根据实际应用带宽,来达到响应速度和滤波功能的均衡。在ADC前端通过R5和C5进行低通滤波,本设计ADC采用ADI的AD7685,单通道16bit ADC。最后将ADC采集到的电压值通过查表法与温度值进行转换,输出热电偶的测温值。
通过实验验证,该K型热电偶能够很好的实时监控PCR反应管内液体温度。
图4:热电偶监控温度数据
史海拾趣
|
第一讲:开发板和软件的操作使用 1、 介绍配件。 2、 安装软件(ICC AVR 和AVR STUDIO)及其使用,包括新建工程、程序下载,仿真调试;整板测试;板上资源。 3、 着重介绍一下USB接口的仿真器。 第二讲:AVR单片机的概述和C语言的基础知识 ...… 查看全部问答> |
|
现场总线是一种开放式、 数字化、多点通信的控制系统局域网络, 是当今自动化领域中最具有应用前景的技术之一。CAN总线是现场总线中的应用热点,CAN总线支持分布式控制和适时控制的串行通信网络。 由于CAN总线具有通信速率高、开放性好、报文短 ...… 查看全部问答> |
|
DS2-电力载波通讯PLC 什么是电力载波通讯PLC技术? 电力载波通讯PLC(英文:Power line communication)是电力系统特有的通信方式,电力载波通讯是指利用现有电力线,通过载波方式将模拟或数字信号进行高速传输的技术。最大特点是不需要重 ...… 查看全部问答> |
|
最近要在原来的板子上添加3G模块,用的是中兴的MC8630,但该模块的AT指令是通过串口来发送接收的,而相关的数据信息是通过USB来进行的 如此一来,我们是这样设想的:在原来的板子上模拟一个虚拟串口来接收上层的AT指令,然后该虚拟串口再把接收到的指令 ...… 查看全部问答> |
|
小弟最近在用mfc编程。用常规定时器定时接收串口中的数据,但是当我点击界面中其它按钮的时候,接收到的串口数据有丢失现象。请问可不可以把常规定时器的优先级设高一些,让其它如鼠标消息的优先级设低一些,从而使接收数据不丢失。 … 查看全部问答> |




