历史上的今天
今天是:2025年08月18日(星期一)
2019年08月18日 | 瞧不起电动车?盘点那些只安装在燃油车上的黑科技
2019-08-18 来源:电动邦
做电动车媒体做多了,看着电动车们一个个不是零百破 4 ,就是自动驾驶,都有智能互联,还玩 V2X,你就会觉得所以电动车真是“电动爹”,车企有啥好东西都先给它按上,买一送一,多买多送。
但其实把眼光放宽点,就知道其实并不是这样,除了那些专注新能源的车企(比如特斯拉,比亚迪),大多数车企有什么新鲜玩意,还是先给燃油车试试的,下面咱们就看看,有哪些车企还没把最新技术给电动车吧。在他们眼里电动车虽然不是“爹”,但肯定是“亲儿子”,这些技术未来也是会给电动车的,就是时间问题。所以你也可以把本文当成“电动车新玩意剧透”。
■ 长城 Collie 牧羊犬智能安全系统
众所周知长城品牌几乎不掺和新能源车,目前长城的插混车集中在 WEY 品牌,电动车集中在欧拉品牌,而这次的 Collie 牧羊犬是伴随着 VV6 上市发布的新玩意,在新能源车上没见到倒也合情合理。
先看一下这只狗狗都能干什么,简单的说它能保证你的生命、财产、信息、环境安全。这其中比较有趣的是信息安全,就是在车车智能互联,人人自动驾驶的年代,让你的车不被黑客入侵。为此长城和很多国字头企业和互联网大厂联合,气势看起来还是非常足的。

而这套系统未来会给哈弗和 WEY 品牌使用,也就是说最快你能在下一辆 WEY 的插混车或者 P8 的换代/改款车型上见到它了,但是是否会给欧拉品牌使用,长城并没有提到。
长城的爆款王 哈弗 H6 还有一套 Hi-Life 智能网联系统,这套系统十分类似比亚迪的 Dilink,是哈弗与百度合作的产品,也能实现接入多种 APP,比如爱奇艺、小红书、美团等。既然是百度的合作款,那么它也能通过百度的智能音箱,来实现一点智能化家居的功能,就是让车子代替手机作为你和音箱的中介,让你在车里也能控制家里的电器。

目前来看,长城及其旗下品牌对新能源的投入还是略少,也难怪你很少在新能源车上看见长城最新的技术。但在哈弗 H6 如此火爆的前提下,把一切资源都倾斜给它也是最好的选择,作为一家新能源车媒体,我们也希望长城能一视同仁,把新东西也给新能源车车主体验一把。
■ 吉利 GKUI 和智能手表
吉利的 GKUI 系统早在 18 款博越首发,但最新款的 GKUI19 可就只有博越 Pro 车主才能享受了。如果你对最新的智能互联系统不感兴趣,那么这款 X WATCH Limited Edition 呢?

GKUI19 是吉利旗下亿咖通的产品,它的最大特点有两个,一个是自研芯片;另一个是跟一堆厂商都有合作,也就是你一个车机账号,能使用这几家公司的智能设备;想导航时可以选择高德腾讯百度,并且支持多目的地;上面我们说的哈弗,只和百度合作,小米的音箱它是控制不了的。那么按理说 GKUI19 属于迭代产品,那么老车能升级成这个版本吗?当然可以,只不过因为硬件原因,老车主可能享受不到全部功能了。

而 X WATCH 智能手表能实现车辆控制功能,比如启动/停止发动机、一键关窗、解锁与开锁、座椅加热、空调等。普通的通讯、健康、娱乐功能也不少,看起来还挺好玩的,不过目前只有博越 Pro 车主才能拥有。而根据最新消息,2020 款的博瑞 GE,并没有搭载这块手表;至于几何品牌,也没有传言要搭载的消息,新能源车们哭晕在厕所。

但大家也没必要过于担心,未来 GKUI19 肯定会慢慢普及的,耐心等待就好了。
■ 斑马 MARS V3.0
斑马系统似乎人人都有,可最新款的斑马系统谁不想要呢?新版系统更新了地图导航,能实现一次输入三个中途点,也就是说你可以去火车站接人后去西单吃饭,再回家。3.0 终于把场景引擎落地了,可以简单理解为在某些使用场景下,功能和服务“主动”找人的一个过程,比如车子知道每天 7 点你开车都是要去公司的,那么它就会记住,在某天 7 点你上车时,询问你是否要去公司,并且因为你已经非常熟悉这段路了,语音播报也会简化。

还有一个有趣的功能是,斑马 MARS V3.0 也引入了虚拟形象,从此再也不用羡慕广小祺和 NOMI 了;同时支持在车上看快手短视频(行驶中不行)。


好的高潮来了,能优先享受斑马 MARS V3.0 的幸运儿是谁呢?会有电动车吗?答案是没有,第一批体验车是荣威 RX5、名爵 HS 、大通 MAXUS G50 和福特翼虎。荣威 ERX5、荣威 eRX5、荣威 ei6 、MARVEL X、名爵EZS、名爵 6新能源等一系列车型表示不服。
其实从上面这几家车企在智能互联方面的做法来看,有几个小趋势。第一个是不断优化导航,具体体现在多目的地设定、UI 优化等等;第二个是交互逻辑的简化,几乎都支持免唤醒,打断,模糊识别,学习记忆等功能;第三个是智能家居,通过和生产智能家电的厂商合作,实现车家互控。大趋势自然是 V2X 这种不知道什么时候落地的东西,我们暂且不谈了。
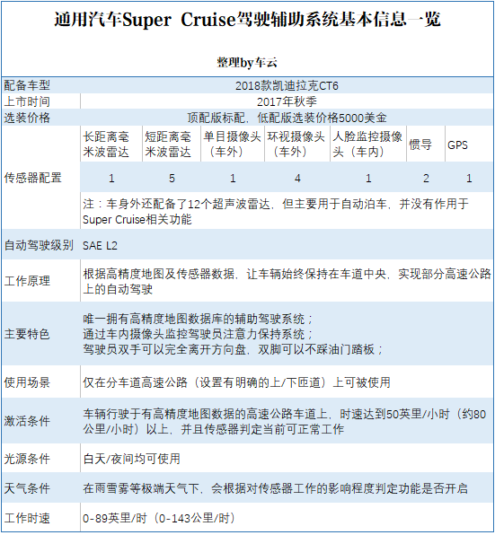
■ 通用 Super Cruise™
按理说电动车和自动驾驶最好的搭配,但获得美国消费者报告自动驾驶靠谱程度排名第一的 Super Cruise™ 却没有给电动车,而是首发搭载在凯迪拉克 CT6 上。Super Cruise™ 属于 L2 级别的自动驾驶,但他们的态度(注意不是技术方案)和特斯拉类似,并不拘泥于 L 几,而是着重于功能的实现。

▲ 图片来自车云网
这套系统拥有 19.3 万公里的高清地图采集数据,但基本都是在美国和加拿大的高速公路上,并且每个季度都会通过 OTA 升级地图;高精地图有一个优势是,如果它记录了某些路上不会变化的东西(如车道线、护栏等),那么在雨雪天气等传感器无法识别这些东西,从而无法作出判读时,可以凭借高清地图的记忆使车子正常行驶。所以说高清地图是自动驾驶的又一保障。
而这套系统其实是自适应巡航、车道中央保持、以及驾驶员注意力保持系统三部分构成,是业内首个做到在高速公路上解放双手的驾驶辅助系统,还是唯一采用高精度地图数据的驾驶辅助系统。

通用称 2019-2020 年,Super Cruise™会进入中国,目前通用和高德一起采集高清地图数据已经人尽皆知,从美国的情况来看,Super Cruise™ 十有八九先给凯迪拉克,电动车们别想了,乖乖等老大哥试完了再下放给你们吧。
■ BBA 好是好,就是不落地
在豪华电动车领域被特斯拉强势入侵后,BBA 不得不在竞品里加了个 T 。从 BBA 的最新电动车来看,奥迪的 Quattro 50 从各种角度都被 Model X 比过,这个平民版真的是续航续航不行,充电充电不行,而且在它交付的时候,特斯拉的 Model Y 就要来了。
再看看宝马,宝马似乎给自家的 i6,也就是 iNEXT 的量产版用上了最先进的宝马外饰设计,据说综合续航里程能达到 700 公里以上,但要 2021 年才交付……而奔驰的 EQC、EQS、EQE、EQB,一个比一个优秀,但都在天上飘着呢。

▲ iNEXT 概念车
所以说就算 BBA 的最新技术都一股脑给了这些电动车,但它们没一个落地的啊,我们怎么评价?
■ 邦点评
其实不管是“燃油爹”还是“电动爹”,想让车企倾尽全部资源打造这款产品,要么是品牌旗舰,要么是走量王者。而对于还在赶路的自主品牌和二线合资品牌来说,把最好的东西给最走量的车型无疑是收益最高的;对于豪华品牌和一线合资品牌,新技术给旗舰车型拔高定位也是合情合理。对于他们来说,电动车不走量,不是旗舰,也就没必要投入过多的资源和技术了。
但是电动化毕竟是大趋势,有些品牌选择先油改电,再慢慢过渡到全新平台,比如 BBA,他们的电动车布局也逐渐清晰;比亚迪和北汽等品牌专注电动车,自然是什么好东西都给电动车用;吉利和广汽选择再创新品牌发展电动车,新的品牌发展需要时间,可能目前没有什么新动作,但不久的将来一定会迎头赶上。
史海拾趣
|
信息产业部电子信息产品管理司副司长丁文武在“2006中国软件产业发展高峰论坛”上透露,未来五年内我国的软件从业人员要达到250万左右。目前,我国的软件产业从业人员的规模还不到120万,软件人才的数量存在巨大的缺口。 人才的短缺性使得软件 ...… 查看全部问答> |
|
搅得不错,与大家分享下,来源:http://www.ourdev.cn/bbs/bbs_content.jsp?bbs_sn=597439&bbs_page_no=1&bbs_id=9999 最近发现突然出现很多人问起如何使用MCU来控制马达,由于工作的原因,最近一直在搞ST7MC和dsPIC30F的BLDC变频控制,手上到是有 ...… 查看全部问答> |
|
看到jxb同志抱怨迟到了,很好奇,迟到的后果有多严重呢? 先说说我们这里,迟到了,希望自己能自觉把这段时间顺延就好了。当然曾经有个别人钻空子,到得晚,也想和别人一起走的。但总不能为了个别人破坏了大家的幸福吧。 也曾呆过一家单位,是要 ...… 查看全部问答> |
|
急求通过u盘盘符获取u盘的设备信息pid,vid,serialnumber(USB_DEVICE_DESCRIPTOR结构体中的数据)的方法. 此USB_DEVICE_DESCRIPTOR 数据结构获得的设备pid,vid,serialnumber escriptor.typedef struct _USB_DEVICE_DESCRIPTOR { UCHAR& ...… 查看全部问答> |
|
#define ADC2 ((ADC_TypeDef *) ADC2_BASE) #define ADC2 ((ADC_TypeDef *) ADC2_BASE) 中(ADC_TypeDef *) ADC2_BASE是什么啊定义一指针变量吗求解… 查看全部问答> |
|
人人都爱易电源——转发有礼! 活动主题:人人都爱易电源——转发有礼! 活动时间:10月11日—28日 活动链接:https://bbs.eeworld.com.cn/thread-352431-1-1.html … 查看全部问答> |




