历史上的今天
返回首页

历史上的今天

今天是:2024年08月22日(星期四)

正在发生

2019年08月22日 | 技术文章—工程师必须掌握的 MOS 管驱动设计细节

2019-08-22 来源:EEWORLD

一般认为MOSFET是电压驱动的,不需要驱动电流。然而,在MOS的G S两级之间有结电容存在,这个电容会让驱动MOS变的不那么简单。



如果不考虑纹波和EMI等要求的话,MOS管开关速度越快越好,因为开关时间越短,开关损耗越小,而在开关电源中开关损耗占总损耗的很大一部分,因此MOS管驱动电路的好坏直接决定了电源的效率。

对于一个MOS管,如果把GS之间的电压从0拉到管子的开启电压所用的时间越短,那么MOS管开启的速度就会越快。与此类似,如果把MOS管的GS电压从开启电压降到0V的时间越短,那么MOS管关断的速度也就越快。由此我们可以知道,如果想在更短的时间内把GS电压拉高或者拉低,就要给MOS管栅极更大的瞬间驱动电流。

大家常用的PWM芯片输出直接驱动MOS或者用三极管放大后再驱动MOS的方法,其实在瞬间驱动电流这块是有很大缺陷的。

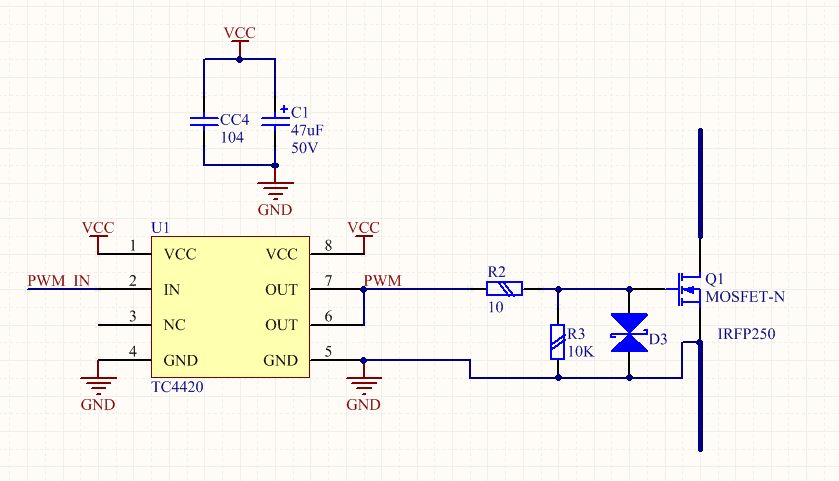
比较好的方法是使用专用的MOSFET驱动芯片如TC4420来驱动MOS管,这类的芯片一般有很大的瞬间输出电流,而且还兼容TTL电平输入。

MOSFET驱动芯片的内部结构

MOS驱动电路设计需要注意的地方

因为驱动线路走线会有寄生电感,而寄生电感和MOS管的结电容会组成一个LC振荡电路,如果直接把驱动芯片的输出端接到MOS管栅极的话,在PWM波的上升下降沿会产生很大的震荡,导致MOS管急剧发热甚至爆炸,一般的解决方法是在栅极串联10欧左右的电阻,降低LC振荡电路的Q值,使震荡迅速衰减掉。

因为MOS管栅极高输入阻抗的特性,一点点静电或者干扰都可能导致MOS管误导通,所以建议在MOS管G S之间并联一个10K的电阻以降低输入阻抗。如果担心附近功率线路上的干扰耦合过来产生瞬间高压击穿MOS管的话,可以在GS之间再并联一个18V左右的TVS瞬态抑制二极管,TVS可以认为是一个反应速度很快的稳压管,其瞬间可以承受的功率高达几百至上千瓦,可以用来吸收瞬间的干扰脉冲。

MOS管驱动电路参考


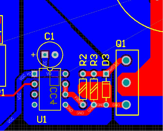
MOS管驱动电路的布线设计

MOS管驱动线路的环路面积要尽可能小,否则可能会引入外来的电磁干扰
驱动芯片的旁路电容要尽量靠近驱动芯片的VCC和GND引脚,否则走线的电感会很大程度上影响芯片的瞬间输出电流。


常见的MOS管驱动波形

image.png?imageView2/2/w/550

如果出现了这样的波形,有很大一部分时间管子都工作在线性区,损耗极其巨大。一般这种情况是布线太长电感太大,栅极电阻都救不了你,只能重新画板子。

image.png?imageView2/2/w/550

高频振铃严重的毁容方波

在上升下降沿震荡严重,这种情况管子一般瞬间死掉。跟上一个情况差不多,进线性区。BOOM!!原因也类似,主要是布线的问题。

又胖又圆的肥猪波

上升下降沿极其缓慢,这是因为阻抗不匹配导致的。芯片驱动能力太差或者栅极电阻太大。果断换大电流的驱动芯片,栅极电阻往小调调就OK了。

image.png?imageView2/2/w/550

打肿脸充正弦的生于方波他们家的三角波

驱动电路阻抗超大发了,此乃管子必杀波,解决方法同上。

image.png?imageView2/2/w/550

大众脸型,人见人爱的方波

高低电平分明,电平这时候可以叫电平了,因为它平。边沿陡峭,开关速度快,损耗很小。略有震荡,可以接受,管子进不了线性区,强迫症的话可以适当调大栅极电阻。


方方正正的帅哥波

无振铃无尖峰无线性损耗的三无产品,这就是最完美的波形了。


推荐阅读

史海拾趣

GS Yuasa Battery Sales UK Ltd.公司的发展小趣事

对于基本二阶段低通滤波器电路,网友可能会有多方面的问题。以下是一些常见问题及其详细回答:

1. 基本二阶段低通滤波器电路的结构是怎样的?

回答:基本二阶段低通滤波器电路通常由两个一阶低通滤波器级联而成,每个一阶低通滤波器包含一个电阻和一个电容。具体来说,电路由两个电阻(R1, R2)和两个电容(C1, C2)组成。输入信号首先经过R1和C1组成的一阶低通滤波器,然后其输出再经过R2和C2组成的第二个一阶低通滤波器。这种结构可以有效滤除输入信号中的高频分量,只保留低频部分。

2. 如何计算二阶段低通滤波器的截止频率?

回答:二阶段低通滤波器的截止频率并非简单地将两个一阶滤波器的截止频率相加或平均。实际上,其截止频率与两个电阻和两个电容的值都有关。对于RC滤波器,单个一阶低通滤波器的截止频率为f_c1 = 1/(2πR1C1)和f_c2 = 1/(2πR2C2)。然而,对于二阶RC低通滤波器,其总截止频率通常使用以下公式计算:

f_c = \frac{1}{2\pi\sqrt{R_1R_2C_1C_2}} \] 这个公式考虑了两个滤波阶段的相互作用。 ### 3. 二阶段低通滤波器相比一阶滤波器有哪些优势? **回答**:二阶段低通滤波器相比一阶滤波器在滤波效果上有显著优势。具体来说,二阶段滤波器在通带内的增益更为平坦,而在阻带内的衰减速度更快(通常为-40dB/dec,比一阶滤波器的-20dB/dec快)。这意味着二阶段滤波器能更好地滤除高频噪声,保留低频信号,从而改善信号的纯度和信噪比。 ### 4. Sallen-Key结构和多路反馈结构(MFB)有什么区别? **回答**:Sallen-Key结构和多路反馈结构(MFB)是二阶低通滤波器的两种常见拓扑结构。Sallen-Key结构通常用于单位增益、高增益精度和低Q值的应用中,其电路结构相对简单,且对运算放大器的性能依赖性较小。而多路反馈结构(MFB)则适用于需要高Q值和高增益的应用场景。MFB结构通过引入额外的反馈路径来实现更高的Q值和更灵活的增益控制,但相应地,其电路复杂度也更高。 ### 5. 在实际应用中,如何选择合适的二阶段低通滤波器参数? **回答**:在选择二阶段低通滤波器的参数时,需要根据具体的应用需求来确定。首先,需要明确滤波器的截止频率,这取决于需要滤除的高频噪声的频率范围。其次,需要考虑滤波器的增益和相位特性,以确保信号在通过滤波器后能够保持所需的幅度和相位关系。最后,还需要考虑滤波器的稳定性和实现复杂度,以确保滤波器在实际应用中能够稳定可靠地工作。 在实际设计过程中,可能需要通过仿真软件来验证所选参数的效果,并根据仿真结果进行调整和优化。此外,还需要注意选择高质量的元件来构建滤波器电路,以确保滤波器的性能和稳定性。
Defender Security公司的发展小趣事

随着勒索软件的日益猖獗,Defender Security公司迅速调整战略,成立了专门的研究小组来对抗这种威胁。他们深入分析了勒索软件的传播方式和攻击手段,开发出了高效的检测和防御系统。通过不断的技术创新和优化,Defender Security成功帮助多家企业抵御了勒索软件的攻击,赢得了市场的广泛认可。

Conexcon Group公司的发展小趣事

在电子行业的发展过程中,环保问题日益受到关注。Conexcon Group积极响应国家环保政策,将绿色环保理念贯穿于产品研发、生产和销售的全过程。公司采用了环保材料和工艺,减少了对环境的污染和破坏。同时,公司还加强了废旧电子产品的回收和处理工作,推动了电子行业的可持续发展。这些举措不仅赢得了消费者的认可和支持,也为公司树立了良好的社会形象。

台湾岱恩(DAIN)公司的发展小趣事

Conexcon Group深知人才是企业发展的根本动力。因此,公司始终重视人才的培养和引进工作。通过与高校和研究机构的合作,公司吸引了大批优秀的科研人才和管理人才。同时,公司还建立了完善的人才激励机制和培训体系,为员工的成长和发展提供了良好的平台。在企业文化建设方面,公司倡导创新、协作、共赢的精神,营造了一个积极向上、充满活力的工作氛围。这些举措不仅激发了员工的工作热情和创造力,也为公司的长期发展注入了强大的动力。

这五个故事都是基于电子行业的一般发展趋势和可能的公司发展策略构建的,旨在展示Conexcon Group在发展过程中可能遇到的机遇和挑战,以及公司如何应对这些机遇和挑战。请注意,这些故事并非基于真实事件,因此可能与实际情况存在出入。

Compact公司的发展小趣事

近年来,电子行业经历了多次技术变革和市场洗牌。面对这些挑战,Compact公司积极调整战略,加大研发投入,以适应市场变化。同时,公司还通过优化生产流程、降低成本等方式提高竞争力。在行业变革中,Compact公司不仅成功应对了挑战,还抓住了机遇,实现了跨越式发展。

Custom LeatherCraft Manufacturing Co Inc公司的发展小趣事

为了扩大市场份额,CLC开始实施全球化战略。他们在世界各地寻找优质的原材料供应商,并与当地的合作伙伴建立长期合作关系。同时,他们还积极参加国际展览和贸易活动,展示自己的产品和技术实力。这些努力使CLC的品牌影响力逐渐扩大,产品也走进了更多的国家和地区。

问答坊 | AI 解惑

SJA1000独立的CAN控制器应用指南

前面介绍了SJA1000独立的CAN控制器的工作原理和电路本文将介绍SJA1000独立的CAN控制器应用指南以变可以更好的运用SJA1000…

查看全部问答>

IT项目管理成功秘笈

你听过能预言祸吉的咒语吗?虽然这是回到在古希腊时代才能听得到,它似乎在当今的整个美国,包括IT领域内的众多企业在内仍然存在并且十分盛行。   卡珊德拉,这位古希腊美女,被深爱她的阿波罗赋予了预知未来的禀赋。但当卡珊德拉拒绝他的时 ...…

查看全部问答>

中国做模拟IC还有前途吗?

工作难找啊 研究生毕业才刚入门,都没人要!一般都去做数字了。…

查看全部问答>

各位大虾,帮忙看看下面是什么编译错误,怎么解决,多谢啦

在PPC下编译出现如下编译错误: 2140: Error: unsupported relocation type                                    &nb ...…

查看全部问答>

为什么基于cepc和geode定制的系统,一个可以跳转,一个停在jumping..上

Debug Serial Init SysInit: GDTBase=80ad70e8 IDTBase=80b28ec0 KData=80b49800 Windows CE Kernel for i486 Built on Jun 24 2004 at 18:23:42 g_pPageDir = 80b4a000               Init ...…

查看全部问答>

关于spi的问题

麻烦各位帮我看看程序 为什么我得不到uclk和mosi的波形呀 #include<msp430x14x.h> void main(void) { volatile unsigned int i; WDTCTL = WDTPW + WDTHOLD; // Stop watchdog BCSCTL1&=~XT2OFF; ...…

查看全部问答>

请教关于pwm波相位的问题?

cortex LM3S系列的单片机中的pwm模块 能否对pwm波进行相位设置?如能大概怎么操作?…

查看全部问答>

ADI USB全速隔离芯片ADUM4160

ADI USB全速隔离芯片ADUM4160 ADuM4160是一款基于ADI公司iCoupler®技术的USB端口隔离器。它将高速CMOS工艺与单片空芯变压器技术相结合,可提供优异的工作性能,并且很容易与低速和全速USB兼容外设集成。许多微控制器实施的USB只向外部引脚提供 ...…

查看全部问答>

有关AD835的使用注意事项?

本帖最后由 paulhyde 于 2014-9-15 03:32 编辑 AD835在使用的过程中会影响结果的主要注意事项有哪些?谢谢!    …

查看全部问答>

CC2530无法下载问题!急。。

一块CC2530板子在下载时,出现“This device has been locked for debugging. To enable debugging and continue with... ”,导致无法下载,另外一块板子如此下载没有问题。 当用SmartRF Flsah pragrammer 下载.hex时,出现“Chip is locked! Not ...…

查看全部问答>