历史上的今天
今天是:2024年09月12日(星期四)
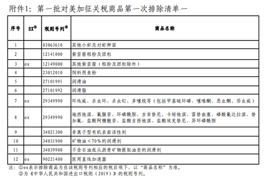
2019年09月12日 | 国务院公布对美加征关税排除清单,自本月17日起实施
2019-09-12 来源:eefocus
2019年8月15日,美国政府宣布将对从中国进口的约3000亿美元货物征收10%的关税,美国的措施已经导致中美经贸摩擦不断升级,严重损害了中国,美国等国的利益,也严重威胁了多边贸易体制和自由贸易原则。
据《国务院关税税则委员会关于试行开展对美加征关税商品排除工作的公告》(税委会公告[2019]2号),经国务院批准,国务院关税税则委员会今日公布第一批对美加征关税商品第一次排除清单,对第一批对美加征关税商品,第一次排除部分商品,自2019年9月17日起实施。
其中,清单一所列商品,自2019年9月17日至2020年9月16日,不再加征我为反制美301措施所加征的关税。对已加征的关税税款予以退还,相关进口企业应自排除清单公布之日起6个月内按规定向海关申请办理。

清单二所列商品,自2019年9月17日至2020年9月16日,不再加征我为反制美301措施所加征的关税,已加征的关税税款不予退还。

下一步,国务院关税税则委员会将继续开展对美加征关税商品排除工作,适时公布后续批次排除清单。

史海拾趣
|
本帖最后由 paulhyde 于 2014-9-15 09:21 编辑 一、 大赛项目 “天华杯”嵌入式系统设计与开发大赛(专业组) “天华杯”嵌入式系统设计与开发大赛(大学组) “天华杯”单片机设计与开发大赛(大学组) “众友杯”电 ...… 查看全部问答> |
|
嵌入式/Linux/ARM/DSP/FPGA......海量资源下载,不断更新, 海科资源 http://www.haike-source.com/ 0 引 言 目前,大多数的工业设备都有专用的调试接口和调试软件,这种方式能有效解决系统现场调试和维护升级的问题,但也有一些弊端。首先, ...… 查看全部问答> |
|
Windows CE 6.0 无法创建 MediaPlayer COM 对象 大家好! 用VB.Net 2008 + CF3.5 开发了一个简单(无播放界面)的mp3/wma/wav播放器,播放程序在WinCE 6.0及Mobile 6.0的机器上使用, 在工程项目中引用了这个wmp.dll COM组件,编译后的程序在Mobile 6.0的机器上运行无问题,播放音乐也一切正常 ...… 查看全部问答> |
|
本人现在正在研究H.264解码器的verilog 代码,源代码是从网上下的qcif分辨率,baseline的解码器,csnd中已经有人上传过,我现在要把解码器改成cif分辨率,把代码修改之后只能解码一部分数据,其他都是不定态,哪位高手也是研究这方面的,能给指点一 ...… 查看全部问答> |
|
一、充电保护芯片MAX846使用 MAX8 4 6 A的工作原理如下 : 低压差线性稳压器的输 出端 ( VL) 电压始终为 内部基准 电压的 2倍 , 因此 , VL端可跟踪基准电压。同时可为外部负载提供 2 0 mA的 ...… 查看全部问答> |




