历史上的今天
今天是:2024年09月25日(星期三)
2019年09月25日 | 美国豁免63种中国电子元件进口商品
2019-09-25 来源:21IC
美国贸易代表办公室官网发布了三份《联邦政府公告》,称应美国企业1100份豁免申请,对中国已征2,500亿美元商品中的437种商品免除25%的关税,时效近一年。
三份对中国加征关税商品的排除清单中,共计437种中国产品被关税豁免,是豁免商品数量最多的一次。豁免的产品包括电脑图形处理器的印刷电路板、狗项圈、复合木地板和微型圣诞彩灯等。
根据美方公布的信息显示,三份清单具体情况如下:
一是对第一轮340亿美元中国商品的第7批排除清单,涉及310项商品,211个美国税则10位税号;
二是对第一轮160亿美元中国商品的第2批排除清单,涉及89项商品,53个美国税则10位税号;
三是对第二轮2000亿美元中国商品的第2批排除清单,涉及38项商品,35个美国税则10位税号。
截止目前,美国政府对中国展开的贸易战分4次清单共计5500亿美元商品,加征15%-25%关税不等。“清单1”包括340亿美元商品,加征25%关税,于2018年7月6起征税;“清单2”包括160亿美元商品,加征25%关税,于2018年8月23日起征税;“清单3”包括2000亿美元商品,加征25%关税,于2018年9月24日起征税;“清单4”包括3000亿美元商品,加征15%关税,按两个批次征税,“清单4A”于2019年9月1日起,“清单4B”将于2019年12月15日起。
据悉,本次的豁免的产品和电子元件相关的共计63种。其中包括电容器、电阻电位器、磁性器件(含电子变压器和电感器)、控制继电器、电接插元件、压电元器件、微特电机与组件、光电线缆、电子防护元器件九个细分行业中的部分产品,均属于“清单1”和“清单2”的产品(“清单1”和“清单2”排除清单有效时间均至2020年9月17日,即自公布之日起一年之期)。
具体清单如下:

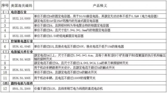
在2019年7月9日,美国曾豁免了“清单1”340亿美元商品中的110种中国进口商品的25%高额关税。其中包括电容器、控制继电器、电接插元件以及微特电机与组件四个细分行业中的部分产品,共计12种。
具体名单如下:

史海拾趣
|
中国目前具有世界上第二大规模的发电能力,仅次于美国。2006年全国电力、热力的生产与供应业共完成投资7,225.11亿元,同比增长11.1%。 通常来说,电厂中的主要设备都会引入DCS系统,各个工程师站和操作员站只需通过DCS系统进行操作监控即可,并不 ...… 查看全部问答> |
|
本帖最后由 paulhyde 于 2014-9-15 04:19 编辑 专为今年9月全国电子电路设计大赛,为大家能够更充足的备战本次大赛,也为解决有些朋友因找不到资料而痛苦的情况。 所以希望大家 : 都晒晒自己的作品,分享出自己整理 ...… 查看全部问答> |
|
设某流水线计算机有一个指令和数据合一的cache, 已知cache的读写时间为10ns,主存的读写时间为100ns, 取指的命中率为98%,取数据的命中率为95%, 在执行程序时,有1/5的指令需要存取一个操作数。 为简化起见,假设指令流水线在任何时候都不阻 ...… 查看全部问答> |
|
我用vs2005开发一个usb通信的程序,程序在wince下运行,程序的一端是运行wince的外围设备,一端是PC机。设备与PC机是USB数据线连接的。用VS2005写的程序通过ActiveSync和USB数据线能够下载到wince设备上运行,说明usb口已经驱动了。我现在想把wince ...… 查看全部问答> |
|
g_hInterrupt = CreateEvent(NULL, FALSE, FALSE, NULL); g_hRxEvent = CreateEvent(NULL, FALSE, FALSE, NULL); g_hTxEvent = CreateEvent(NULL, FALSE, FALSE, NULL); ...… 查看全部问答> |
|
我知道阻塞,非阻塞的基本概念,但是有几个问题我一直不懂: 第一, 非阻塞是遇到错误后会返回,还是说会不停地去访问 ? 就好比一辆车到了停车场,去到说没有停车位了,他是返回,还是不停的在那里问有没有停车位 ?为什么 ...… 查看全部问答> |




