历史上的今天
今天是:2024年09月26日(星期四)
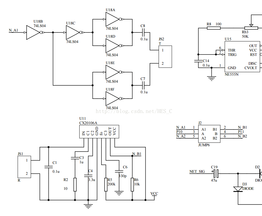
2019年09月26日 | CT107D蓝桥杯超声波模块(6)
2019-09-26 来源:eefocus
今天我给大家讲一下超声波模块怎么用。
我们同样是先看电路图找到相关引脚

我们看到有2个电路分别控制JS1和JS2,就是接收和发射模块
JS1由N B1控制
JS2由N A1控制
然后这2个口由JUMP6跳线组控制,所以要把跳线帽接到13,24
所以我们只要控制P1^0 P1^1
我们需要显示出测量距离,所以要用到串口或者数码管,我们这里用数码管显示吧
数码管代码前面有,我就不多打了
超声波的原理就是发射一个超声波出去,如果接受模块接受到还回信号,就会输出高电平,高电平的时间就是超声波走的时间
#include "reg52.h"
#include "intrins.h"
#define somenop{_nop_();_nop_();_nop_();_nop_();_nop_();_nop_();_nop_();_nop_();_nop_();_nop_();}
sbit trig=P1^0; //发射
sbit echo=P1^1;//接收
int time=0;
int juli=0;
void csb_init() //超声波初始化,其实就是初始化一下定时器
{
TMOD|=0x10;
TH1=0;
TL1=0;
EA=1;
}
void send() //发送开始信号
{
char i=8;
while(i--)
{
trig=1;
//udelay(10);
somenop;somenop;somenop;somenop;somenop;
somenop;somenop;somenop;somenop;somenop;
trig=0;
//udelay(10);
somenop;somenop;somenop;somenop;somenop;
somenop;somenop;somenop;somenop;somenop;
}
}
void ceju() //测距
{
send(); //发送开始信号
TR1=1; //开始计时
while((echo==1)&&(TF1==0)); //等待高电平和溢出
TR1=0; //关闭计时
if(TF1==1){ //如果溢出就就没有测到
TF1=0;
juli=9999;
}
else{ //数据分析
time=TH1<<8|TL1;
juli=(int)(time*0.017);
}
dsbuff[0]=juli/100; //数码管显示
dsbuff[1]=juli/10%10;
dsbuff[2]=juli%10;
TH1=0;
TL1=0;
juli=0;
}
这个超声波模块400ms检测一次是比较好的。
史海拾趣
|
碎碎念就是对个人现在状态的一个具体描述,比如“电子设计大赛准备中...” 1)登录博客后,进入个人空间,点击上方的“碎碎念”, 2)进入碎碎念的编辑界面,可以发布自己的碎碎念,查看大家的碎碎念,还可以找到同心情的朋友 … 查看全部问答> |
|
本人初学单片机,需要用数码管、AT89S51、按键实现一可调时秒表。在调试程序过程中发现,当按键触发外部中断时,会打断显示程序。哪位大侠能给小弟一些指导,不胜感激!(两个数码管)程序如下: #include #define uchar unsigned ...… 查看全部问答> |
|
LINUX下的usb core驱动定义的数据结构中都有一个字端来保存扩展信息的长度,例如: /* host-side wrapper for one interface setting\'s parsed descriptors */ struct usb_host_interface { struct usb_interface_ ...… 查看全部问答> |
|
大家好: 我以前是搞51和pic单片机的,现在想搞嵌入式系统开发,我想向大家问一下:目前大家普遍使用的嵌入式开发软件有哪些啊?最好用的嵌入式开发软件是哪个呢?谢谢指点!… 查看全部问答> |
|
VC/MFC工作经验就不多说了,说说其他的 项目经验:MFC框架下,开发过卫星定位系统。(项目分工只是做其中地图的一部分) 数据库方面:能够使用Oracle,SQL server,MySQL。 其他语言:.Net,delphi,php 说明(简单的project) 有一定的C语言,C ...… 查看全部问答> |
|
请大家推荐Win CE 6.0下都有哪些比较好用的第三方开发工具包 最近要做一个CE 6.0下面的项目,类似图形编辑器的东西。请大家推荐一些比较好用的CE或者.NET Compact Framework下的开发包,UI TOOLKIT之类的东西~~ 谢谢啦… 查看全部问答> |
|
START: [BITS 16] ORG 7C00H CLD ;方向标准 LABLE_GEGIN: MOV AX,CS MOV SS,AX MOV ES,AX MOV DS,AX MOV SP,1000H ...… 查看全部问答> |
|
想利用msp430和CC2530通过spi相连,各位知道具体该怎么设计么?本人刚入门,对这些不是太懂,希望众位大神多多帮助小弟啊~~~感激不尽~~~… 查看全部问答> |




