历史上的今天
今天是:2024年11月04日(星期一)
2019年11月04日 | 智慧灯杆:千亿级市场背后的“群雄混战”
2019-11-04 来源:ESM
走在大街小巷上,你是否察觉到 ,从前只提供照明的灯杆上多出了几个“ 小铁盒 ”、高清的 LED显示屏、以及灵活转动的高清摄像头? 那便是当下全国各地正在大力推广建设的智慧灯杆……

一、智慧灯杆:蛰伏两年再迎新机
从本质上来说,智慧灯杆不是什么新鲜名词。早在2015-2016年前后,“多杆合一”“多箱合一”“多塔合一”为市政基础设施“做减法”的理念一炮而红,各地政府由上而下地推动相关试点工作,智慧杆企业逐渐从幕后走向台前。
但是,方兴未艾的智慧路灯杆却在2017-2018年遭遇挫折,相关项目进展一时杳无音讯。其中原因众说纷纭,包括盈利模式不清晰、运营归属权模糊、利益协调问题矛盾突出、相关标准规范迟迟未落地等等。
直到2019年5G通信的出现,给予智慧灯杆产业一次“起死回生”的机会。由于一个广泛稳定的5G组网需要数目众多的小基站来构成,而灯杆是城市里覆盖密集、供电便捷、方便管理的市政基础设施,正好符合了小基站站址的必要条件。
最重要的是,智慧灯杆不仅可以做“加法”,把5G小基站搭配上灯杆;更可以做“乘法”。路灯配备上5G小基站后,可以进一步打造成社会信息数据收集的主入口,在细长的灯杆上打造智慧出行、城市安防、市政管理、无人机运送等新应用场景,最终成为未来智慧城市的“神经”和“血管”,引导出更多的市场机遇。有机构预测称,2019年中国智慧路灯杆市场将达到300多亿人民币,在2022年将超过1000亿人民币!
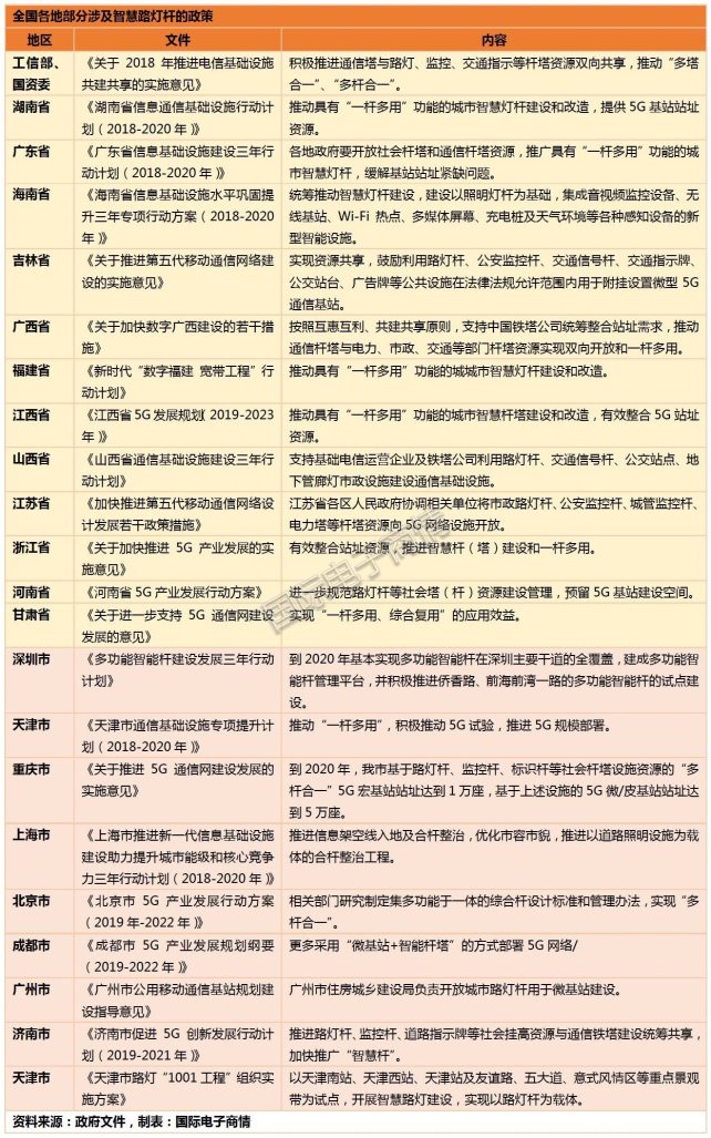
二、智慧灯杆站上政策风口
智慧灯杆产业从最初的发轫到如今高速成长,都离不开政府层面的扶持。起初“多杆合一”目的只是为了合理、有序使用城市空间,美化道路环境,对道路沿线的路灯杆、交通设施杆、路名牌、导向牌等进行整合,对政府部门来说是一种降本增效的手段,自然容易获得认同和推崇。而如今,国家加快部署5G建设,正是智慧灯杆千载难逢的发展机遇。
从国内智慧杆/智能路灯招标项目的个数中可以看到,2018-2019年是智慧灯杆发展的关键一年,采购招标量达到近年来的顶峰。

据不完全统计,全国各地的智慧杆招标采购项目从2015年208个、2016年376个、2017年440个快速飙升至2018年的718个,复合增长率达51%。而2019年上半年的项目招标量有528个,已超过了2018年的三分之二,相信下半年的数据会更令人兴奋。
从地域上来看,推广建设力度较大的地区依序是华东、华南和西南。其中华东地区起步最早、招标量占全国总量的一半以上;华南地区的采购量主要来自广东省。具体省份来看,招标量排在前五位的分别是浙江、安徽、山东、广东和四川。

综上所述,国家大力推进的5G商用建设,将是智慧灯杆体现产品价值的突破口。哪个企业能从中脱颖而出、拿下话语权,就相当于拿下5G智慧城市的入场券。
三、五花八门的智慧灯杆功能
从广东省住房和城乡建设厅在2019年8月发布的《智慧灯杆技术规范》来看,政府官方对于智慧灯杆的组成部分归纳为8类,杆体、综合机箱、综合机房、供电系统、通信系统、信息采集系统以及配套管道。

其中:
杆体:杆身、悬臂、基础等部分组成,作为挂载设备的安装载体;
综合机箱:杆箱一体化底座式或独立式机箱,内部含光缆终端盒、智能网关、监控单元及交、直流配电单元等设备;
综合机房:集中放置供电设备、光缆交接设备、各业务需求的接入设备等提供运行环境的场所,可为挂载设备提供集中供电、集中传输接入等服务;
供电系统:由交、直流电源供电设备和供电线路组成,可为机房设备、挂载设备提供交、直流电源和备电服务;
接入光缆:指杆体至机房接入段的光缆线路,可为智能网关或挂载设备提供上联网络的光纤传输线路;
配套管道:包括布放外电电缆、传输光缆所需要的管道及手孔资源;
运营管理平台:主要对智慧灯杆及挂载设备进行管理、运行监控、数据运维等。

而《规范》中明确,智慧灯杆上可以搭载的功能设施高达十余类,包括:移动通信基站、一键求助、充电机箱、智慧照明、公共WLAN、公共广播、视频监控、环境监测、气象监测、交通流检测、信息发布屏、物联网感知设备、智能网关等。
对于这些五花八门的功能设备,《规范》指出,不是每一根智慧灯杆都要提供所有服务功能,招标方应该综合考虑实际应用场景及需求,选择性的挂载必要的功能设备。
对此,《标准》给出了12种场景下智慧灯杆设备的推荐性配置,核心挂载在于智能照明、视频采集、移动通信,具体参照下表:

四、智慧灯杆供应链企业盘点
智慧灯杆功能繁多、行业集中度低,需要跨界技术融合。
2018-2019年以来,大量跨界企业投身智能灯杆产业,想通过产业融合联动,在市场建立初期谋取到一席之地。这些企业既有来自市政灯杆、通讯类、LED照明等提供硬件设备的传统产业,也有在软件系统和数据处理上拥有丰富经验的智慧城市、物联网等新兴产业。
如今随着国家对5G建设的大力部署, 在大推力、大市场、大跨界的三重因素下,智慧灯杆即将开启“群雄争霸”的时代。

据了解,目前供应链主要以抱团合作的方式去进行,具体来说,LED照明厂商提供智能照明模块、安防企业提供监控模组、通信企业提供5G基站设备、互联网平台提供软件服务运营;随后由集成商将这些模组模块整合起来,环节包括外形和功能的设计、产品组装、客户交付等等;最后客户再分配工程组将灯杆产品安装、测试、正式投入使用。
可以看到,当下布局智能灯杆的企业都是原本领域里的“产业大鳄”,如提供杆身的中国铁塔公司、提供5G小基站的华为、提供安防监控设备的浙江大华、提供LED照明的四川华体等等。他们对技术和产品有成熟的规划,在相互合作中拥有非常明确的规则和边界,这也是智慧灯杆产业发展迅速的内因之一。
五、核心企业简介
1.华体科技
据悉,华体科技是国内少数拥有整套全过程的城市照明服务,包括前期咨询、方案创作、照明规划及产品设计、技术支持、产品研发制造、工程项目安装、路灯管理维护、合同能源管理、智能照明管理的高质量、个性化技术服务链等等。
华体科技利用智慧路灯进入智慧城市,探索智慧路灯和智慧城市业务的深度融合并创新商业模式。其自主研发集成电动汽车充电桩、移动微基站、视频监控、应急广播、智慧停车等多种功能模块的智慧路灯;利用路灯盒子提供各种子功能模块的标准化软硬件接口,实现设备的互联互通。
2019年上半年,华体科技实现营业收入3.13亿元人民币,比上年同期增长了14.48%。其中主营的城市照明领域的方案规划设计、产品研发制造、工程项目实施和运行管理维护服务等业务,报告期内公司主营业务收入3.1亿元人民币,占比为99.27%,为营业收入的主要来源。
2. 洲明科技
洲明科技在2015年率先开启智慧路灯的研发与应用,是最早一批由LED照明行业跨界布局智慧灯杆的企业。在硬件方面,洲明科技已推出多系列集智能照明、视频监控、交通管理、环境监测、无线通信、信息交互、应急求助等诸多功能于一体的智慧灯杆;在软件方面,洲明科技成功开发出基于互联网光环境管理平台,以及基于云、管、端三级架构的智能化网关产品,实现了传感器与平台的数据互联互通。基于洲明云平台大数据中心采集的数据,运管中心可实现对设备、数据、城市应用的统一运维。
在智慧城市、5G商用的大趋势下,宏基站和微基站的建设成为重中之重。据了解,洲明科技已与全球知名通信设备商达成战略合作,在智慧灯杆上预留标准化的5G微基站接口,可搭载5G基站,从而推动5G基站和智慧灯杆的发展。2019年8月,洲明科技已顺利完成华为体系认证,其自研的智慧路灯正式进入华为“智慧灯杆”品类的供应商名录。
3.华为技术
华为是智慧灯杆集成商。早在2015年,华为联合全球领先的室外照明解决方案提供商施莱德进行跨界创新,将室外小基站设备集成为多功能灯杆小基站产品Shuffle Site,实现了将灯杆站址转化为运营商网络新站点。在2016年10月20日已经完成实验局验证,并得到了比利时市政府和当地运营商的高度认可。

近两年,华为智慧路灯已在杭州、深圳、上海、鹰潭、无锡、济南等城市广泛应用。它主要以NB-IoT为支撑,借助云计算、大数据、GIS和单灯控制等技术形成城市照明“一张网”、“一朵云”,大幅提升了原有照明设施的智慧化水平;并已在传统路灯单一照明功能的基础上,集汽车充电桩、USB充电口、Wi-Fi热点、信息发布等功能于一体,令人眼前一亮。
4.数知科技
数知科技是一个典型的由物联网行业成功跨界至智慧路灯行业的案例。据了解,智能通信物联网是数知科技三大支柱业务之一,其中一方面围绕运营商信息基础设施服务需求,提供运营服务及增值服务;另一方面,结合5G产业特点,将业务延伸至智慧城市建设中的基础设施及物联网领域,如智慧路灯等。
目前,数知科技与运营商及铁塔公司在多个地区保持着密切的合作关系,成功经验不断。在雄安,数知科技与中移物联网合作完成NB-IOT智慧灯杆示范项目后,又实施了容城容东片区截洪渠景观一期项目的景观照明工程;在北京,数知科技通过什刹海智慧西海湿地公园建设项目,实现了物联网平台在旅游、环保、安防等多个领域的场景应用;在通州,数知科技实现了智慧灯杆功能的智能协同,等等。
史海拾趣
|
第01章 传感器与检测技术基础知识 50页.ppt 第02章 电阻式传感器 41页.ppt 第03章 电容式传感器 32页.ppt 第04章 电感式传感器 26页.ppt 第05章 热电偶传感器 35页.ppt 第06章 压电式传感器 20页.ppt 第07章 光电式传感器 37页.ppt 第08章 ...… 查看全部问答> |
|
深圳科技园公司招聘WIN CE软件工程师,有能力者待遇不会低(10K-12K) 因公司发展,深圳科技园一家公司招聘WIN CE软件工程师,相关要求如下: 1、国内重点名牌大学计算机专业本科或以上学历,两年以上Windows程序开发经验工作经验。 2、精通C/C++ C++/MFC/Win32 SDK 。 3、有网络通讯开发经验、有Windows CE应用程序 ...… 查看全部问答> |
|
一个使用USB接口的打印机设备, 当连入主机时,主机获取打印机设备的信息后会提示让安装打印机驱动, 因为不进行图形打印,不安装驱动也能够正常文本打印,所以就不想装驱动了 有没有办法不让主机老是提示安装打印机的驱动? 是修改主机这端还 ...… 查看全部问答> |
|
印制电路板的可测试性设计原则1、由板子的具体电路和功能,可以选择板上的各个部分电路是否需要采用相应的测试点。 印制电路板的可测试性设计原则 1、由板子的具体电路和功能,可以选择板上的各个部分电路是否需要采用相应的测试点。 2、应该 ...… 查看全部问答> |
|
本帖最后由 paulhyde 于 2014-9-15 03:44 编辑 求这三个芯片做出来的最后是什么啊,这个怎么检查我最后是对的还是错的呢?我测MC145152的7,8脚,有一个输出方波,另一个输出的是脉冲,求具体解释呢,为什么是这样呢,是不是错误了呢?????? ...… 查看全部问答> |
|
这是亚太地区市场及应用总监张宇清赛灵思ISE12设计套件发布会上演讲PPT,张宇清详细介绍了ISE12的最新功能,并辅以图片演示介绍了ISE12如何加速FPGA开发。 … 查看全部问答> |
|
今天,我们来认识一下STM32单片机的内部架构。内部架构也就是这个单片机有哪些东西组成。 众所周知,单片机是由PC机发展而来的。它是把我们PC机所拥有的CPU、RAM、ROM、I/O系统、定时器、串口等功能集成到一个硅片上而构成的一个小而完善的微型计 ...… 查看全部问答> |




