历史上的今天
今天是:2024年11月09日(星期六)
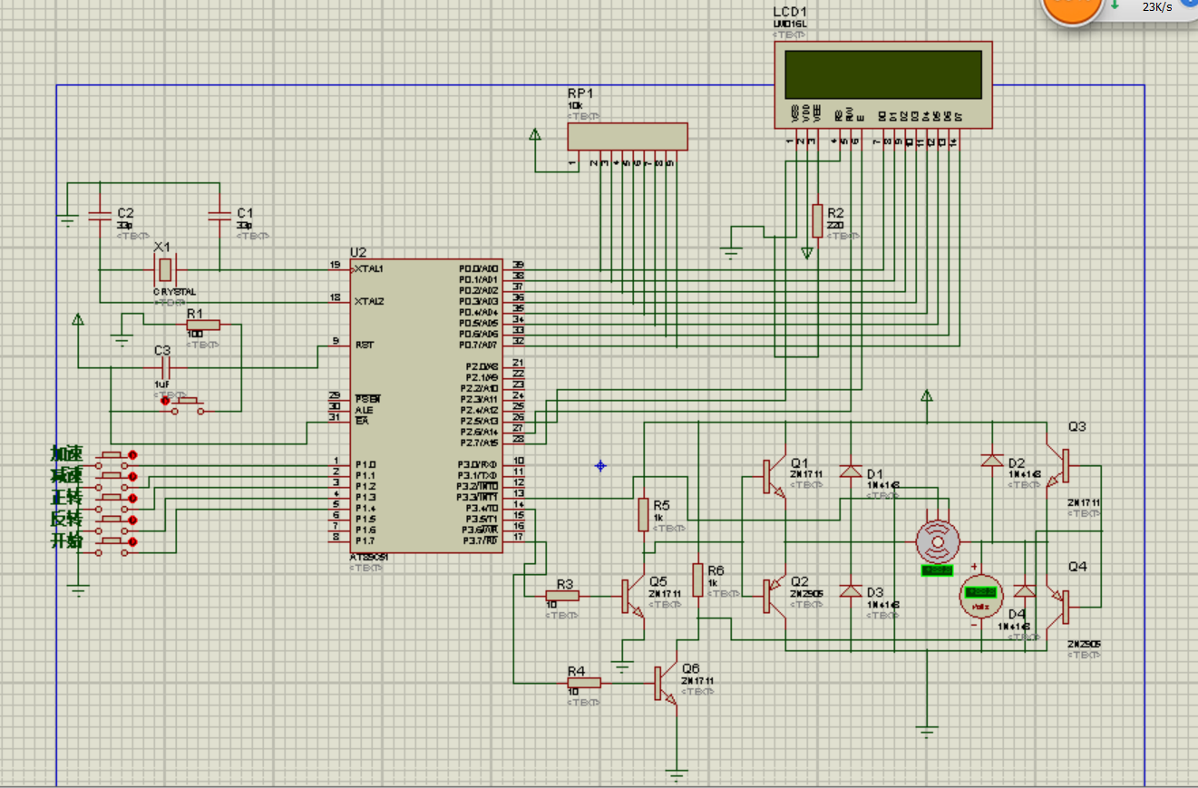
2019年11月09日 | 基于单片机PWM的直流电机调速系统+H桥驱动电路驱动原理图
2019-11-09 来源:51hei
本设计以单片机AT89C51为核心,通过软件编程利用其定时器产生PWM信号从而实现对直流电机转速控制。硬件设计主要包括按键电路模块、电机驱动模块、测速模块和转速显示模块。其中采用独立式键盘通过按键将命令输入到单片机,改变PWM信号占空比,再将单片机输出的信号通过光电耦合器和由IGBT组成的H型桥式功率放大驱动电路,根据不同占空比的PWM信号达到电机启停、正反转和加减速控制。测速模块采用非接触式的霍尔传感器对直流电机的转速进行测量,将测得的转速传送到单片,再通过LCD显示出来。本论文主要介绍了直流电机调速系统的原理和方案设计,单片机如何产生PWM信号,H桥驱动电路设计,硬件电路图的设计与连接,实现功能的流程图和程序,系统的仿真和调试。
单片机程序源码:
#include #define uchar unsigned char #define uint unsigned int void displaym(); sbit en=P2^5; //1602 6管脚 sbit rs=P2^7; //1602端口 4管脚 sbit rw=P2^6;//lcd1602控制端口 5管脚 sbit num1=P1^0; //占空比加1 sbit num2=P1^1; //占空比减一 sbit num3=P1^2; //正传 sbit num4=P1^3; //反转 sbit num5=P1^4; //开始停止切换 sbit out=P3^4; //PWM输出用于正传 sbit out1=P3^7; //PWM输出用于反转 uint zhuansu,flag,z1,z2,m,flag_1,zheng,fan,kai; void delay(uint z)//延时1ms函数 { uint x,y; for(x=0;x } void write_com(uchar com)//向1602写一字节(控制指令) { rs=0; P0=com; delay(5); en=0; delay(10); en=1; } void write_data(uchar date)//向1602写一字节(数据) { rs=1; P0=date; delay(5); en=0; delay(5); en=1; } void init()//初始化函数 { en=0; rw=0; write_com(0x01); //lcd初始化 write_com(0x38); //5X7显示 write_com(0x0c); //关闭光标 TMOD=0x01; //定时器方式1 TH0=0xdc; TL0=0x00; //定时器装入初值 EA=1; //开总中断 ET0=1; //定时器0开中断 TR0=1; EX1=1; IT1=1; //定时器启动 TH1=0xfc; TL1=0x66;//定时100us ET1=1; //定时器1开中断 TR1=1; write_com(0x80); write_data('V'); write_data(':'); write_com(0x87); //第一行显示转速 write_data('r'); write_data('p'); write_data('m'); write_com(0xc0); write_data('z'); write_data('h'); write_data('a'); write_data('n'); write_data('k'); write_data('o'); write_data('n'); write_data('g'); write_data('b'); write_data('i'); //在第二行显示zhankongbi: write_data(':'); displaym(); } void keyscan() //键盘扫描函数 { if(num1==0) { delay(5); //消除抖动 if(num1==0) { if(m<=199) m++; displaym(); //设定占空比加一 } } if(num2==0) { delay(5); if(num2==0) { if(m>=1) m--; displaym(); //设定占空比减一 } } if(num3==0) { delay(5); if(num3==0) { zheng=1; //正传标志置1 fan=0; // 反转标志置0 } } if(num4==0) { delay(5); if(num4==0) { zheng=0; //正传标志置0 fan=1; // 反转标志置1 } } if(num5==0) { delay(5); if(num5==0) { while(num5==0) ; kai=1-kai; } } } void display() { write_com(0x82); zhuansu=zhuansu*30; //将两秒内的计数乘以30得到转每分 if(zhuansu/10000!=0) write_data(zhuansu/10000+0x30); //如果转速的万位不为0 正常显示否则显示空格 else write_data(' '); if(zhuansu/1000==0) write_data(' '); else write_data(zhuansu%10000%1000+0x30); //如果转速小于1000 千位为空格 否则正常显示 if(zhuansu/100==0) write_data(' '); else write_data(zhuansu%10000%1000/100+0x30); //如果转速小于100 百位为空格 否则正常显示 if(zhuansu/10==0) write_data(' '); else write_data(zhuansu%10000%1000%100/10+0x30); //如果转速小于10 十位为空格 否则正常显示 write_data(zhuansu%10000%1000%100%10+0x30); write_com(0xd0); //如果没有这句,当中断内的显示函数执行完,就会在转速的位置显示占空比数据,导致乱码 } void displaym() { write_com(0xcb); if(m/200%10!=0) write_data(m/200%10+0x30); //如果占空比百位不为0则显示百位否则显示空格 else write_data(' '); if(m/200%10==0&&m/20%10==0) write_data(' '); else write_data(m/20%10+0x30); //如果占空比小于10 十位正常显示 否则显示空格 write_data(m/2%10+0x30); //显示个位 } void main() { flag_1=0; m=100; //占空比为100 zhuansu=0; //转速初值0 flag=0; zheng=1; //初始化电机正转动
史海拾趣
|
适合 DIY显存8M的单片机显卡的开源操作系统RT-THREAD 网址:http://www.rt-thread.org 内核及组件 实时线程操作系统(RT-Thread) 是一款主要由中国开源社区主导开发的开源实时操作系统(许可证GPLv2)。实时线程操作系统不仅仅是一个单一的实时操作系统内核,它也是一个完整的应用 系统,包含了 ...… 查看全部问答> |
|
本人初学nand flash,有几个问题不太明白, 1.nand flash中chip,die, bank ,zone,block,page等概念之间什么关系,以及它们的具体含义! 2.nand flash spec资料一般那里找。 … 查看全部问答> |
|
XDS510 USB2.0 , CCS2.2连接f2812出错 前一段时间用ccs连接该DSP开发板一直都没有什么问题, 但是最近怎么都连不上同一块开发板了, 报错为Can\'t Initialize target cpu: 1. Target initialization failed< -1294>; 2. Check target power, and JTAG connection 重装了系统, 重新 ...… 查看全部问答> |
|
北京时间6月25日消息,据国外媒体报道,Google官方近日公布了数张Project Loon项目的动态图片。 上周,Google宣布了高空热气球项目Project Loon,该项目旨在为难以构建高速互联网的偏远地区提供价格低廉的网络服务。Project Loon官方网站称,高空热 ...… 查看全部问答> |
|
ADI设计问答:为什么我精心设计的有源滤波器未能达到其技术指标要求? 回答:这是因为许多有源滤波器软件忽略了“实际的”放大器特性。 最近,我度假去红海潜水。临行之前,我把自己的手机和计算机都留在了家里,并把所有的工作都暂时抛在一边。但是,我却犯了一个愚蠢的错误,那就是用带有\"Analog Devices\"字样的帆 ...… 查看全部问答> |
|
[PCB] 关于PCB设计要点分析 当前社会,大量的电子产品广泛的应用在我们的日常工作、生活当中,所以他们的可靠性需要保证,而绝大多数通过印制电路板的电子系统、设备,必须要有合理的设计原理图,正确的印制电路板,才可以从根本上提高他们的可靠 ...… 查看全部问答> |
|
去年淘宝买来做毕业设计,现闲置无用,九成九新,附送所有资料,以及关于视频图像的研究生论文。有意者QQ:471293219! 淘宝店家资料:http://item.taobao.com/item.htm? ... 4034&_u=u2b1kmce065 … 查看全部问答> |




