历史上的今天
今天是:2024年12月03日(星期二)
2019年12月03日 | 一文了解频谱分析仪的原理
2019-12-03 来源:elecfans
频谱分析仪工作原理
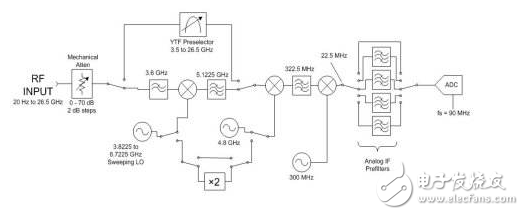
目前信号的分析主要从时域、频域和调制域三个方面进行,频谱分析仪分析的是信号的频域特性,它主要由预选器、扫频本振、混频、滤波、检波、放大等部分组成。
频谱分析仪的基本工作原理是输入信号经衰减器加到混波器,与可调变的扫频本振电路提供的本振信号混频后,得到中频信号再放大,滤波与检波,把交流信号及各种调制信号变成一定规律变化的直流信号,在显示器上显示。

输入衰减器是以10 dB为步进的衰减器,主要用途是扩大频谱仪的幅度测量范围,保证第一混频器对被测信号来说处于线性工作区,使输入信号与频谱仪达到良好的匹配。滤波器的作用是抑制镜像干扰以及其他噪声干扰,保证测量的稳定准确。混频器也称变频器,它能将微波信号变换成所需要的中频信号,而第一变频器是宽带频谱仪中最关键的微波部件之一,它包括基波混频器和高频段混频器。中频电路部分的可变增益电路和输入衰减器一起联控,或者由微处理器控制,根据输入信号幅度大小改变频谱分析仪的总增益,它的变化范围就决定了参考电平的范围。对数放大电路决定了频谱分析仪的显示动态范围和它的增益分档调节。检波电路一般都是峰值检波再滤波。
频谱分析仪的输入信号一般以2.9 GHz频率为分界点,低于2.9 GHz的信号为低波段信号,而频率高于2.9 GHz的信号为高波段信号。低波段的信号与第一本振的基波混频后得到第一中频,再经滤波后到第二变频器,第一中频信号与第二本振差频得到第二中频信号,再与第三本振混频得到所需中频信号;而高波段信号经预选后与第一本振相应的谐波混频后得到的中频信号与第三本振差频得到所需要的中频信号;该中频信号经后续电路处理后显示。显示电路的视频滤波器实际上是个低通滤波器,对模拟显示器,视频滤波器输出信号加到显示器垂直偏转线路供显示,而对数字显示器,则视频滤波器输出的信号先经A/D变换,数字化后经微处理器和图像显示控制器处理后送显示器显示。

有两种技术方法可完成信号频域测量(统称为频谱分析)。
1.FFT分析仪 用数值计算的方法处理一定时间周期的信号,可提供频率;幅度和相位信息。这种仪器同样能分析周期和非周期信号。FFT 的特点是速度快;精度高,但其分析频率带宽受ADC采样速率限制,适合分析窄带宽信号。
2.扫频式频谱分析仪可分析稳定和周期变化信号,可提供信号幅度和频率信息,适合于宽频带快速扫描测试。

常用的频谱分析仪品牌:
安捷伦(Agilent)
泰克(Tektronix)
艾法斯(Aeroflex)
罗德与施瓦茨(R&S)
普源精电(Rigol)
安立(ANRITSU)
安诺尼(Aaronia)
爱德万(advantest)
固纬(GWINSTEK)
依爱(中电41所)
史海拾趣
|
在现在日益信息化的社会中,计算机和网络已经全面渗透到日常生活的每一个角落。嵌入式系统技术已经成为了最热门的技术之一,吸引了大批的优秀人才投入其中。即使在现在这个被金融风暴席卷的市场很不景气,随着信息化,智 ...… 查看全部问答> |
|
EEWORLD平台需要大家共同建设,单靠几个人很难做好(一段关于芯币制度的对话) 以下是一段与EEWORLD网友关于芯币制的对话,从中更为深切地感受到EEWORLD的发展靠大家: lian为EEWORLD论坛单片机板块版主njlianjian,单片机培训的核心人物。 lian说: 论坛下载能不能取消掉芯币啊 因为如果我想下载 ...… 查看全部问答> |
|
wince打了2008年的补丁,怎么连基本的sysgen都出错呢? 错误提示 tbtcore无法nmake,不知道有谁碰到过这种情况,不知道打2007年的补丁能不能正常编译通过,不过现在微软网站不提供2007年的补丁了,那位朋友有,能共享一下。。。。。。… 查看全部问答> |
|
波峰面:波的表面均被一层氧化皮覆盖﹐它在沿焊料波的整个长度方向上几乎都保持静态﹐在波峰焊接过程中﹐PCB接触到锡波的前沿表面﹐氧化皮破裂﹐PCB前面的锡波无皲褶地被推向前进﹐这说明整个氧化皮与PCB以同样的速度移动波峰焊机。 焊点成 ...… 查看全部问答> |
|
有个项目用了STM8S105,电池供电(3节镍氢),系统中带DC-DC给功放供电,当DC-DC启动时或输出功率较大时,经常引起MCU复位。 STM8S有没有相应的低电压版本(即管脚,软件都一样,只是工作电压不同的)?… 查看全部问答> |
|
确认下,fpga 中用verilog HDL 编写CASE 语句的项中是不是不能用加法运算的? START: begin count<=cout+9`b1; 这种自加加入代码中后报出很多错误, 同时仿 ...… 查看全部问答> |




