历史上的今天
今天是:2024年12月27日(星期五)
2019年12月27日 | 以单片机PIC16LF873A为核心实现便携式磁记忆检测仪的设计
2019-12-27 来源:elecfans
工程中常采用无损检测(Nondestructive Testing简写为NDT)的方法检测设备与构件的缺陷,传统的NDT方法有超声、涡流、磁粉、着色等。但这些方法只能检测已经发展成形的缺陷,对于因应力集中而引发的疲劳断裂的早期诊断问题则无能为力。另一方面,传统的NDT方法具有设备体积大、劳动强度大、操作复杂、对人员素质要求高等缺点,且每一种方法都有各自的局限性。为了及时准确的对早期损伤特别是尚未成形的隐性不连续性变化进行评价,就必须开发出新的无损检测方法。
1997年在美国旧金山举行的第50届国际焊接学术会议上,俄罗斯科学家提出被誉为21世纪的NDT新技术--金属磁记忆(MMM)技术[3].MMM检测技术可以准确探测出被测对象上以应力集中区为特征的危险部件和部位,是迄今为止对金属部件进行早期诊断唯一行之有效的NDT方法。与现有的漏磁检测方法相比,磁记忆方法利用构件或设备在地磁场中的自磁化现象而不需要专门的磁化设备,不须对被检工件的表面进行清理或其他预处理,提离效应的影响很小,设备轻便、操作快速便捷、灵敏度高,重复性与可靠性好, 可快速确定应力集中区域,适用于大面积的普查。本文采用PIC单片机,设计了高性价比的便携式磁记忆检测仪,具有低成本、低功耗和快速检测等特点,可以满足各种场合,特别是难以到达部位的应力集中区检测。
PIC单片机(Peripheral Interface Controller)是一种用来开发的去控制外围设备的集成电路(IC)。一种具有分散作用(多任务)功能的CPU.与人类相比,大脑就是CPU,PIC 共享的部分相当于人的神经系统。PIC单片机有计算功能和记忆内存像CPU并由软件控制允行。然而,处理能力-存储器容量却很有限,这取决于PIC的类型。但是它们的最高操作频率大约都在20MHz左右,存储器容量用做写程序的大约1K-4K字节。时钟频率与扫描程序的时间和执行程序指令的时间有关系。但不能仅以时钟频率来判断程序处理能力,它还随处理装置的体系结构改变(1*)。如果是同样的体系结构,时钟频率较高的处理能力会较强。
磁记忆检测
铁磁性工件在受到应力作用时,在应力集中处会有漏磁场的切向分量出现最大值、同时法向分量改变符号且过零值点的现象。金属磁记忆无损检测技术正是根据这一现象探测出受力金属部件上应力集中部位。为从理论上解释这一现象,本论文所做的主要工作和结论概括如下: 1.总结与磁记忆检测技术相关的铁磁学、金属力学和电磁学的基本理论。磁记忆无损检测技术是专门针对受力铁磁性材料实施早期诊断的新型无损检测技术,其检测的范畴还是属于电磁方法检测,因此有关铁磁学的基本理论、金属的力学特性以及电磁特性等是研究磁记忆无损检测的理论基础,本论文针对有关这方面的一些基本知识作了简要的总结。 2.地磁场中受力铁磁性材料有效场表达式的推导。本论文以材料力学实验中常用的铁磁性杆件作为研究对象,将其放置于地磁场中,受到应力的作用。基于铁磁性的唯像理论,根据分子场理论,利用有效场的概念,得到了地磁场中受应力作用的铁磁杆件的有效场表达式。 3.分子场参数表达式的推导。通过分析所研究试样的能量组成,写出了试样总能量表达式;根据能量最小原理,利用应力、应变之间的关系和磁致伸缩系数、磁应变之间的关系,得到了分子场参数表达式。 4.磁记忆检测机理的理论解释。根据所得到的地磁场中受力铁磁性材料有效场表达式,通过分析讨论,解释了受拉力作用的正磁致伸缩铁磁材料和受压力作用的负磁致伸缩材料在应力集中处漏磁场切向分量出现最大值、同时法向分量为零值的现象。 5.仿真计算。为直观地显示上面的分析结果,利用Matlab计算机语言编写程序进行了仿真计算,作出了分布曲线图。
磁记忆检测仪的硬件设计
便携式磁记忆检测仪主要由传感器、单片机、运算放大器、LCD显示器和相应软件组成(见图1)。

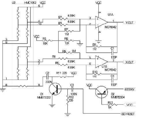
便携式磁记忆检测仪以单片机PIC16LF873A为核心,用HMC1052两轴磁阻传感器检测法向分量Hp(y)的X分量和Y分量,经过信号放大后,送单片机PIC16LF873A的A/D转换通道,获得的数据经计算得到Hp(y)值,送LCD显示。为检测方便,设置了两个检测通道,作为应力集中线Hp(y)符号比较的依据。置位/复位电路对磁阻传感器施加置位/复位电流,避免地球磁场对测量结果影响。
单片机采用PIC16LF873A,它有4KB FLASH 存储器,192字节RAM、128字节EEPROM、10位A/D转换器等,几乎不需要外围扩展电路就可以直接使用。RA口设置成A/D转换功能,用于处理双通道磁阻传感器信号。RB口的中断功能用于键盘处理,设有校验、置位/复位、通道1、通道2和ON/OFF5个功能键。RC口中的六个引脚,用于LCD显示器控制。采用两个SMS0801B两线制串行LCD显示器,电源由单片机RC口的一个引脚供电,这样便于对LCD显示器控制,降低系统功耗。显示器可以显示每个通道的磁场强度(单位是Gs)、键盘信息、电池电压低和超量程等信息。EEPROM用于保存修正值。
磁阻传感器HMC1052
磁阻传感器HMC1052是利用磁原理,测量工件表面散射磁场法向分量Hp(y)沿坐标X-Y分量,通过数值计算、误差校正,得到Hp(y)值。HMC1052是一个双轴线性磁传感器,每个传感器有一个由磁阻薄膜合金组成的惠斯通桥。当桥路加上供电电压,传感器将磁场强度转换为电压输出。其输出电压以电源电压的一半为基准。磁场范围是±6Gs,灵敏度是1.0mV/V/Gs。HMC1052包含两个敏感元件,其敏感轴X和Y互相垂直。HMC1052采用10引脚小型表贴封装,尺寸只有3mm×3mm×1mm。
磁阻传感器外围电路
磁阻传感器在制造过程中,选定沿着薄膜长度方向为轴,当玻膜合金薄膜受到强磁场干扰时(大于20Gs)薄膜磁化极性会受到破坏,对这个磁场需要对传感器施加一个瞬态强磁场来恢复或保持传感器特性,这个过程需要一个置位或复位脉冲。图2中S/R+和S/R-就是用于置位的元件,其标准阻值是4Ω。

图2中Q1、C2、C3、R11、R12构成简单的置位电路,可以为HMC1052提供大电流脉冲。用单片机完成电路的控制。当SET/RESET输出低电平时,Q1截止,C2充电到VCC,C3放电到0V。当SET/RESET输出由低到的高电平时,R12和C3使Q1导通,由C2、Q1和HMC1052的S/R+(6引脚)S/R-(8引脚)间电阻构成回路,形成大约0.5A的置位脉冲,脉冲宽度约2μs。SET/RESET输出由高到低的时候,由R11限流形成复位脉冲。为节省电池能量,置位/复位电路每十分钟工作一次。电路以一种倒转的方式改变传感器输出极性,即驱动置位脉冲读数一次,在驱动复位脉冲读数一次,两次读数相减可以消除因温度漂移和电路参数等共模信号造成的影响,从而得出一个与绝对磁场成正比例的输出。
Q2和R13是数据采集通道的电源控制电路,进行数据采集时,双通道的控制分别进行,轮流检测。
工件应力集中区的磁场法向分量Hp的变化,将引起传感器输出电压的变化。HMC1052的4、10引脚输出磁场Hy坐标(X-Y)中测量方向(Y轴)的电压变化。2、7引脚输出磁场Hy坐标(X-Y)中左右方向(X轴)的电压变化。便携式磁记忆检测仪测量的Hp磁场范围为±5Gs。HMC1052的灵敏度是1.0mV/V/Gs。当传感器的电源电压为3V时,任何电桥上最大的输出电压是:±5(Gs)×1.0(mV/V/Gs)×3(V)=±15mV。
本电路采用MCP6042低电压、低功耗双运算放大期。要使电压对应单片机A/D转换器模拟输入端0到3V的电压范围,需要放大200倍。电阻R2、R3、R7和R9用于设置放大倍数。输入电阻应是桥路电阻的4-10倍。选择1KHz带宽,则电容C1为150P,防止EMI/RFI干扰。经放大的模拟电压送单片机的A/D转换器,其中Y-OUT表示磁场的测量方向Y分量,X-OUT表示磁场的X分量。
便携式磁记忆检测仪在电源电压和功耗上要求苛刻,为了降低功耗,采用以下措施:
·所有集成电路都选择低工作电压和低功耗芯片。
·尽量减少使用外围元器件,PIC16LF873A外围功能强大,比其他系列单片机使用的元件少。
·低工作电压、低振荡时钟(采用4MHz)。
·采用低功耗LCD显示器,电源由单片机提供,需要显示时才供电。
·信号通道单独供电,需要测量时再供电。
·采用单片机“睡眠”功能,不测量时处于睡眠状态。所有输入引脚保证有确定电平,输出引脚以不向外围电路提供电流为准则。
·关闭RB口中断“弱上拉电阻”,有按键时高电平中断。
实验证明,采用以上设计方式,电池电压为3.6V时,便携式磁记忆检测仪的静态功耗小于85μA。

磁记忆检测仪的软件设计
软件是便携式磁记忆检测仪另一个核心部分,主要完成系统初始化、数据采集、数据显示、键盘处理和校验等功能。
·主程序:完成系统的初始化工作,进行各传感器的置位和复位,然后进入睡眠状态。
·通道按键中断服务子程序:向检测数据通道供电,采集Y数据和X数据测量时,法向分量Hp与X、Y数据的关系是:Hp=√X2+Y2。Hy的符号与测量基准方向Y的符号相同。对PIC16LF873A单片机,10位A/D转换器0Gs对应1.5V电压和数字量为512,+5Gs对应
3V电压和数字量为1023,-5Gs对应0V电压和数字量为0。每个数字对应电压2.9mV和9.765mGs。Hy值的符号与Y分量符号相同。数字量≥512的数据,进行以下运算:实际数据=(Y数据-512)×0.009765Gs-修正值。数字量≤512的数据,进行以下运算:实际数据=-(511-Y数据)×0.009765Gs-修正值。LCD显示器可以显示8位数字,最高显示位为Hp符号,有效数字是7位。可以连续测量,直到再一次按键,返回主程序。
·校验按键中断服务子程序:将传感器置于磁屏蔽中,各通道测量出0Gs值,将测量结果作为修正值存入EEPROM中。
实验和数据分析
实验方式:便携式磁记忆检测仪与俄罗斯TSCM-2FM应力集中检测仪同时对工件相同点进行应力检测,便携式磁记忆检测仪的检测结果如表1。
应力集中线的位置与俄罗斯TSCM-2FM应力集中检测仪检测的结果相同。经过实验检测,便携式磁记忆检测仪可以实时显示被测工件的磁场Hp值的大小和符号,双通道配合使用,磁感应强度为零的连接线为应力集中线。
结语
基于PIC16LF873A单片机的便携式磁记忆检测仪,具有成本低、功耗低、精度高、体积小和使用方便等特点,对操作人员无专业计数要求。特别适用于在工件结构复杂窄小的环境使用。便携式磁记忆检测仪是一款性能价格比很高的磁记忆检测仪器,在石油、化工、冶金、机械、铁路、建筑、桥梁和航空等部门的无损检测中具有十分广阔的前景。
史海拾趣
|
本帖最后由 paulhyde 于 2014-9-15 09:44 编辑 由单片射频收发芯片nRF401、微控制器MSP430F1121、TLV320AIC10是TI公司16位A/D、D/A音频接口(AIC)芯片、EPM7128S等芯片组成。在硬件调试的基础上,采用C语言开发基于MSP430F1121的应用程序,实现语 ...… 查看全部问答> |
|
我手上有一套codewarrior for ppc的 环境, 但是安装文件里面没有 最基本的库文件 \"conio.h\" 而codewarrior的help里 是有这个的说明的。奇怪 不知道咋办 而我要用到里面的inp outp等函数, 自己封装的我怕不好使~ &n ...… 查看全部问答> |
|
请问大家有做wince sql ce开发的吗? 我遇到了一个问题,就是将应用程序deploy到ebox上,总会说can\'t find P/Invoke DLL:sqlceme30.dll 我把网上说的方法都试过了,还是报相同的错.... 真的是没办法了,大家给支个招吧,谢谢!!!! 我试过的 ...… 查看全部问答> |
|
芯片:STM8S903S TIMER5的CH1通道输出占空比可调(256档)的PWM信号,程序如下: void out_pwm1(void)//由定时器TIM5的第一通道输出一路PWM信号,控制输出脉宽 { pwm_pot1=0x7f;(设个常值,实际 ...… 查看全部问答> |
|
鑫海宝贝EK-LM3S811使用心得(序)g1.0_led 五一之前同学帮我收的邮件---我期待已久的宝贝EK-LM3S811 EVALUATION BOARD,原因是我到石家庄参加婚礼,在石家庄呆了十天,把我急的都不行了嘿嘿,5号回到学校就箭一般的飞向了实验室。看看论坛的M3的 ...… 查看全部问答> |
|
EE_FPGA的板子闲置在我这里有一段时间了,深感抱歉!由于教研室事情比较多,我实在没有精力继续了,现在想寻找一位热爱FPGA的朋友把这块继续做下去。只要你有热情,就不怕困难,遇到问题的时候版主chenzhufly大神会给你详细的指导(当然,找我也可 ...… 查看全部问答> |
|
今天回到学校,看到我的触摸板,竟然也“被”给力了,哭…【更新图片&成功修复】 这快递也太不靠谱了吧…一侧的排座被压斜了,里面有几个引脚已经断了,另一侧的一个角直接被压扁了,注意是扁了,整体还是直立着的,这得多大的压力啊,估计是被直接踩上去了…附带的芯片引脚也被压弯了一半,另一半穿过防静电袋和包装里的硬纸板把 ...… 查看全部问答> |




