历史上的今天
今天是:2024年12月30日(星期一)
2019年12月30日 | 铅酸电池串联12V升压至22V/5A大电流DC-DC升压解决方案
2019-12-30 来源:EEWORLD
电子产品中DC-DC升压电路应用广泛。音响也不例外,尤其是电池供电的户外音响,为了提高输出功率,把电池电压升高再给音频功放供电是非常普遍的做法。 比如12V铅酸电池/3节锂电串联升压到20V以上再给功放供电可以做到100W以上的输出功率。用于100W以上输出功率的传统升压做法受限于DC-DC芯片的局限性,都是用控制器+外置MOS或者再+二极管的电路构造。带来的问题是外围复杂、PCB布局布线要求高、稍为不慎容易自激稳定性差、成本高、采购物料繁琐。
CS5038是基于新一代的工艺,内置14A/MOS高效率升压DC-DC转换器。可调升压输出最高到22V;最大可保证10A的均值电流下负载稳定工作;外围简单,效率90%以上;ESOP16的封装加工生产也很方便。
深圳市永阜康科技有限公司总结户外蓝牙音箱、拉杆音响应用需求,现推荐铅酸电池/3节锂电池12V升压到20V(2×50W/4欧) 、升压到22V(60W/4欧) 、升压+功放组合方案;2020年初即将陆续推出1-4节锂电开关型3A充电管理系列、4A铅酸电池充电管理,满足音响市场对更大功率更高品质的渴求。
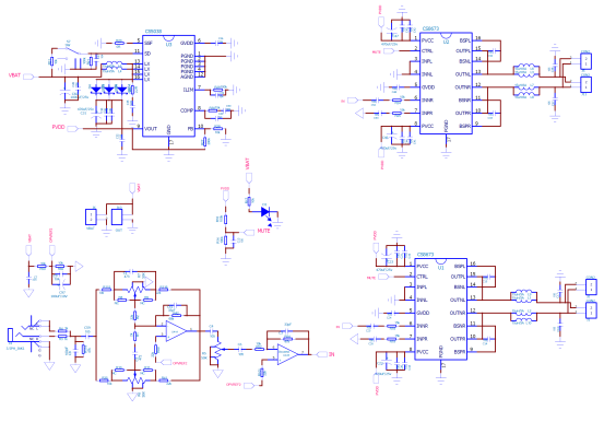
1.CS5038脚位图

2.CS5038管脚说明

3.CS5038典型应用图

4. CS5038 DEMO板PCB顶层设计图

5.CS5038 DEMO板PCB底层设计图

6.CS5038 DEMO板实物图

7.CS5038+CS8673演示板应用原理图
此方案是一款最大实现2×50W/4欧功率输出的拉杆音响参考设计。此设计的电源是12V铅酸电池。此设计大致分为两个主要级:
采用CS5038大电流升压IC。此芯片3V-16V输入电压,可实现22V输出,并且能够为负载提供 5A 连续电流;
采用CS8673 D类音频功放IC,22V/ 60W/4欧(PBTL)功率输出;
12V升压到20V/50W×2(采用2颗CS8673), 12V升压到22V/60W(采用单颗CS8673/PBTL模式);
适用于12V铅酸电池及三节锂电供电的户外拉杆音箱。

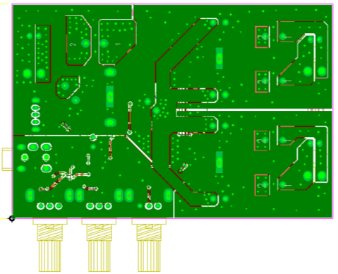
8. CS5038+CS8673演示板 PCB顶层设计图

9. CS5038+CS8673 演示板PCB底层设计图

10. CS5038+CS8673演示板物料清单

11. CS5038+CS8673 演示板实物图

史海拾趣
|
根据Altium(Protel) 公司在2010年7月12日向悉尼证交所提交的2010年年报预告信息,该公司2009年7月1日至2010年6月30日止,预计共完成销售额是4650万美元,同比下降9% 。 在大中国地区(包括台湾和香港),预计共完成销售额是440万美元,同比下降43% ...… 查看全部问答> |
|
请问各位,网卡的全双工/半双工是对MAC而言还是对PHY说的啊,我现在的项目是MAC+PHY结构,自己看资料,发现设置全双工半双工是在PHY芯片上,但是看MAC的工作原理是,全双工半双工控制着MAC的发送流程,看资料上说的是半双工的时候,MAC发送数据要检 ...… 查看全部问答> |
|
我的系统是2410+vxworks,最近有个应用问题想使用位域来解决,我定义了如下结构体: typedef union { struct { unsigned char Type : 3; &nbs ...… 查看全部问答> |
|
我给这个板子取了个名字叫 EE_FPGA,感谢eeworld给我们一个这样好的学习平台。希望大家在这里能够真正的学到自己想要的东西。 适用对象: 1. FPGA初学者:希望能够迈入FPGA开发大门的初学者和爱好者,让大家 ...… 查看全部问答> |
|
GPIOPinTypeGPIOInput () GPIODirModeSet() 这两个函数都是设置GPIO的,而且应该能实现同样的功能,但是我在使用时发现,用GPIOPinTypeGPIOInput ()设置按键输入时,并不能读取按键,读取的值总是0,但是如果用GPIODirModeSet()设置就能实现。这 ...… 查看全部问答> |
|
组织DIY MSP430 Stellaris学习板 如果参与的人够多,可以把我的这2块PCB发出来做参考! [ 本帖最后由 蓝雨夜 于 2011-10-9 08:17 编辑 ]… 查看全部问答> |




