历史上的今天
今天是:2025年01月03日(星期五)
2020年01月03日 | 51单片机扩展数据存储器RAM proteus仿真
2020-01-03 来源:51hei
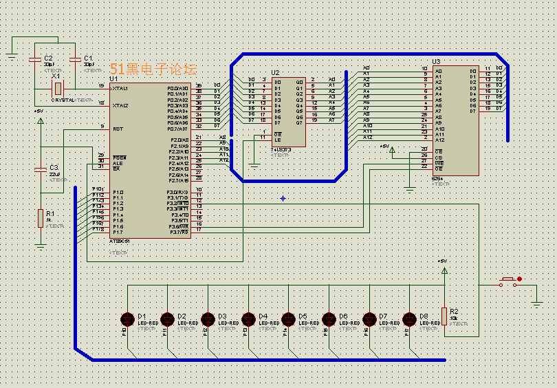
8051单片机芯片扩展数据存储器完整案例下面是proteus仿真原理图:
单片机源程序:
#include #include sbit K1=P3^4; sbit K2 =P3^5; void Ex_Int0(void); unsigned int n; void main() { unsigned int i; n = 0; P1 = 0xff; EA = 1; IT0 = 1; EX0 = 1; for(i=0;i<200;i++) { XBYTE[i] = i+1; } while(1); return; }
上一篇:A4988步进电机单片机驱动程序
下一篇:51单片机pwm调速调光程序
史海拾趣
|
下面的是学C++时要注意的。绝对经典!! 1.把C++当成一门新的语言学习(和C没啥关系!真的。); 2.看《Thinking In C++》,不要看《C++变成死相》; 3.看《The C++ Programming Language》和《Inside The C++ Object Model》,不要因为他 ...… 查看全部问答> |
|
反转式串联开关电源储能滤波电容的计算 开关电源原理与设计(连载七) 1-3-3.反转式串联开关电源储能滤波电容的计算 反转式串联开关电源储能滤波电容参数的计算,与串联式开关电源储能滤波电容的计算方法基本相同。但要注意,即使是在占空比D等于0.5的情况下,滤波电容器充、放电的时间都不相等,滤波电容器充电的时 ...… 查看全部问答> |
|
//--------------------------------------2010.3.25---------------------------------------- 1. Stellaris大全(不断更新) 2. Stellaris系列原理图汇总 3. Stellaris系列实验例程——IAR5.11实验例程 4. Stellaris系列实验例程——Keil实验 ...… 查看全部问答> |
|
我现在在做一个用simenz MC55模块实现通过GPRS发送彩信的项目, 现在有几个问题,请各位帮忙: 1.彩信MMS的具体标准格式是什么? 2.有了彩信文件后怎么打包成PDU? 3.打包成PDU后,已经实现连接了,怎么把彩信发送到一个指定的手机后? 是不是 ...… 查看全部问答> |
|
在用write_string(char*)函数的时候,只有while(1){write_string(char*);}才能在LCD屏上看到字符串输出;如果不加while(1),就看不到。但这样我的程序就不能往其他地方跑了,从而不能执行其他的功能。怎么来实现字符串输出,而我的程序又能在运 ...… 查看全部问答> |
|
MSP430F5xx可以延长电池寿命有广泛的应用前景,提供突破性性能和超低功率、帮助客户开发高级便携应用的全新一代产品 $(\'swf_mf3\').innerHTML=AC_FL_RunContent(\'width\', \'550\', \'height\', \'400\', \'allowNetworking\', \'intern ...… 查看全部问答> |




