历史上的今天
今天是:2025年01月06日(星期一)
2020年01月06日 | 了解示波器的数学功能
2020-01-06 来源:EEWORLD
大多数工程实验室都有数字示波器,但是许多工程师并未完全探索其功能。数字示波器更有趣的功能之一是其数学通道,可以帮助您分析热插拔和负载开关电路。数学函数可以提供有关热插拔电路参数的详细信息,可以帮助您进行设计和故障排除。例如,您可以使用示波器的数学函数来计算负载电容,从而可显示MOSFET在启动或关闭期间的瞬态功耗。本文利用了美信MOSFET MAX5976热插拔器件,教大家如何才能用好示波器。
示波器设置
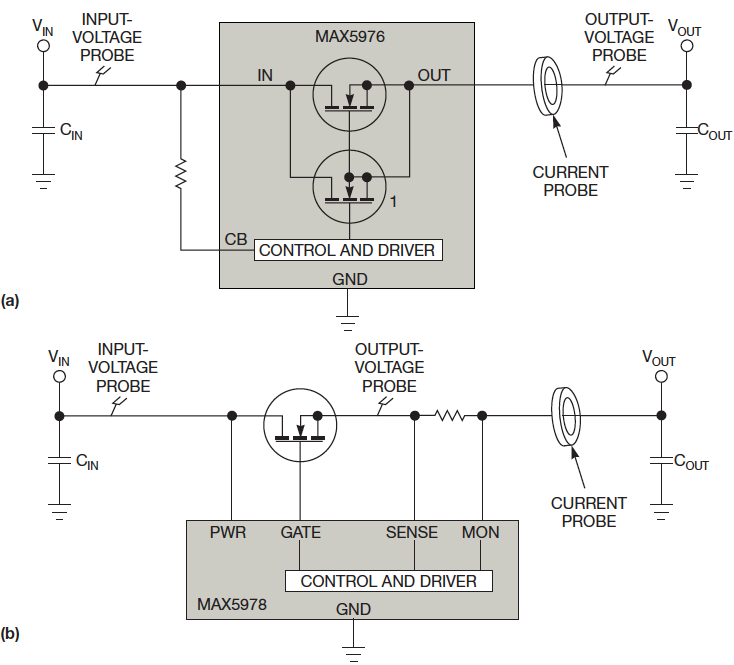
为了了解如何使用数学函数,请考虑使用集成MOSFET MAX5976热插拔器件,它内部集成了MOSFET开关元件,电流检测和驱动器电路,从而构成了完整的电源开关电路。该测试方法还适用于由分立元件构成的热插拔控制电路,将示波器探头连接到图1中的热插拔电路,可以使示波器访问计算所需的信号。电压探头连接到电路的输入和输出,从而在MOSFET上提供压降。电流探头提供了最简单的方法来检测通过设备的负载电流。

图1将电压探针连接到MOSFET上以测量VDS(a),将电流探针连接到ID(b)。
相同的基本连接适用于非集成热插拔电路,在MOSFET之前和之后连接输入和输出电压探头,这些探头位于MAX5976内部,将电流探头与电路的电流检测电阻串联。为了准确测量流过开关元件的电流,请将电流探头放置在输入旁路电容器之后和输出电容器之前。探头必须测量流经控制器的电流。电容器COUT和CIN不能在控制器和电流探头之间。
MOSFET功耗
开关元件(通常为N沟道MOSFET)中的功耗是VDS(漏极至源极电压)和ID(漏极电流)的乘积。选择示波器探头,以使VDS为通道2和通道1之差,并使用电流探头测量漏极电流。本例中的示波器Tektronix DPO3034具有通过高级数学菜单配置的数学轨迹。
要测量MOSFET的功耗,只需输入一个方程,该方程从通道2中减去通道1,然后将结果乘以电流探针信号即可。使能热插拔电路时,其输出电压以特定的dV / dt压摆率向输入电势上升。负载电容充电电流根据以下公式流过MOSFET:ID = COUT×(dV / dt)。
在示波器上捕获此启动事件会产生图2的波形,其输出电容为360μF,输入电压为12V。热插拔设备将浪涌电流限制为2A。请注意,在恒定电流为负载电容COUT充电的情况下,功率波形呈递减斜率,从24W(12V×2A)开始,随着输出上升至12V而下降至0W。

图2 COUT的电路MOSFET功耗(中间迹线,红色)为360F。热插拔设备将浪涌电流限制为2A。
这些测量值可以告诉您MOSFET是否在电压,电流和温度的安全范围内。您可以通过参考MOSFET数据表中的相关图表来估算MOSFET的结温升高,直接从实际电压和电流测量结果计算出功率波形,消除了近似估算功耗所固有的误差。此外,当浪涌电流和dV / dt都不恒定时,您可以在启动事件期间准确捕获功率波形(图3)。 COUT为360μF,浪涌电流钳位在2A。

图3在启动期间,流过MOSFET的电压(顶部迹线,黄色)和流过MOSFET的电流(底部迹线,绿色)ID都不恒定。
如果示波器的数学功能包括积分功能,则可以进一步进行波形计算。积分可以显示事件期间沉积在MOSFET中的总能量。图4将积分功能应用于MOSFET的功率信息。由于功率波形为三角形,其启动时间约为2毫秒,因此可以预期获得约24W / 2×2毫秒= 24毫焦的能量,该能量会在MOSFET中转换为热量。在启动事件结束时,数学通道的功率积分几乎达到了24 mJ的能量。

图4功耗积分计算了消耗在MOSFET中的总能量。
您可以将此技术应用于影响MOSFET的其他瞬态条件,例如关断,短路或过载事件。如此详细的功率和能量信息,使您可以在检查MOSFET的安全工作区和热特性时精确计算脉冲持续时间和“单脉冲功率”。
测量负载电容
您还可以使用示波器的积分功能来测量热插拔负载电容,前提是在启动过程中电阻负载电流很小。电容是施加到电容器的每伏特所存储的电荷量,而电荷只是电流的时间积分。因此,通过积分热插拔浪涌电流并除以输出电压,示波器的数学功能可以准确地测量总负载电容。
图5中的热插拔控制器连接三个陶瓷输出电容器,每个电容器的标称值为10F。电容迹线(红色)最初是无意义的,因为在输出电压上升之前会发生零分频问题。但是,当输出电压超过0V时,数学通道会迅速收敛至约27μF的测量电容。

图5输出电容测量结果表明COUT为30μF。
图6重复了图5的实验,但在输出端增加了一个标称值为330μF的铝电解电容器。在启动事件结束时,显示测得的输出电容约为350μF,几乎完全符合期望。

图6添加一个330μF电容器可产生350μF的测量输出电容。
请记住,电阻性负载会吸收未存储在电容器中的电流,从而降低了电容测量的准确性。但是,对于短时间的测量,结果仍然有用。
本文作者:德怀特·拉森(Dwight Larson),Maxim Integrated Products高级技术人员。 他在休斯顿大学获得电气工程学士学位,并拥有四项专利。拉尔森(Larson)从1985年到1991年在美国海军服役,担任潜水艇核反应器机械师和放射控制技术员。
史海拾趣
|
一﹑前言 关于电磁兼容的要求﹐目前世界上大多的先进国家﹐都已经有管制的法规并有相关的符合要求的单位﹐若产品无法符合要求规定﹐往往无法销售到该地区的市场﹐因此多数的电子产品﹐在销售前都必须经过电磁兼容的测试﹐ ...… 查看全部问答> |
|
四川省大学生电子设计竞赛西南科技大学赛区竞赛题目-电子广告牌 本帖最后由 paulhyde 于 2014-9-15 09:27 编辑 电子竞赛题目-电子广告牌 一、电子竞赛题目任务: 设计并制作一台简易电子广告牌,16*32点阵显示,示意图如下: 二、电子竞赛题目要求: 1、基本要求: 1) 能通过按键翻页显示数字和字母。 ...… 查看全部问答> |
|
PSoC片上系统与单片机、ARM的区别 到目前为止,有三种技术对电子工程师设计电子产品的模式产生了重大而又深远的影响,它们是:可编程微控制器(MCU),可编程逻辑阵列和可编程模拟阵列。与采用多个分立元件及单一功能的模拟与数字集成电路组成的 ...… 查看全部问答> |
|
WINCE5.0下用KITL调试网卡驱动,MmmapIOspace函数问题 PHYSICAL_ADDRESS phyAddr; phyAddr.QuadPart=pAdapter->m_ulIOBaseAddress; pHardware->m_ulVIoAddr=(ULONG)MmMapIoSpace(phyAddr,256,FALSE); RETAILMSG(T ...… 查看全部问答> |
|
我现在在操作flash芯片,以我的想法,应该每次和flash芯片交互的时候然后将CE拉低有效,完成后拉高,下次用的时候重复这样做.但是,我想知道在对flash芯片初始化的时候就直接对其ce管脚拉低,然后整个程序跑的过程中一直是地电 ...… 查看全部问答> |
|
如题: tchar_t id3[128]; int i = get_current_music(); g_pp->CommentByName(g_pp,i,PlayerComment(COMMENT_TITLE),id3,TSIZEOF(id3)); g_pp->CommentByName(g_pp,i,PlayerComment(COMMENT_ARTIST),id3,TSIZEOF(id3)); 复制代码… 查看全部问答> |
|
基于USB的无线网卡,插上无线网卡是桌面的右下角会出现无线网卡的图标,这是正常的. 由于我的USB无线网卡支持selective suspend,也就是说,如果无线网卡在一定的时间 内(10s)如果没有和AP或者其他网卡连接上,则无线网卡进入睡眠的状态.睡眠的状态和 ...… 查看全部问答> |
|
1.通过查看WINCE的句柄,得到com1与com2的信息如下: [[HKEY_LOCALMACHINE/drivers/BuildIn/Serial] (Default): (value not set) Dll: com165550.Dll Tsp:   ...… 查看全部问答> |




