历史上的今天
今天是:2025年01月18日(星期六)
2020年01月18日 | AVR单片机硬件线路的设计步骤及方法
2020-01-18 来源:elecfans
基本的AVR硬件线路,包括以下几部分:
1、复位线路
2、晶振线路
3、AD转换滤波线路
4、ISP下载接口
5、JTAG仿真接口
6、电源
下面以本网站推荐的AVR入门芯片ATmega16L-8AI 分析上述基本线路。(-8AI表示8M频率的TQFP贴片封装,工业级,更详细的型号含义资料,请参考:AVR芯片入门知识)
复位线路的设计

Mega16已经内置了上电复位设计。并且在熔丝位里,可以控制复位时的额外时间,故AVR外部的复位线路在上电时,可以设计得很简单:直接拉一只10K的电阻到VCC即可(R0)。
为了可靠,再加上一只0.1uF的电容(C0)以消除干扰、杂波。
D3(1N4148)的作用有两个:作用一是将复位输入的最高电压钳在Vcc+0.5V 左右,另一作用是系统断电时,将R0(10K)电阻短路,让C0快速放电,让下一次来电时,能产生有效的复位。
当AVR在工作时,按下S0开关时,复位脚变成低电平,触发AVR芯片复位。
重要说明:实际应用时,如果你不需要复位按钮,复位脚可以不接任何的零件,AVR芯片也能稳定工作。即这部分不需要任何的外围零件。
晶振电路的设计

Mega16已经内置RC振荡线路,可以产生1M、2M、4M、8M的振荡频率。不过,内置的毕竟是RC振荡,在一些要求较高的场合,比如要与RS232通信需要比较精确的波特率时,建议使用外部的晶振线路。
早期的90S系列,晶振两端均需要接22pF左右的电容。Mega系列实际使用时,这两只小电容不接也能正常工作。不过为了线路的规范化,我们仍建议接上。
重要说明:实际应用时,如果你不需要太高精度的频率,可以使用内部RC振荡。即这部分不需要任何的外围零件。
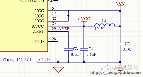
AD转换滤波线路的设计

为减小AD转换的电源干扰,Mega16芯片有独立的AD电源供电。官方文档推荐在VCC串上一只10uH的电感(L1),然后接一只0.1uF的电容到地(C3)。
Mega16内带2.56V标准参考电压。也可以从外面输入参考电压,比如在外面使用TL431基准电压源。不过一般的应用使用内部自带的参考电压已经足够。习惯上在AREF脚接一只0.1uF的电容到地(C4)。
重要说明:实际应用时,如果你想简化线路,可以将AVCC直接接到VCC,AREF悬空。即这部分不需要任何的外围零件。
ISP下载接口设计

ISP下载接口,不需要任何的外围零件。使用双排2*5插座。由于没有外围零件,故PB5(MOSI)、PB6(MISO)、PB7(SCK)、复位脚仍可以正常使用,不受ISP的干扰。
JTAG仿真接口设计

仿真接口也是使用双排2*5插座。需要四只10K的上拉电阻。
电源设计

AVR单片机最常用的是5V与3.3V两种电压。本线路以开关切换两种电压,并且以双色二极管指示(5V时为绿灯,3.3V时为红灯)。
二极管D1防止用户插错电源极性。D2可以允许用户将电压倒灌入此电路内,不会损坏1117-ADJ。
1117-ADJ的特性为1脚会有50uA的电流输出,1-2脚会有1.25V电压。利用这个特点,可以计算出输出电压:
当SW开关打向左边时,R6上的电流为 1.25/0.33 = 3.78ma 。R8上的电流为1117-ADJ 1脚电流加上R6上的电流,即0.05+3.78=3.83ma. 可以计算得R8上的电压为3.84V。 于是得出VCC=1.25+3.83=5.08V。误差在2%以内。
当SW开关打向右边时,R6上的电流为 1.25/0.62 = 2.02ma 。R8上的电流为1117-ADJ 1脚电流加上R6上的电流,即0.05+2.02=2.07ma. 可以计算得R8上的电压为2.07V。 于是得出VCC=1.25+2.07=3.32V。误差在1%以内。
使用1%精度的电阻,可以控制整个输出电压误差在3%以内。
总设计图
我们将此设计图,制作成了以下的Mega16功能小板。以后我们网站的所有新手入门范例,及应用范例,大部分会以这块小板作为实验板。
正面图:晶振可以使用螺丝固定的方法更换,方便做实验,并达到一定的可靠性。VCC,GND均有一测试针。

底部图:为了方便实验,我们将这块小板的输出脚,按直插ATmega16的管脚排列定义。为防止不小心掉到地上导致插针折断,加装了一只40脚的圆孔IC座做保护。如果不小心折断,可以方便地更换圆孔IC座。
史海拾趣
|
本帖最后由 paulhyde 于 2014-9-15 09:48 编辑 活动介绍 恩智浦半导体(NXP Semiconductors)是一家新近独立的半导体公司,由飞利浦公司创立,已拥有五十年的悠久历史,主要提供工程师与设计人员各种半导体产品与软件,为消费电子、安全应用、 ...… 查看全部问答> |
|
不知各位遇到过TI C2000 Piccolo Microcontrollers不能烧写FLASH的问题没? 小弟遇到的问题如下: 软件配置:CCS3.3.82.13+F2802x_CSP_RTM.exe+FlashAPIInterface2802xV1_00a.out+F28027.CMD 硬件配置:TDS510仿真器+F28027最小系统板 问题 ...… 查看全部问答> |
|
6集成电路运算放大器 6 .1.1集成电路运算放大器的特点 6.1.2集成运算放大电路中的电流源 6.1.3基本型差动放大器 6.1.4双电源长尾式差放 6.1.5差动电路的几种接法 6.1.6恒流源式差放… 查看全部问答> |
|
本帖最后由 paulhyde 于 2014-9-15 09:18 编辑 衰减器的功能是能处理大功率信号且不会影响信号性能,所以在对大功率信号处理和测试时需要用到高频衰减器。尤其是一些特殊的信号,例如在商业广播和军用雷达系统中常见的超过1kW的信号来讲,在任何测 ...… 查看全部问答> |
|
该平台可以管理车辆控制系统、导航仪和音响等娱乐设备,并能监控车辆运行及环境信息。通过合理使用STR750的各种通信接口,满足车载控制系统的功能要求。要求按照实际需要设计出一个功能丰富的通用控制平台,进行软硬件系统设计,实现相应的功能。… 查看全部问答> |
|
程序在窗口输入的情况下,一切正常。 但当把数据编入软件,不用输入,直接使用时,会提示错误。 下面这段程序,问题在那里? CByteArray m_1; m_1.SetSize(8); m_1[0]=0x01; m_1[1]=0x03; m_1[2]=0x00; m_1[3]=0x08; m_1[4]=0x00; m_1[5] ...… 查看全部问答> |
|
大家都知道,LED灯采用半导体原理,其光源的寿命是很长的,可达50000h以上,然而最近和节能灯行业一位前辈交流,他却称,这种说法是不实之言,他是这样给我分析的: LED发光原理普通节能一样,都是利用稀土三基色荧光粉发光,只是激发方式不同。 ...… 查看全部问答> |
|
请教各位大侠,我用MSP430F149驱动光耦来控制VICOR模块的PC端,之前使用一直没有问题,后来客户说打开电源输出的时候有问题:电源接收到打开输出的指令后,开始有输出电压,但是很快降到0,反复操作一直都是这种现象,后来打开电源发现源头在单片机 ...… 查看全部问答> |




