历史上的今天
今天是:2025年01月20日(星期一)
2020年01月20日 | 基于热敏电阻的单片机温度测量系统设计
2020-01-20 来源:51hei
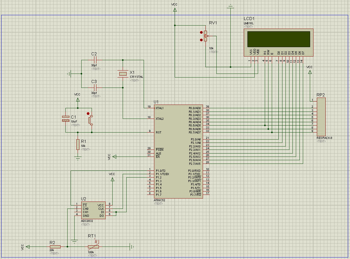
本课题用一种基于单片机的数据采集系统方案,该方案根据热敏电阻随温度变化而变化的特性,采用串联分压电路。单片机采集热敏电阻的电压,通过A/D转换将模拟量电压信号转换成数字量电压信号,经过查表转换得到温度值,控制液晶屏实时显示温度值。本系统中所用到的器件是STC89C52单片机、NTC热敏电阻和LCD1602液晶显示屏。
原理图如下

单片机源程序如下:
#include #include #define uchar unsigned char #define uint unsigned int sbit rs=P0^5; sbit rw=P0^6; sbit e= P0^7; sbit ADCS=P1^0; sbit ADCLK=P1^1; sbit ADDI=P1^2; sbit ADDO=P1^2; uchar code tab3[]="Low-temperature "; uchar code tab4[]="Over-temperature"; uchar code tab5[]=" Error "; uchar code tab6[]=" Temp:"; uchar code tab7[]=" Normal "; uchar code tab1[]="0123456789"; uchar code tab2[]= {79,78,77,76,75,74,73,72, //温度补偿表 71,70,69,68,67,67,66,65, 64,63,63,62,61,60,60,59, 58,58,57,56,56,55,54,54, 53,53,52,52,51,50,50,49, 49,48,48,47,47,46,46,45, 45,44,44,43,43,43,42,42, 41,41,40,40,39,39,39,38, 38,37,37,36,36,36,35,35, 34,34,34,33,33,33,32,32, 31,31,31,30,30,30,29,29, 28,28,28,27,27,27,26,26, 26,26,25,25,24,24,23,23, 23,22,22,22,21,21,21,20, 20,20,19,19,19,18,18,18, 17,17,17,16,16,16,15,15, 15,14,14,13,13,13,12,12, 12,11,11,11,10,10,10,9, 9,9,8,8,7,7,7,6, 6,6,5,5,4,4,4,3, 3,3,2,2,1,1,1,0, 0,1,1,2,2,2,3,3, 4,4,5,5,6,6,7,7, 8,8,9,9,10,10,11,11, 12,12,13,14,15,15,16,17, 17,18,19,19,20}; uint ad,ad1; //*********延时50us*t******************* void delay_50us(uint t) { uchar j,z; for(z=t;z>0;z--) for(j=19;j>0;j--); } //************************************** //**********延时1ms*z******************* void delay(uint z) { uint x,y; for(x=z;x>0;x--) for(y=110;y>0;y--); } //************************************** //*********写指令**************** void write_com(uchar com1) { e=0; rs=0; rw=0; P2=com1; delay_50us(10); e=1; delay_50us(20); e=0; } //**********写数据******************* void write_data(uchar dat1) { e=0; rs=1; rw=0; P2=dat1; delay_50us(10); e=1; delay_50us(20); e=0; } //*****液晶初始化******************* void lcd1602init() { delay_50us(300); write_com(0x38); write_com(0x08); write_com(0x01); write_com(0x06); write_com(0x0c); } //***********AD转换模块************** uint ADC0832(uchar channel) { uchar i; uint dat=0; uchar ndat=0; if(channel==0)channel=2; if(channel==1)channel=3; ADDI=1; _nop_(); _nop_(); ADCS=0;//拉低CS端 _nop_(); _nop_(); ADCLK=1;//拉高CLK端 _nop_(); _nop_(); ADCLK=0;//拉低CLK端,形成下降沿1 _nop_(); _nop_(); ADCLK=1;//拉高CLK端 ADDI=channel&0x1; _nop_(); _nop_(); ADCLK=0;//拉低CLK端,形成下降沿2 _nop_(); _nop_(); ADCLK=1;//拉高CLK端 ADDI=(channel>>1)&0x1; _nop_(); _nop_(); ADCLK=0;//拉低CLK端,形成下降沿3 ADDI=1;//控制命令结束 _nop_(); _nop_(); dat=0; for(i=0;i<8;i++) { dat|=ADDO;//收数据 ADCLK=1; _nop_(); _nop_(); ADCLK=0;//形成一次时钟脉冲 _nop_(); _nop_(); dat<<=1; if(i==7)dat|=ADDO; } for(i=0;i<8;i++) { ndat>>=1; if(ADDO==1) ndat|=0x80; ADCLK=1; _nop_(); _nop_(); ADCLK=0;//形成一次时钟脉冲 _nop_(); _nop_(); } ADCS=1;//拉低CS端 ADCLK=0;//拉低CLK端 ADDO=1;//拉高数据端,回到初始状态 if(dat==ndat) { return(ndat); } else { return(0x00); } } //**************显示模块*********************** void disp() { ad1=ad-29; write_com(0x80); if(ad<29) { uchar i; for(i=0;i<16;i++) { write_data(tab4[i]); } write_com(0x80+0x40); for(i=0;i<16;i++) { write_data(tab5[i]); } } else if(ad>233) { uchar i; for(i=0;i<16;i++) { write_data(tab3[i]); } write_com(0x80+0x40); for(i=0;i<16;i++) { write_data(tab5[i]); } } else if(ad>=29&&ad<=233) { uchar i; for(i=0;i<16;i++) { write_data(tab7[i]); } write_com(0x80+0x40);
史海拾趣
|
我用EVC创建的工程,编译成X86(evc自带的SDK和WINCE5 SDK都试过) Realse 可执行文件放到 装有 wince5系统的开发板上运行,提示不是有效的WINCE程序~这是为什么呢?… 查看全部问答> |
|
请问目前大家的平台上,Linux从启动到运行自己的图形程序,需要大概多少秒?我们要想优化一个系统的启动时间,首先我们需要知道这个系统都把启动时间花在哪里了!其次就是你的目标,是让系统在多少秒之内完成启动?那要如何才能知道,系统在启动过 ...… 查看全部问答> |
|
中断问题,执行NVIC_Init(&NVIC_InitStructure)使执行不下去 程序如下:void NVIC_Configuration(void){#ifdef VECT_TAB_RAM /* Set the Vector Table base location at 0x20000000 */ NVIC_SetVectorTable(NVIC_VectTab_RAM, 0x0); #else /* VECT_ ...… 查看全部问答> |
|
初始化因为Z-Stack是在OS下运行的,所以在之前必须调用osalAddTasks()初始化任务。组织关于OS的API函数介绍请看文档:Z-Stack OSAL API (F8W-2003-0002),应该说协议栈的每层或者说每部分都有相关的API说明文档。osalAddTasks()初始 ...… 查看全部问答> |
|
电脑上走任哲的程序,报错 call to function \'PC_VectSet\' with no prototype 查出是没有pc.c,网上下载了2个PC.c 但是都不对(一个是QEMU仿真的) 这东西为什么这么难找到啊?… 查看全部问答> |
|
我用的是CCS6,按照自己的使用习惯设置了代码和注释等的字体和颜色。 但是碰到过CCS莫名就恢复成了默认的设置项,搞得我又得全部重新设置一遍。 想问下,CCS有没有保存当前设置项,然后直接导入的功能 ...… 查看全部问答> |
|
本帖最后由 damiaa 于 2017-3-23 15:36 编辑 Zephyr(LINUX下安装篇) A,先是准备虚拟机virtualBox(这里不细说了)。 B ...… 查看全部问答> |




