历史上的今天
今天是:2025年02月02日(星期日)
2020年02月02日 | 如何用51单片机来产生PWM波
2020-02-02 来源:eefocus
89C51芯片没有自带PWM发生器,如果要用51来产生PWM波就必须要用软件编程的方法来模拟。方法大概可以分为软件延时和定时器产生两种方法。下面将逐一介绍。
1 软件延时法
利用软件延时函数,控制电平持续的时间,达到模拟pwm的效果。
程序如下:
#include
sbit pwm=P1^0;
main()
while(1)
pwm=1;
delayus(60);//置高电平后延时60us,占空比60%
pwm=0;
delayus(40);
void delayus(uint x)
while(x--);
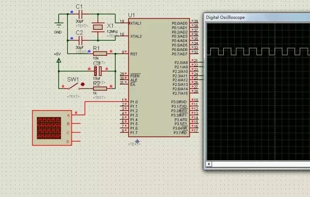
proteus软件仿真结果如下:

可见,用这种延时函数的方法就能简单地模拟出pwm输出。但是这种方法的缺点也相当明显。当程序除了要输出pwm波还要执行其他操作比如键盘扫描、显示等操作时,需要占用CPU一定的机器周期,这样就会影响pwm的准确度。现在很少会用到这种方法,接下来要介绍的是比较常用的方法。
2 定时器产生pwm
这种方法利用了定时器溢出中断,在中断服务程序改变电平的高低,在程序较复杂、多操作时仍能输出较准确的pwm波形。
2.1注意事项
2.2.1中断服务程序的内容。
一般来说中断服务程序只完成改变标志位、转换高低电平的功能,如果中断服务程序中有太多的操作会影响pwm波的输出,尤其是除法、取余、浮点数运算会占用大量的机器周期,应在中断外完成运算。
2.2.2定时器装入初值的问题。
装入初值不能太接近于定时器的溢出值。如我们使用定时器方式1,最多能计65536个数,假设我们转入的初值为65534,那么定时器计两个数就会进入中断,这样会使程序紊乱而其他功能无法正常地执行,所以一般要留50-100个数的裕量。
2.2定时器工作方式
在定时器工作方式的选择上,可以选择定时器的工作方式0、1、2都可以,本文采用的是工作方式1,即16位定时器,这样可以获得较宽的调频范围。
2.3定时器初值的计算
设占空比为α,频率为f
产生高电平时装入定时器高8位的值应为
产生高电平时装入定时器低8位的值应为
显然,产生低电平时的公式只要把α换成(1-α)就行了。
然而在51单片机中,浮点数运算需要消耗cpu很长的时间,为了提高程序效率,通常用100倍的占空比来计算。同时,要注意数据类型,避免超出范围,影响计算结果。关于C51的乘除法问题,可以看以下这篇文章(点击阅读原文直接进入):
http://blog.163.com/ssou_1985/blog/static/295320362010311102232210/
修改后的公式如下:
a为100倍占空比,fr为0.01倍频率
TH0 = (65535-a*100/fr)/256; //高位初值
TL0 = (65535-a*100/fr)%256;
同样,低电平的公式只需把a换成(100-a)即可。
2.4 例程
本例程采用定时器T0在工作方式1下产生一路PWM,用独立键盘控制频率、占空比的加减,频率可调范围100Hz-10kHz,占空比0-100%(均为理论值,实际值略低)
部分代码如下:

注:T0_H , T0_L , T1_H , T1_L 均用于暂时存储初值,进入中断服务程序后直接给寄存器TH0、TL0赋值,避免了在中断中计算。

注:flag为pwm输出标志,flag=1输出高电平,flag=0输出低电平
完整的代码请到我的网盘下载(已失效)
http://yunpan.cn/QzKaWM8VesFyc
2.5 软件仿真结果
2.5.1 频率为100Hz
a.占空比约15%

b.占空比95%

2.5.2 频率为10KHz
a.占空比15%

b.占空比90%
下一篇:一个X25045的C51读写程序
史海拾趣
|
现代汽车不断增加越来越复杂的电子系统。市场调研公司 Allied Business Intelligence 预测,到 2007 年,汽车半导体市场将增长到一年超过 170 亿美元,而去年这一市场为 123 亿美元。另一家市场调研公司 Strategy Analytics 也持有同样乐观的看法: ...… 查看全部问答> |
|
菜鸟请教D12驱动应用程序问题 小弟使用D12和51做一个大量数据传输的东西。 固件使用ZLG的,驱动是用DriverStudio3.1直接生成的。 使用DS里面的函数OpenByInterf()打开USB设备,用ReadFile()阻塞模式来读取USB数据 因为在51那里是连续发的,所 ...… 查看全部问答> |
|
各位朋友好,本人现在在北京一家公司做IC销售,我们家一般都是从国外订货,质量有保证,如果没有库存,订货一般7-10天,我们家常做的厂家有altera, intel,on,maxim,atmel,st,ad,ti等等的。欢迎各位朋友给小女子我捧场啊,在这里我先谢谢各位朋友啦 ...… 查看全部问答> |
|
本帖最后由 dontium 于 2015-1-23 13:23 编辑 我做了关于THS3201的放大电路,反向放大时整体偏置,同相放大时会自激振荡也会整体偏置。请问有人使用过吗?有高见么? … 查看全部问答> |
|
做了两块LM3S2B93的板子,结果全部因为2B93的内部LDO问题失效,第一块板运行成功一段时间后,突然失效,最后检测结果2B93中LDO短路,第二块板运行成功一段时间后,同样失效,检测2B93中LDO电压降为0.8V,3.3V电路正常。 1.2V电路仅接了去耦电容X5R ...… 查看全部问答> |
|
本帖最后由 jameswangsynnex 于 2015-3-3 19:50 编辑 USB3.1采用全新的接口设计,传输带宽从USB 3.0 5Gbps翻番到了10Gbps,供电电流从1.5A大幅增加到了3-5A。其中USB 3.1 Type-C是全新设计的接口样式,上下两端是完全一样的,类似苹果的Lightning ...… 查看全部问答> |
|
ADXL345快速指南第四页表2,为什么输出0FFF时加速度值是1599,而不是4095*3.9=15970?是我理解错还是指南有问题? 我认为设置在16G模式下,应该是15970mg,15970mg/1000≈16G。不知这样理解有误?如果真是1599,那么ADXL345输出不是线性的,应如何 ...… 查看全部问答> |




