历史上的今天
今天是:2025年02月02日(星期日)
2020年02月02日 | 如何使用单片机驱动标准PC机键盘?C51程序详细说明
2020-02-02 来源:elecfans
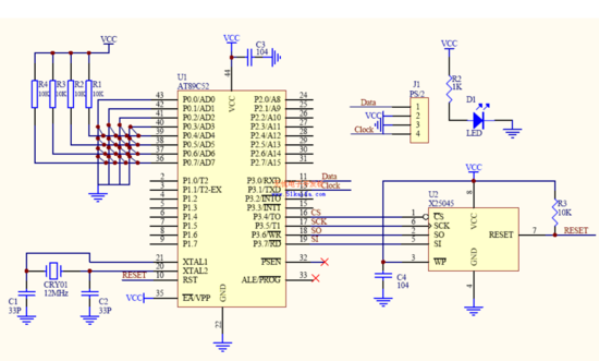
功能:实现pc机键盘(p/s2接口)与8位单片机连接使用
原理:键盘时钟接在p3.2口,既8051的外部中断int0上,键盘数据接到p1.0上
每次按键,键盘会向单片机发脉冲使单片机发生外部中断,数据有p1.0口一位一位传进来
传回的数据格式为:1位开始位(0),8位数据位(所按按键的通码,用来识别按键),1位校验位(奇校验)

1位结束位(1)
实现:将键盘发回的数据放到一个缓冲区里(数组),当按键结束后发生内部中断来处理所按的按键
缺点:由于51单片机的容量有限所以缓冲区不可以开的太大,这就导致可以记录键盘的按键次数过少,
也就是容错性一般。不过如果正常使用键盘是不会出错的
//#include“reg51.h”
#include “intrins.h”
#include “ku.h” //按键通码与ascii对照表
sbit sda= p1^0; //键盘数据线
unsigned char dat=0,dat1=0,dat2=0; //接收键盘数据变量? 存储通码变量 接受连续通码变量
unsigned char count=0,num=9,temp[5],shu=0; //中数次数 中断控制变量 缓冲区数组 缓冲区指针
unsigned char key=0; //按键最终值
void zhongduan() interrupt 0 //外部中断0 用来接受键盘发来的数据
{
dat》》=1; //接受数据 低-》高
if(sda) dat|=0x80;
count++;
if(count==num)
{
if(count==9)
{
dat1=dat; //中断9次后为键盘所按按键的通码(开始位始终为0在第一次中断时右移中忽略)
num=20; //使中断可以继续中断11次
}
if(count==20)
{
dat2=dat; //取回第二个通码
if(dat1==0xe0 || dat2==0xf0) //第一个通码是0xe0则证明所按按键为功能键,第二个通码是0xf0证明按键结束
{
temp[shu]=dat1;temp[shu+1]=dat2; shu+=2; //将所按按键存到缓冲区中
ie=0x82; //关闭外部中断并打开内部中断来处理所按按键
tr0=1;
}
else
{
temp[shu]=dat1;temp[shu+1]=dat2; shu+=2; //如果shift键被按下则记录与它同时按下的那个键
count=0;
}
if((temp[0]==18 || temp[0]==89) && (temp[2]==18 || temp[2]==89) ) tr0=1; //如果缓冲区中有两个间隔的shift键则证明需要的铵键结束
}
}
}
void getkey() interrupt 1 //内部中断0 用来处理缓冲区里的数据
{
unsigned char i=0;
tr0=0;
th0=0;
tl0=0;
count=0; //中断记数则0
if((temp[0]==18 || temp[0]==89) && temp[1]!=0xf0 ) //shift被按下
{
for(i=0;i《21;i++)
{
if(addshift[i][0]==temp[1]) //搜索shift被按下的表
{
key=addshift[i][1];
ie=0x83; //打开外部中断
return;
}
}
}
else if(temp[0]==0xe0) //所按下的按键是功能键
{
for(i=0;i《80;i++)
{
if(noshift[i][0]==temp[1]) //功能键的通码在缓冲区的第二位
{
key=noshift[i][1];
ie=0x83;
return;
}
}
}
else //普通按键
{
for(i=0;i《80;i++)
{
if(noshift[i][0]==temp[0]) //普按键的通码在缓冲区的第一位
{
key=noshift[i][1];
ie=0x83;
return;
}
}
}
for(i=0;i《5;i++)
{
temp[i]=0;
}
}
PC机键盘按键通码与ASCII对照表
这个库要配合 单片机驱动标准pc机键盘的c51程序使用
unsigned char code noshift[80][2]=
{
22 ,49,// { 1 }
30 ,50,// { 2 }
38 ,51,// { 3 }
37 ,52,// { 4 }
46 ,53,// { 5 }
54 ,54,// { 6 }
61 ,55,// { 7 }
62 ,56,// { 8 }
70 ,57,// { 9 }
69 ,48,// { 0 }
28 ,97,// { a }
50 ,98,// { b }
33 ,99,// { c }
35 ,100,// { d }
36 ,101,// { e }
43 ,102,// { f }
52 ,103,// { g }
51 ,104,// { h }
67 ,105,// { i }
59 ,106,// { j }
66 ,107,// { k }
75 ,108,// { l }
58 ,109,// { m }
49 ,110,// { n }
68 ,111,// { o }
77 ,112,// { p }
21 ,113,// { q }
45 ,114,// { r }
27 ,115,// { s }
44 ,116,// { t }
60 ,117,// { u }
42 ,118,// { v }
29 ,119,// { w }
34 ,120,// { x }
53 ,121,// { y }
26 ,122,// { z }
84 ,91,// { [ }
91 ,93,// { ] }
76 ,59,// { ; }
82 ,39,// { ‘ }
65 ,44,// { , }
73 ,46,// { 。 }
74 ,47,// { / }
78 ,45,// { - }
85 ,61,// { = }
93 ,92,// { }
14 ,96,// { ` }
90 ,32,// { enter }
5 , 0,// { f1 }
6 , 1,// { f2 }
4 , 2,// { f3 }
12 , 3,// { f4 }
3 , 4,// { f5 }
11 , 5,// { f6 }
131, 6,// { f7 }
10 , 7,// { f8 }
1 , 8,// { f9 }
9 , 9,// { f10 }
120,10,// { f11 }
7 ,11,// { f12 }
102,12,// { back }
224,13,// { home }
105,14,// { end }
125,15,// { pageup }
122,16,// { pagedown }
117,17,// { up }
责任编辑 LK
114,18,// { down }
107,19,// { left }
116,20,// { right }
113,21,// { del }
112,22,// { insert }
225,23,// { pause }
118,24,// { esc }
13 ,25,// { tab }
88 ,26,// { caps }
20 ,27,// { ctrl }
17 ,28,// { alt }
41 ,29,// { space }
31 ,30,// { win }
47 ,31,// { winright }
};《/P》《P》unsigned char code addshift[47][2]=
{
14,126, // { ~ }
22, 33, // { ! }
30, 64, // { @ }
38, 35, // { # }
37, 36, // { $ }
46, 37, // { % }
54, 94, // { ^ }
61, 38, // { & }
62, 42, // { * }
70, 40, // { ( }
69, 41, // { ) }
78, 95, // { _ }
85, 43, // { + }
93,124, // { | }
84,123, // { { }
91,125, // { } }
76, 58, // { : }
82, 34, // { “ }
65, 60, // { 《 }
73, 62, // { 》 }
74, 63, // { ? }
28 ,65,// { a }
50 ,66,// { b }
33 ,67,// { c }
35 ,68,// { d }
36 ,69,// { e }
43 ,70,// { f }
52 ,71,// { g }
51 ,72,// { h }
67 ,73,// { i }
59 ,74,// { j }
66 ,75,// { k }
75 ,76,// { l }
58 ,77,// { m }
49 ,78,// { n }
68 ,79,// { o }
77 ,80,// { p }
21 ,81,// { q }
45 ,82,// { r }
27 ,83,// { s }
44 ,84,// { t }
60 ,85,// { u }
42 ,86,// { v }
29 ,87,// { w }
34 ,88,// { x }
53 ,89,// { y }
26 ,90,// { z }
};
上一篇:一个X25045的C51读写程序
史海拾趣
|
#include __CONFIG (INTRC & PROTECT & MCLREN & WDTEN); const unsigned char cs @ 0x1FF; void DelayUs( int x) // 32US {while(--x!=0) { CLRWDT(); NOP(); unsigned ...… 查看全部问答> |
|
1、引言 医学超声诊断成像技术大多数采用超声脉冲回波法,即利用探头产生超声波进入人体,由人体组织反射产生的回波经换能器接收后转换为电信号,经过提取、放大、处理,再由数字扫描变换器转换为标准视频信号,最后由显示器进行显示。在基于FPGA+ ...… 查看全部问答> |
|
各位大侠,我用AVR ATMEGA16的UART来接收上位机串口调试助手发来的数据,假设为0x53,0x26,0x53,0x89,0x47,前面两个数据总是对的,然后第三位就接到了最后一个数据,中间的数据就丢失了。 接收中断程序如下: #pragma interrupt_handler uart_rx_ ...… 查看全部问答> |
|
请教9261的串口收发问题 我在核中添加了下面的代码: at91_register_uart(AT91SAM9261_ID_US1, 1, ATMEL_UART_RTS); at91_register_uart(AT91SAM9261_ID_US2, 2, ATMEL_UART_RTS); at91_register_uart(AT91SAM9261_ID_US3, 3, ATMEL_UART_RTS ...… 查看全部问答> |
|
编辑完对话框类后无法在EDIT里输入汉字; 还有请帮忙看看一下代码怎么修改 LOGFONT m_lf; //字体结构 strcpy(m_lf.lfFaceName,ipadress ); 报错:error C2664: \ ...… 查看全部问答> |
|
图为直接耦合共射放大电路~ 直流通路里有直流电源Vcc,可是交流通路里没有Vcc啊,负载线方程怎么会相同呢? 请最好把Uce和Ic的函数关系式即负载线方程写出来~… 查看全部问答> |
|
【美资“上海”和“成都”两地急招】DSP 工程师 (audio芯片) 请将中英文简历各一份发到邮箱:Recruiting.Chengdu@conexant.com 公司介绍:美国科胜讯国际有限公司是全球著名无工厂IC设计公司之一,在宽带通讯、企业网和数字家庭领域的芯片技术处于世界领导地位。科胜讯数字电视(成都)有限公司是美国科胜 ...… 查看全部问答> |




