历史上的今天
今天是:2025年02月16日(星期日)
正在发生
2020年02月16日 | 单片机指纹识别程序
2020-02-16 来源:51hei
制作出来的实物图如下:
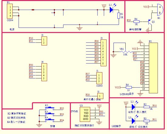
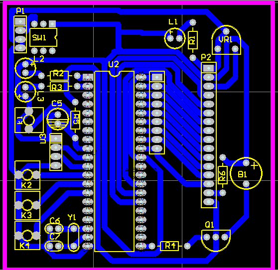
Altium Designer画的原理图和PCB图如下:
单片机源程序如下:
#include #include #include"lcd1602.h" sbit buzzer=P2^0; //蜂鸣器 低电平打开蜂鸣器 sbit red= P1^0; //红色灯 表示录入模式 sbit green= P1^1; //绿色灯 表示识别模式 sbit k2=P3^4; //录入一次指纹 sbit k1=P3^3; //模式识别转换 sbit k3=P3^2; //清除所有指纹(10个指纹清除) #define Max_User 10 #define error 2 unsigned char SaveNumber=0,searchnum=0; unsigned int SearchNumber=0; unsigned int clk0=0; unsigned char str[3]={0,'




