历史上的今天
今天是:2025年02月25日(星期二)
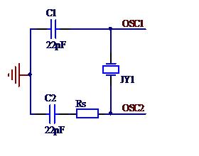
2020年02月25日 | PIC晶振单元电路的设计
2020-02-25 来源:eefocus
用途
为PIC单片机提供时钟输入,下述电路为PIC单片机的时钟单元电路。
原理图

原理及技术指标
电阻Rs用来防止晶振被过分驱动,如果晶体过驱动,这时就需要用电阻RS来防止晶振被过分驱动。PIC中档单片机负载电容一般取值为15~30pF。若采用一个大于C1 的C2值,这使得在上电时,对通过晶体的振荡信号会产生较大的相移,加速振荡器的起振,从而可以缩短晶振的起振时间。采用较大的电容值有利于提高晶体振荡器的稳定性,但同时延长了起振时间,对于晶体负载电容容值的确定要综合考虑。在以前的项目中,PIC16F877A和PIC16F818芯片晶体电容一般选为22pF,不需外接Rs电阻。
注意事项
在PCB板上,外接晶体的引线越短越好,且晶体下面要有对地覆铜且不走信号线,当晶体频率较高时,尽量使晶体的引线长度相同且对称。
晶体的选择至少必须考虑:谐振频点,负载电容,激励功率,温度特性,长期稳定性。
史海拾趣
|
请教一下各位兄弟一个基础问题,cpu时钟频率和MIPS怎么理解? 我原来理解cpu的时钟频率是每秒执行的指令数 但是发现后来MIPS才是,那这样的话CPU的时钟频率的参考价值在哪里呢? 顺便问问cpu执行的指令是不是每个指令执行的时间都一样?… 查看全部问答> |
|
如题,小弟的小程序没有使用非模式, 是两个模式的对话框。 程序启动后用dialogbox调用一个对话框, 点击其他按钮后用dialogbox调用另一个对话框, 调试时发现,正常的提示框(messagebox), 如果不关闭,而是点击提示框下层的界面,messageb ...… 查看全部问答> |
|
我们一家迅速成长的高科技企业,致力于为餐饮娱乐行业提供全面信息化管理的开发及应用。公司自主研发的快易点餐饮管理系统,在界面、功能、操作、细节等各个方面都领先于国内同类产品,获得广大客户的一致称赞。 PDA开发工程师 要求 1、具有从事 ...… 查看全部问答> |
|
笔记本没串口,买了根Usb转串口,用minicom -s设置:“ttys1\"为串口1,\"ttys2\"为串口2,问题是:用usb转的那个串口算串口几呢?… 查看全部问答> |
|
我今年七月份进的公司,然后之前也没做过什么项目, 进了公司的第一个任务就是看资料,(各种芯片的) 第二个月研究以前别人写STM32的程序, 到现在还是在看别人写的程序, 组长说把他们的参数改改,然后,看看效果, 现在都是第三个月中了,… 查看全部问答> |




