历史上的今天
今天是:2025年03月02日(星期日)
2020年03月02日 | 基于AVR单片机与CH375的多通道核辐射探测数据采集系统
2020-03-02 来源:eefocus
该系统采用了AVR单片机、高速器件及USB接口技术,采集速度快,死时间短,计数率高,通信量大。USB所具有的即插即用、通用性强、易扩展、可靠性高等优点改善了各探测通道的使用性能。它不仅是4MeV静电加速器不可缺少的重要组成部分,而且为加速器防辐射安全提供确切依据,同时还为加速器在动植物育种、放射治疗、材料改性、放射化学等诸多方面的应用研究提供可靠的技术数据。整个系统已通过省级科技成果鉴定,实际运行良好。在更换探头和稍作参数调整后,还可将该系统用于其它大范围场地多种辐射的监测。
0 引言
文中介绍了多个探测通道组成的多道核数据采集系统,对4MeV静电加速器核辐射进行监测防护。各个通道采用AVR单片机ATmega128作为主控制器,通过基于CH375构成的USB接口实现数据传输。经实验测试,该系统采集速度快,死时间小,计数率高。其探头部分在更换相应的探测传感器和稍作参数调整后,便可同时探测分析γ、X和快中子等不同的放射性辐射,适用于作为大范围场地的辐射监测系统。
正离子被4MeV静电加速器加速后,会撞击加速器的管壁和靶区,产生能量较高的γ、X和快中子等多种放射性辐射,对周围的环境造成污染,对生命造成危害。由于其体积庞大,有13m高,占用一个五层楼体和300m2的实验大厅,因此必须采用多个探测端分布的多通道同步监测系统,对其产生的多种放射性辐射进行防护监测。该系统的第一个特点是由多个(最多可接数十个)多道核数据采集系统及一台主控计算机构成,采用模块式组合,可同步监测多个端点和多种辐射,结构简洁,安装调试方便。第二个特点是主控计算机采用VC++编程,配有核辐射分析软件,与各探测通道采用USB通信方式,系统可以灵活进行参数调整,计算各种辐射的能量、强度、剂量率、剂量、剂量当量等。第三个特点是有键盘、报警、打印等外控设备服务,可显示多层次界面,视窗明快,图形丰富。显示内容包括实时数据曲线,日、周、月、季、年的累积曲线,被测辐射线能谱,统计报表及历史数据档案等,功能齐全且强大。
1系统结构
该系统现连接5至15个探测端。每个探测端属于一个探测通道,它们相互独立。除探头外,每个探测通道的工作原理及电子线路都相同。各通道将所有探测数据远程传输给主控计算机室中的上位机。上位机对所采集到的数据进行实时处理,同时进行显示并存储。加速器辐射监测防护示意图如图1所示,其中只展示出六个核辐射探测通道。

图1加速器辐射监测防护示意图
2探测通道的原理
2.1工作原理
以γ射线的探测通道为例,其原理如图2所示。探测γ辐射用Φ40mm×40mm的NaI(Tl)晶体,它和PMT(光电倍增管)及前置放大器封装成一体,主放大器单独封装。两个相互独立的封装可放在辐射区内所需监测位上,这样能尽量减少前期探测信号的损耗。经主放大器放大后的输出信号,经阈值电路引至采样峰值保持电路,由鉴幅比较器控制,使其保持住峰值。然后进行A/D转换,将被转换的数据存入扩展存储器,待上位机查询读取。

图2探测通道原理框图
2.2数据采集电路设计
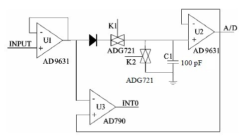
数据采集电路的原理是利用AVR系列功能最强的单片机ATmega128控制峰值保持和A/D转换电路,并将采集到的数据通过基于CH375构成的USB接口电路传输给上位机。AVR单片机ATmega128运用Harvard结构概念(具有预取指令功能),即对程序存储器和数据存储器带有不同的存储器和总线,当执行某一指令时,下一指令预先从程序存储器中取出,这使得在每一个时钟周期内可以执行一条指令,故速度很快。采用16MHz的时钟晶振,每一指令执行速度为62.5ns。代表辐射能量的电压脉冲信号非常窄,宽度在2μs左右,无法直接进行A/D转换。必须将其峰值保持住,方可进行量化。经过45—65Hz带阻滤波器的电压脉冲信号INPUT经过射极跟随电路U1进入峰值保持电路,如图3所示。ADG721是双通道的高速COMS开关,开关闭合需要24ns,断开需要11ns;AD790是高速、精确的电压比较器,响应时间为45ns;AD9631是高速的放大器,带宽为175MHz。

图3峰值保持电路
开始ATmega128控制开关K1闭合,K2断开。U1的输出电压分成两路,一路经二极管对100pF的电容C1充电;另一路送至U3(AD790)电压比较器,与射极跟随电路U2输出端的电压进行比较。当U2输出的电压大于U1输出的电压时,此时电容C1所保持的电压即为峰值电压。ATmega128接收到U3发出中断信号(INT0),控制开关K1断开。启动模数转换器AD9220,将转换后的数据存入数据存储器,完成后控制开关K2闭合,对电容C1进行放电。最后控制开关K1 闭合,K2断开,准备采集下一个到来的γ事件峰值。电容C1是云母电容器,有极高的防泄漏电能力,因而能够保持窄脉冲信号的峰值。AD9220是12位的A/D转换器,采集速率可高达10MSPS,具有单端和差分模拟输入方式,其内部含有采样保持电路,可选择内部参考源和外部参考源。该电路中,AD9220 选择的是内部参考源,用单端输入方式来进行A/D转换,电压输入范围为0—5V。A/D转换所需要的时钟CLK由ATmega128产生,周期为125ns。由于ATmega128内部仅含有4K的数据存储器,当核数据采集量比较大时,需要增加外部扩展数据存储器。
采集到的数据通过USB总线控制接口传输给上位机。CH375内置了USB通讯中的地层协议,可以将8位数据总线,读、写、片选以及中断输出等端口挂接到ATmega128的数据总线上与上位机进行通信。
3 137Cs全能峰的测试
利用该系统中的一个探测通道探测137Cs所得到的全能峰,如图4所示。横坐标为能量,分4096道,纵坐标为每道的计数值。从图中可以看出137Cs的半高宽为174道,相当于能量分辨率为7.73%。

图4137Cs的全能峰
4可视化编程及数据处理
上位机接收到数据后,采用VC++编写数据处理程序,首先分别测得标准源57Co(122keV)、40K(1460keV)、Ra(609keV、1764keV)、Th(583keV、2620keV)的全能峰,计算出该系统的探测效率曲线。根据γ射线能量与探测器输出的电压脉冲幅值成正比,找出峰值电压道址与其能量的对应关系,通过最小二乘法进行曲线拟合,并得到其能量刻度曲线,完成能量刻度的标定。
最后利用探测效率和能量刻度曲线,进行加速器辐射能谱测量。根据所得到的能谱计算出现场加速器辐射的吸收剂量率。加速器辐射吸收剂量率曲线如图5所示,图中实时数据的统计时间为5h。按国际辐射吸收剂量率标准,可以确定工作人员在现场滞留的时间,也可把辐射污染环境的技术数据记录和积累下来。

图5加速器辐射剂量率曲线
5结束语
该系统采用了AVR单片机、高速器件及USB接口技术,采集速度快,死时间短,计数率高,通信量大。USB所具有的即插即用、通用性强、易扩展、可靠性高等优点改善了各探测通道的使用性能。它不仅是4MeV静电加速器不可缺少的重要组成部分,而且为加速器防辐射安全提供确切依据,同时还为加速器在动植物育种、放射治疗、材料改性、放射化学等诸多方面的应用研究提供可靠的技术数据。整个系统已通过省级科技成果鉴定,实际运行良好。在更换探头和稍作参数调整后,还可将该系统用于其它大范围场地多种辐射的监测。
史海拾趣
|
我现在是用的C8051F410单片机芯片,要实现RS485通讯: P0.5为TX,P0.4为RX,P0.3为开关, 请问有没有知道如何配置他们的端口以及程序,实现收发AD端口的数据的通讯功能!… 查看全部问答> |
|
..\\main.c:28: ..\\uemf.h: No such file or directory ..\\main.c:29: ..\\wsIntrn.h: No such file or directory 以上两个头文件均已经加入,但还是出现错误! dependency generation failed: ccppc: No input files 提示这个 怎么弄tffs ...… 查看全部问答> |
|
GSM modem与GSM modem连接,必须用data card为SIM card才能做文字传送吗? 如题。因为我用电话的SIM卡,怎么都不能进入data call的模式来传送文字。很急。。希望得到帮助~… 查看全部问答> |
|
• 跨时钟域的设计:FIFO,双RAM,RAM+MUX,等 • 编写FPGA程序实现DSP的外设 • 编写DSP程序,通过EMIF接口访问FPGA内部的存储器… 查看全部问答> |
|
因为本人不是电子工程专业的,只是脑袋里有了想法,但是不知道怎么去实现。我现在大概说下我这个产品的概况,有兴趣的各位大师希望不吝赐教 首先它是一个通信设备,一部产品包括主机和子机两部分。 功能方面: 主机可不通过允许单方面与子机建立 ...… 查看全部问答> |




