历史上的今天
今天是:2025年03月04日(星期二)
2020年03月04日 | MSP430F149;一、TIMEA
2020-03-04 来源:eefocus
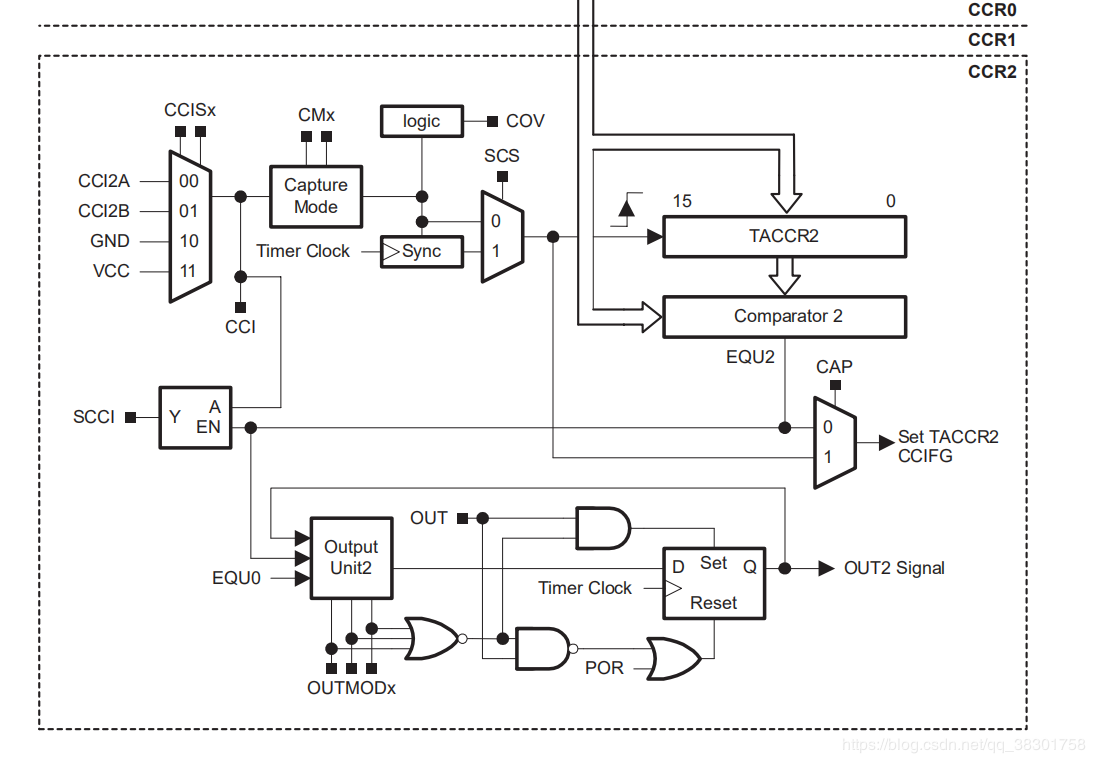
定时器A的逻辑图
由下图可以知道定时器有大致两部分:
时钟模块:

捕获比较

定时器模式说明

00:计数器停止
01:计数器从0到taccr0;taccro是手动设定的值
10:计数器从0到0xFFFF(2^16=65536)然后到0再从0到65535,一直循环;
11:计数器从0到taccr0再到0;然后,从0到taccr0再到0;循环0到taccr0再到0;(taccro是手动设定的值)
用到的寄存器介绍


用到的寄存器说明

主要是:时钟源选择;输入时钟分频(比如之前时钟源分频得到的时钟信号,在这里可以再分频,得到需要的震荡频率);时钟模式控制,上面说过的;中断使能和中断标志;

这个就是用来计数的,一个机器周期累加一,从0到65536;

捕获|比较寄存器;比较重要,而且有点麻烦;
CMx捕获方式(不捕获;上升沿捕获;下降沿捕获;上升&下降都捕获)
CCISx输入选择

对应引脚的第二功能



SCS:同步(1)或异步(0)捕获,一般用同步;
CAP:0比较模式;1捕获模式
out:用于PWM


TAIV用来区分A1的多源中断
下一篇:MSP430共阳数码管实验
史海拾趣
|
void serial() interrupt 4 using 1 { while(TI) { TI=0; } while(RI) { RI=0; SBUF=xx; } } 请问在这种情况下,SBUF=xx能执行吗?如果能, ...… 查看全部问答> |
|
哪位老大帮帮忙,因为有几个接口和JTAG重了,所以我在程序中加了GPIO_PinRemapConfig(GPIO_Remap_SWJ_Disable, ENA ...… 查看全部问答> |
|
最近再使用STM8S207RB进行开发,以下是自己使用cosmic时遇到的一些常见问题: 1.printf/sprintf入口参数必须是u16类型,否则打印结果不正确,很奇怪 2.u32位类型的判断if ((val%0x1000) == 0)此判断前必须强制转换,即 if ((u ...… 查看全部问答> |
|
这几天焊了一批电路板,其中有几块在调试一段时间后莫名其妙的就给烧了,其中有两块明显的起火了,拆下来后有表测量,有的是××cc和GND短路,有的是Dvcc和GND短路了。自我感觉不会犯一些低级的错误,但就是想不通怎么会烧了,请大家帮忙想想,我这 ...… 查看全部问答> |
|
一、DVR保护之BNC视频口 特别提醒:经过我们实验证明,75欧的电阻放置于10欧电阻之前可以比放在10欧电阻之后降低2V左右的残压。但测试可以通过。 可以通过测试: IEC6100-4-5 10/700us 6kv IEC6100-4-2 Air 15KV Contact 8kv 二、DVR保护 ...… 查看全部问答> |




