历史上的今天
今天是:2025年03月12日(星期三)
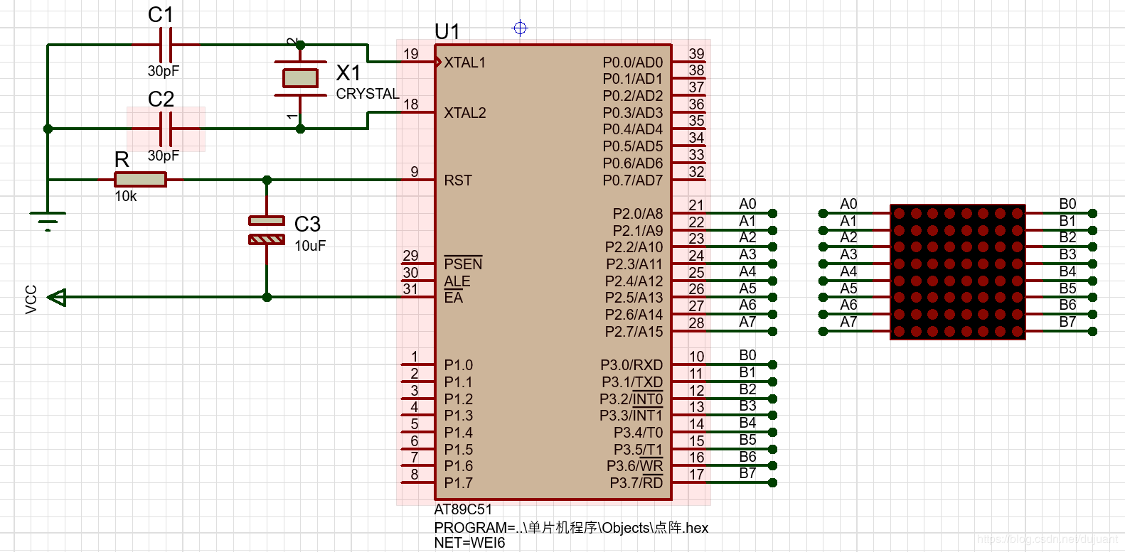
2020年03月12日 | 单片机控制LED点阵显示心形图形并滚动
2020-03-12 来源:eefocus
题目要求:
显示心形图形,并不断滚动
仿真电路图:

仿真效果:

C语言程序代码:
#include #include unsigned char ldis[8] = {0xFF,0xF3,0xE1,0xC1,0x83,0xC1,0xE1,0xF3}; unsigned char hdis[8] = {0x0,0x66,0x99,0x81,0x42,0x24,0x18,0x0}; void delay(unsigned char i) // { unsigned char j,k; for(j=i;j>0;j--) for(k=110;k>0;k--); } void main() //??? { unsigned char i,j,k,temp; while(1) { for(j=0;j<8;j++) { for(k=0;k<50;k++)//控制滚动速度,数字越小,滚动越快 { temp=0x01; for (i = 0; i < 8; i++) { P2 =temp; P3 =~ hdis[(i+j)%8];//滚动实现的关键 temp=_crol_(temp,1);//左移动函数 delay(2); } } } } }
史海拾趣
|
把从网上下载的T264源码移植到dm642上,过程是这样的 1、直接编译T264 的源码(包括了T264.Pjt和 T264lib.pjt)可以通过,说明程序没有问题 2.加入了DM642的视频硬件文件之后出现了很多问题,有 offset too large   ...… 查看全部问答> |
|
各位英雄: 小弟测试平台:PXA270+WINCE5.0,系统休眠唤醒后,发现有几个问题: 1、触摸屏点击无响应,但是键盘有响应。 2、网卡不工作,连接PC时显示网线连接不正常。 ...… 查看全部问答> |
|
临时被抓壮丁,讲个简单点的问题 夏天来了,用风扇的也多了起来,去卖场一看,新产品一大堆,遥控的,无级变速的,自然风睡眠风概念一大堆,比普通的风扇贵了几倍。于是心理气氛,要自己搞个遥控风扇控制器,无级变速。遥控部分好办,变速 ...… 查看全部问答> |
|
不知道怎样初始化xx2799,从而可以用g2553读取键值,实现相应功能,求大神帮忙 不知道怎么弄基于msp430g2553来检测xx2799按键的程序,知道x2799有按键按下,key引脚拉低,键值存到寄存器reg_keyvaluey里,但不知道怎样初始化xx2799,从而可以用g2553读取键值,实现相应功能… 查看全部问答> |




