历史上的今天
今天是:2025年03月17日(星期一)
2020年03月17日 | 技术文章—360度全景环视和自动泊车系统
2020-03-17 来源:EEWORLD
深夜开车回家,却发现自行车、体育器材和庭院修剪机鸠占鹊巢,你多么希望车库能为 爱车保留一席之地。
风雨交加的早上,办公楼停车场已是虚位难觅,空车位与你仿佛隔了一条鸿沟。 周五晚上想去市中心放松,必须要确定可以为爱车找到栖身之地且能够在停车入库后正
常打开车门,否则欢乐时光无从谈起。

驾驶员难免遇到行程匆忙、回避麻烦或寻求便利的 情况,在这些常见场景中真是有苦难言。 幸运的是,自动驾驶功能将缓解这类尴尬,提供 更便利、舒适的驾驶体验,即使是泊车这种日常 操作也不在话下。
基础环视系统为驾驶员提供可视化提示,从而让他 们更加全面地了解周围环境。通过深度学习汽车摄 像头捕获的视频图像,可提供更高级的服务,如检 测空的停车位、自动泊车和启用无人驾驶的“自动 代客泊车”功能。
这些自动功能(包括多摄像头输入、视觉感知和场 景创建)需要汽车具有强大的处理能力。高级驾驶 辅助系统 (ADAS) 应用的处理器需要具有整合数以 兆字节的视觉数据或其他传感器数据的能力,从而 为汽车创建一个经过解读的环境,在有/无驾驶员的 情况下均支持低速、安全操控车辆。针对这一挑战, 德州仪器 (TI) 专门设计了Jacinto™ 7 处理器系列。
在此白皮书中,我们将说明汽车客户如何借助 TI Jacinto TDA4VM 器件构建 ADAS 应用,从而实现辅 助和全自动泊车功能,还将提供各类细分的汽车市 场(紧凑型、中型、大型和豪华版)对 Jacinto TD A4VM 处理器芯片和软件平台的技术要求,并介绍如 何引入实现安全、舒适的全自动泊车所需的技术。
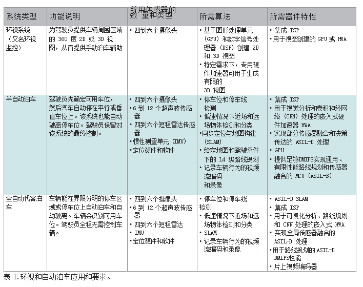
自动泊车和泊车辅助系统 根据泊车辅助系统的不同功能,该系统可分为三个 基本类型。表 1 对这三种类型进行了详细的介绍。
基础环视系统使用多个摄像头输入为驾驶员提供汽 车周围区域的 360 度全景视图。摄像头输入拼接 到以汽车为中心的俯视图中。该图像以可视化的形 式提供给驾驶员,以提供手动泊车辅助。显示汽车 与物体、路缘或停车线相对位置的多个图层的叠加 增强了环视图像的可用性。

下一个类型的泊车辅助系统是半自动泊车系统。这 类系统综合了摄像头、超声和位置信息,能够生成 更详尽的汽车周围环境图片,从而在某种程度上实 现了自动泊车。借助上述信息,汽车将完成基本的 泊车操作,即通过控制转向、制动、加速和换档, 自动停在(或驶离)可用的水平或垂直车位。在这 类场景中,驾驶员首先需找到一个空车位,且仍对 负责自动泊车的系统进行完全控制(如需要)。
全自动代客泊车系统会接手后续步骤,控制汽车全 自动驶入和驶离界限分明的停车场。泊车过程中, 驾驶员会让出确定可用车位后对车辆的控制。这一 应用需要更多的传感器输入和更复杂的处理和算法, 从而可靠、安全地自动完成泊车。
从基础环视功能到全自动代客泊车,各个方案 对传感器、数据及数据处理的需求越来越高。 为实现这些应用而配置的处理器片上系统 (SoC) 需要:
• 图像输入,
• 通用处理,
• 加速特定的深度学习任务,多层叠加的图像渲染,以及有助于确保系统安全运行的符合汽车安全完 整性等级 (ASIL) 的处理。
表 1 详细说明了各个系统类型所需的算法和片上 功能。 所有这些功能所需的绝对性能,如深度学 习万亿次运算每秒 (DLTOPS)、每秒百万条指令 (DMIPS)、每秒十亿次浮点运算 (GFLOPS) 或图像 信号处理器 (ISP) 或硬件加速器 (HWA) 引擎的百 万像素处理功能,可进一步将系统类型进行细分。
TDA4VM 处理器的 Jacinto 系列如何应 对环视和自动泊车挑战
正如你通过表 1 可能了解的情况一样,汽车制造商 的系统架构师和业务团队以及一级供应商在将这些 功能引入到汽车生产的过程中,面临若干挑战。首 先,汽车制造商希望在各个车型上安装一系列功能
- 经济车型配备简单环视功能,中型车和豪华车配 备增强的感知和自动化水平。各个车型配备与其价 格相符的设备:经济车型无法与高端奢华车型配备 相同的电子装置。针对每一车型的不同软件,开发 和验证处理器平台不仅费时,而且成本高昂。
有一种解决方案可通过向基础设计添加其他传感器 和摄像头将低端汽车升级为高端汽车,一级供应商 青睐能提供实施这种解决方案常见方法的平台。重 复利用硬件和软件资产可提高必要的开发效率,从 而最大限度地降低不同产品的研发成本并加快其进 入市场速度。
Jacinto TDA4VM 处理器系列和 TI 的处理器软件开 发套件 (SDK) 相结合,为 OEM 和一级供应商解决 这一问题提供了新的方法。该处理器可通过异构处 理提高应用性能并降低功耗,使其适用于散热和尺 寸受限的嵌入式空间。
TI 的 Jacinto TDA4VM SoC 采用硬件加速器、专用处理器核心、数字信号处理 器(DSP)、通用处理器和微控制器 (MCU),可帮助 设计人员制定高效的系统解决方案。TI 精选并设计 了各种具有知识产权 (IP) 的组件,以帮助解决具 体问题并符合各种终端系统的要求。
表 2 说明了简单环视监控应用和更复杂的自动代客 泊车用例中常用的处理步骤和 IP 组件。

异构方法要求每种处理器内核或加速器使用特定的软件。 可通过更高级的软件理念抽象封装低级软件栈,并针对硬 件优化,从而简化开发并提供高性能访问权限。OpenVX 就是这样的一种免版税开源软件框架,专为实时嵌入式视 觉处理而设计。TI 的 Processor SDK 通过基于 OpenVX 的例程,展示如何利用 SDK 中的软件组件构建应用(如 环视监控)。
泊车辅助和自动化应用基本上都需要采集摄像头和图像传 感器数据,并为处理阶段进行预处理。处理阶段处理图像 数据并执行分析和深度学习算法,从而抽取与泊车应用相 关的主要特性。这一阶段整合(或融合)其他传感器的数 据,从而形成汽车周围环境更全面的感知,并提供给决策 应用,此例中是安全操控汽车驶入和驶离停车位。最后一 步则是以直观的方式向驾驶员展示图像数据,从而帮助他 们安全驾驶车辆。保存视频数据留作日后查看 也很有必要,尤其是在全自动场景中。所有这些操作都必 须在能提供冗余并将任务关键型功能与其他操作进行逻辑(或物理)分区的功能安全环境中进行。
TI 在 TDA4VM SoC 的设计中已考虑所有这 些应用要求。基于对该系统的理解和提供高 效、灵活且易用的解决方案的目标,TDA4VM SoC 包含多种组件来满足采集、处理和渲染 要求。其中的一个主要设计是平衡处理和数据需求,从而确保本地存储有足够的空间且能适当 访问高速外部存储,同时确保处理系统高效运行。
图 1 所示为 TDA4VM 器件在环视用例中的简化 方框图,

图 1.基于 TDA4VM 的简化环视系统。

显示视频和其他传感器输入、显示输出和对压缩视 频文件存储器的访问。表 3 介绍环视和自动泊车 应用的处理阶段,以及支持这些处理阶段的 TDA4VM 器件的主要特性。 如上所述,TDA4VM 器 件是非常完整的片上系统,适用于这类泊车应用。 芯片解决方案必须拥有与芯片配套的软件环境。 TDA4VM SoC 由适用于 Linux 的完整软件套件和 TI 实时操作系统 (RTOS) 内核支持。Processor SDK 套件包括一整套驱动程序、操作系统内核、应 用库、启动例程、基于 OpenVX 的应用框架以及说 明如何在真正的系统应用中使用软件和硬件组件的 应用示例。这些软件开发套件(SDK)都在由 TI提 供的评估板卡上经过了验证。
Jacinto TDA4 是一个产品系列,其中 TDA4VM 是 本系列的第一款产品型号。该处理器系列的后续产 品将包括同一芯片级 IP 的各种组合,从而为ADAS 市场的各个领域(无论是偏重计算性能的应用还是 对消费类汽车的更多成本优化需求)提供更多优化 产品。由于这些器件采用相同的基本硬件 IP 和软 件架构,因此具有良好的兼容性。为特定型号开发 的软件可重复用于本系列中的其他器件,不仅可以 提高开发效率,还方便在所有汽车型号中引进具有 不同功能子集的完整产品线。您可以使用 Jacinto 系列产品轻松开发向泊车辅助和自动代客泊车方向 发展的环视系统类应用。
史海拾趣
|
各位好! 有问题想请教一下,三极管手册上的 “ β ”的范围是什么意思? 比如 C9013的数据手册上 写着C9013H的 “ H ” 是指“ β ”的范围是 144-202 不知道这是什么意思,是指: 1.一个三极管,由于在不同的极间电压,输出特性曲线不是完全 ...… 查看全部问答> |
|
本帖最后由 paulhyde 于 2014-9-15 09:37 编辑 阻尼振荡的两种。 直观地看波形,只有欠阻尼有振荡,其幅度逐渐减小。过阻尼看波形根本没有振荡,在冲击函数(狄拉克函数)作用下,波形先上升后下降到零,没有反复,但也叫振荡。 此二者之间,恰好 ...… 查看全部问答> |
|
不要开上司的玩笑 你一定要记住这句话:上司永远是上司,不要期望在工作岗位上能和他成为朋友。即便你们以前是同学或是好朋友,也不要自恃过去的交情与上司开玩笑,特别是在有别人在场的情况下,更应格外注意。 不要以同事的缺点或不足 ...… 查看全部问答> |
|
我想识别的是个usb加密锁 if (dbhdr && dbhdr->dbcd_devicetype == DBT_DEVTYP_VOLUME) 这个是用来识别usb硬盘的 设备类型有以下五类: DBT_DEVTYP_DEVICEINTERFACE DBT_DEVTYP_HANDLE DBT_DEVTYP_OEM DBT_DEVTYP_PORT DBT_DEVTYP_VOL ...… 查看全部问答> |
|
为什么WINCE下mixeropen这个函数老是执行不成功呢 在PC上是可以的,CE下面也是有这个API的,应该怎么用呢? HMIXER hmx; mixerOpen(&hmx, 0, 0, 0, 0); 都是这么调用,编译也通过,但是执行的时候不成功 … 查看全部问答> |
|
刚接触AVR,用的开发环境是AVR Stduio 4.19 (从官网上下的最新的)和GCC FOR AVR (也是从网上下的,但不知道是不是最新的,也不知道在哪看版本)。调试器是AVR ISP MKii(第二代) 写了个空的main函数,想用最小的代码来查一下是否把环境搭建好了, ...… 查看全部问答> |




