历史上的今天
今天是:2025年03月30日(星期日)
2020年03月30日 | 如何使用高压放大器简化您的BOM
2020-03-30 来源:EEWORLD
由于运算放大器(运放)规格不同,工程师们经常需要选择多个运放以满足其电路板上每个子系统的需求。这会使从采购到生产的工作更加复杂。
但是,可以选择一个运放来满足您的系统需求,这将有助于优化定价和降低设计总成本。让我们来看一看一个单运放如何处理三个常见的功能:电流感测、温度感测和比较器操作。
电流感测
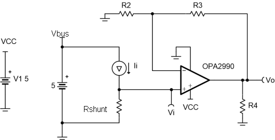
低侧电流感测可以通过测量负载和接地之间分流电阻上的压降来实现,如图1所示。通常在这类应用中看到低压(5V)放大器。然而,仅仅因为放大器的最大电源电压为36V或40V并不意味着它只能用于高压电源。

图1:单电源低侧单向电流感测电路
低侧电流感应通常也需要高压摆率的运放以应对一些系统故障情况。对OPA2990和OPA2191的功耗水平来说,两者的压摆率可以说很高:OPA2990静态电流120 μA,压摆率为4.5 V/µs,OPA2191静态电流为140 μA,压摆率为5.5 V/µs。
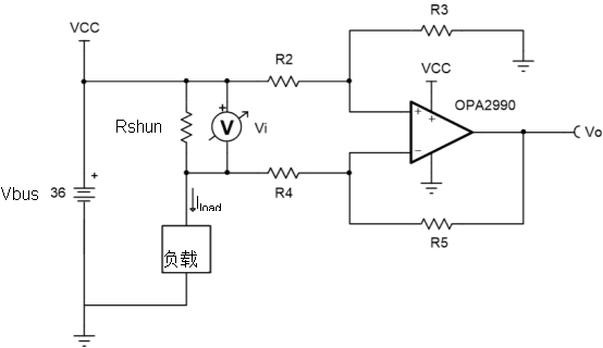
由于这两颗运放都可以在36V和40V下工作,因此也非常适合高侧电流感测功能。与低侧电流感测相比,高侧电流感测的一个主要优势是能够检测出短路。高侧电流感测在电源和负载之间的分流电阻上使用差分放大器拓扑结构,如图2所示。

图2:高侧电流感测电路
在设计高侧电流感测电路时,必须考虑运放的共模电压。共模电压由图2中的母线电压和由电阻R2和R3形成的电阻分压器来设置。由于共模电压通常等于母线电压,因此拥有轨到轨输入输出的放大器最适合此功能。OPA2990和OPA2191均具有轨到轨共模输入范围,并且在36V(OPA2191)和40V(OPA2990)电源供电范围内都支持轨到轨输出。
温度感测
在许多应用中,温度感测对于控制环境状态或确保安全的工作条件至关重要。测量温度的系统需要通过缩放和放大传感器输出来获得大小合适的信号输入到ADC,从而确保精确的测量。图3显示了如何配置运放来检测正温度系数(PTC)热敏电阻的电阻输出,并将该信号放大到ADC。

Figure 3: Temperature sensing with PTC circuit
图3:带PTC电路的温度感测
OPA2990和OPA2191可在-40°C至125°C的温度范围内工作,这对于环境温度预计发生显著变化的温度感测功能非常有用。此温度范围也强调了低温漂运放的重要性。对于通用应用,OPA2990的失调温漂为0.5 μV/°C;对于需要向ADC发送极其精确信号的系统,OPA2191的温漂为0.15 μV/°C。
运放实现比较器功能
对于具有多路复用器友好型输入的放大器,它的设计旨在使其能够很好地与多路复用器的大电压瞬变特性相连接。这些放大器的内部输入结构不使用背对背二极管进行静电放电保护,如图4a所示。相反,这些多路复用器友好型输入的设计使得运放的输入差分电压范围可以扩展到全电源电压范围,这使得OPA2990和OPA2191在闭环和开环比较器类似的拓扑结构中非常实用。

图4:OPA2990输入保护不限制差分输入能力(a)
常规输入保护限制差分输入能力(b)
为您选择合适的放大器
TI的全新高电压放大器减少了各种运放的数量,简化了材料清单,只需选择一颗运放就能满足您的系统要求。OPA2990和OPA2191为需要多运放功能的系统提供了非常灵活的选择。它们可以与多种其他芯片产品搭配,包括多路复用器、传感器和ADC。
史海拾趣
|
06年毕业 三年arm7+ucos 刚刚换公司,现在公司需要ARM9+linux 请问各位大虾知道一下: 1 一般来说windows下开发都有集成开发环境,二linux 下开发软件好像没有,需要自己搞定,思想上有点难以转变。linux 采用命令方式有点不习惯,但公司现在项 ...… 查看全部问答> |
|
1、eeworld有无专门wince开发的栏目,在那 2、做了个wince 5的应用程序,最简单的hello world,通过ActiveSync同步到wince 5设备,运行test.exe,出现“忙”的光标闪一下子就消失了,界面也没出来,是什么问题。… 查看全部问答> |
|
请问能稳定运行Wince4.2的板子能否升级为5.0?钱不多了谢谢您!! 大家好! 朋友送了我一块4.2的板子 X86,PC104架构的,外设什么的都挺全。 我非常喜欢Wince,所以想基于这块板子搞点设计。 这块板子已经移植好4.2 了,但是我听说4.2已经被淘汰, 都用5.0和6.0了,所以想请问,一般这种板子能否设计成5.0的? ...… 查看全部问答> |
|
通过编译,已经得到了sys文件,是不是说明我的驱动程序已经编译成功了? 我想把这个程序先在我的网卡上运行一下,能否不用INF文件,直接安装? 在网上搜到好像可以通过注册表里面键值的修改来安装sys文件,我写的是PCI的网卡驱动,请问用这种方法 ...… 查看全部问答> |
|
Tms320vc5402硬件上如何连接到异步SRam?address与data对应的dsp和ram端直接连接就行了,但是其他的ram pin该如何连接?… 查看全部问答> |
|
STM32做三相电机控制、变频器设计,TIM/PWM模块功能实在太弱了!OC1,OC1N.......OC3,OC3NTIM1_CH1 ..... TIM1_CH3N,TIME_CH3;下面是dsPIC30F2010 介绍PWM 模块具有以下特性:• 6个具备3 占空比发生器的PW ...… 查看全部问答> |




