历史上的今天
今天是:2025年04月18日(星期五)
2020年04月18日 | 将黑白电视机改装成示波器的方法
2020-04-18 来源:eefocus
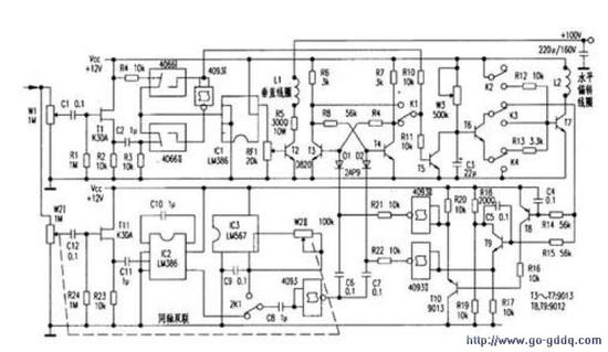
这里介绍一种将黑白电视机改装成示波器的方法。下图所示为有触发扫描同步功能的单踪示波器,改装之后,可观测黑白电视机图标的全部波形和彩电的各级波形。
改装方法 改装条件,电视机只要能出光栅,对电路形式无需改动。改装时,只需把电视机偏转线圈的接线从电路上断开,将行偏转线圈接到改装板T2的C极,场偏转线圈接到T7的C极,再把偏转线圈转动90°即可。
电路原理 把电视机偏转线圈断开后,屏幕上的光栅就会收缩成一个亮点。由T8、T9、T10等组成的位置检测电路,通过L2两端的电压差来检测亮点的位置。当水平偏转线圈L2两端无电压差时,电子束未受偏转,亮点在屏幕中间位置,此时T7的C极电压等于电源电压,使T8、T9截止。T9输出的高电平经T10反向使施密特触发器Ⅱ输出低电平,相当于R21的一端接地,R21、C6再对波形微分,以打开双稳触发器T3的电位脉冲门。如果没有外加触发信号,电路就一直维持原状(亮点在屏幕中间不动)。当被测信号来到时,经T11、IC2放大,4093整形后,经C6、R21微分被D1取出负脉冲,触发T3截止,C3开始充电。此时T7C极电压开始下降,L2两端电压差增大,亮点向屏边移动。当L2两端电压差超过0.7V,即T7的C极电压低于电源电压0.7V时,T8开始导通使4093Ⅱ的输出端转为高位,关闭T3的电位脉冲门,使C3的充电不受影响。当光点移到屏边,即T7C极电压下降到使T9开始导通时,导致4093Ⅲ的输出端转为低电平,从而打开T4的电位脉门,使T4接受被测信号的触发。当T4被触发截止,使T5导通,C3开始放电,亮点回扫。当亮点移到接近屏幕中点后,又被检测电路检测出,于是电路又开始准备下一轮的触发扫描。如果被测信号无规律(如音波),就需把内置振荡信号引入,使触发电路继续工作。用K1~K4同轴开关切换电感L2,把扫描时间分成高、低两段,以适应频率相差几万倍的被测试信号。
元件选择 W2Ⅰ和W2Ⅱ用同轴双联电位器。如果显示的行逆程脉冲质量不好,应调整W1。水平线圈L2(电视机原场偏转线圈)直流电阻要求在20Ω左右,否则扫描线性可能不好要达到满意效果应把两组场线圈各加绕40圈左右,再把两组线圈由并联改为串联。100V电源变压器可自制,功率大于10W即可。信号测试线要用屏蔽线。
改装时附加的电路印刷电路板,应安装在原电视机扬声器的网纱方口处,再把示波器的面板装上厂家配置的面板,即可将电视机作示波器用。该改装示波器与红外接收头配合还可观测遥控发射器发射的编码脉冲,可对遥控器作无误检查。

史海拾趣
|
现在是编码IC(TX)已经发射管编码输出,,并且接收管可以收到编码信号,,可是解码IC(RX)并未解码.,,如果发射和接收IC 的频率已经吻合,,可是仍然无法解码??请问怎么解决呢?… 查看全部问答> |
|
我现在做的串口通信,是发送数据到硬件,硬件响应,然后再返回响应的信息数据,但发回的数据有的时候是一行,有的时候是两或者三行,想问问各位高手,我怎么才能显示所有三行的数据,现在可以接收显示一行。谢谢!!… 查看全部问答> |
|
stm32的gpio的od模式上拉不到5V,只到2V左右,也没有高低电平的变化。上拉电阻1K,那个管脚是兼容5V的。谁用过stm32的od模式,解释一下。谢谢… 查看全部问答> |
|
1.怎样实现相位可调?是用硬件还是软件实现?如果是用软件的话是通过设计寄存器来实现吗,如果是用硬件的话应该用什么电路或者器件呢? 2.ad9850产生的信号的电流是多少?在网上没有查到,看ad9850的中文资料也没有说,题目要求是在1k欧姆的负载条 ...… 查看全部问答> |
|
本帖最后由 dontium 于 2015-1-23 11:36 编辑 在EEWORLD组织的“我爱模拟之——TI模拟博文深度阅读季”看到一篇关于去耦电容的文章《去耦电容器......是否真的有必要?》网址是deyisupport./blog/b/signalchain/archive/2013/09/17/51504.aspx 然 ...… 查看全部问答> |




